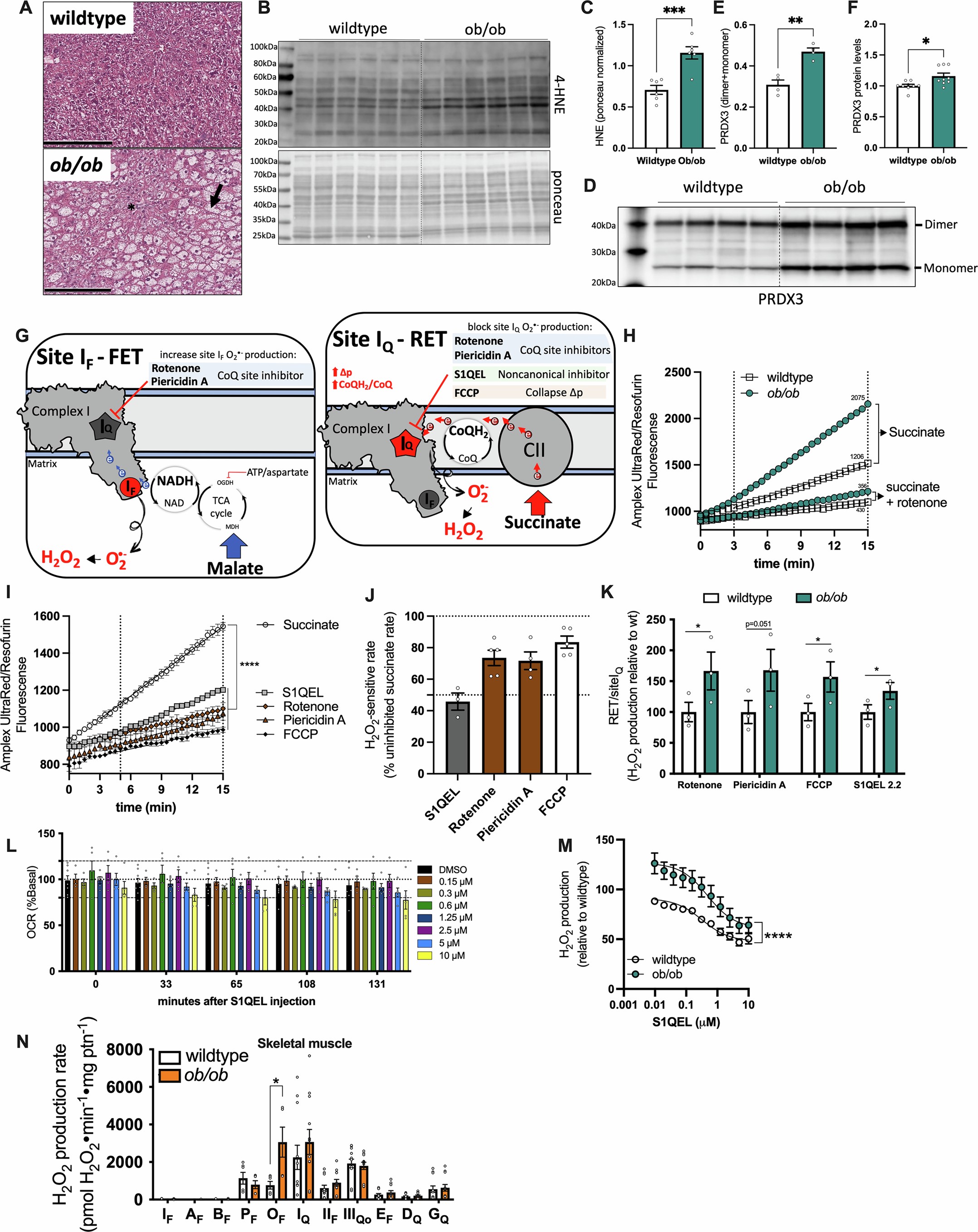
Extended Data Fig. 1: ROS generation by RET from site IQ is increased in the liver but not the skeletal muscle of obese mice.
From: CoQ imbalance drives reverse electron transport to disrupt liver metabolism

(A) Liver sections from wildtype (wt) and ob/ob mice stained with H&E. Obese hepatocytes contain several lipid vacuoles (arrow) and small foci of inflammation (asterisk). Scale bar, 200 µm. (B) Immunoblot analysis and (C) quantification of 4-HNE as an oxidative stress marker in liver homogenates from wt and ob/ob mice. n = 6 livers per group (***p = 0.001, unpaired t-test). Area used for quantification is shown in Supplementary Fig. 1. (D) Immunoblot analysis and (E) quantification of peroxiredoxin 3 (PRDX3) in liver homogenates from wt and ob/ob mice. n = 4 per group (**p = 0.002, unpaired t-test). (F) Quantitative proteomics of PRDX3 in liver isolated mitochondria from wt and ob/ob mice. n = 9 mito isolations from n = 9 mice per group (*p = 0.011, unpaired t-test). (G) Schematic to illustrate the substrates and inhibitors used to assess the two modes of mROS generation from complex I: forward electron transport from site IF (FET, left) and reverse electron transport (RET, right) from site IQ. (H) Representative Amplex UltraRed traces showing that rotenone blocks mROS during succinate oxidation. The rate difference between minus and plus rotenone defines RET, which is higher in mitochondria isolated from ob/ob livers. Representative of n = 13 independent experiments. (I) Representative Amplex UltraRed traces and (J) quantification showing that 5 µM S1QEL 2.2, 2 µM rotenone, 2 µM piericidin A, and 1 µM FCCP decrease the rate of mROS production during RET induced by succinate oxidation in the presence of oligomycin in isolated mitochondria. n = 5 independent experiments, except piericidin A (n = 4) and S1QEL (n = 3) (****p < 0.0001, two-way ANOVA, Dunnett’s post hoc test) (K) Relative mROS production by RET from wt and ob/ob liver mitochondria using the compounds in (J). n = 3 mito isolations from n = 3 mice per group (*p < 0.05, multiple paired t-test not adjusted for multiple comparisons). (L) S1QEL 2.2 (0.15−10 µM) does not inhibit Hepa 1-6 oxygen consumption rates (OCR). n = 5 independent experiments, except DMSO (n = 8) and S1QEL 0.15 and 0.3 µM (n = 4). ns, p = 0.3268 two-way ANOVA, Dunnett’s post hoc test). (M) Effect of S1QEL 2.2 (0.01−10 µM) on mROS production during RET in liver-isolated mitochondria from wildtype and ob/ob mice. n = 3 mito isolations from n = 3 mice per group (*p < 0.0001, two-way ANOVA). (N) Maximum capacity of superoxide/H2O2 production from skeletal muscle-isolated mitochondria from lean wt (n = 12) and ob/ob mice (n = 12). Pooled from four independent experiments (*p = 0.019, multiple unpaired t-test not adjusted for multiple comparisons). Data are individual values and means ± SEM. All t-tests were two-tailed.