Extended Data Fig. 7: ATAC peak features in PTSD prefrontal cortex.
From: Single-cell transcriptomic and chromatin dynamics of the human brainĀ in PTSD

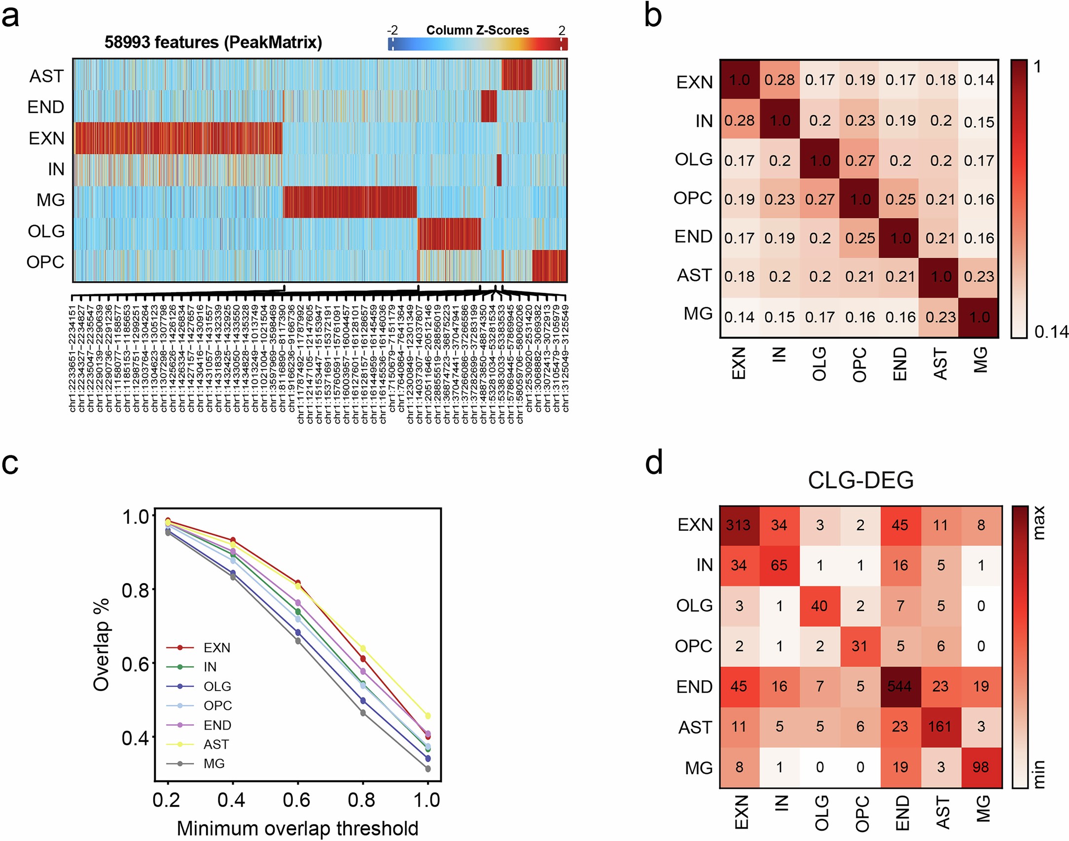
a, Marker peak heatmap showing high degree of cell type specificity (log2FCā>ā0.7, FDRā<ā0.01) in snATAC peaks. b, Jaccard similarity matrix showing the degree of overlap in peaks across cell types ranging from 0 (no overlap) to 1 (complete overlap). EXN and IN, and OLG and OPC share high similarity. c, Percentage overlap of snATAC peaks across cell types and bulk peaks at different overlap thresholds. d, Overlap of CLG-DEGs across cell types. EXN and IN and END, AST, and MG have high overlap.