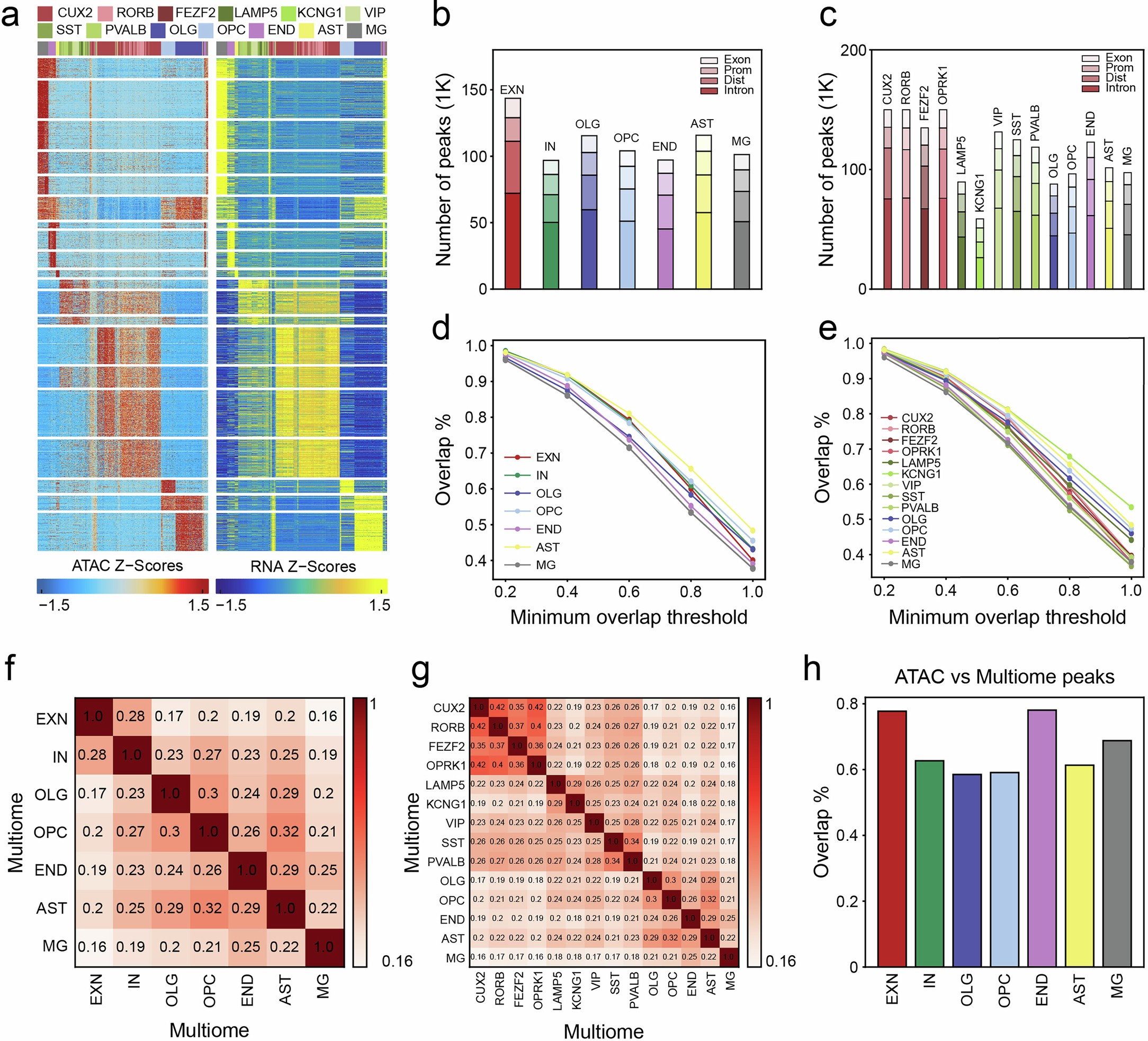
Extended Data Fig. 8: Multiome peak features in PTSD prefrontal cortex.
From: Single-cell transcriptomic and chromatin dynamics of the human brainĀ in PTSD

a, snMultiome peak-to-gene links side by side heatmap. b, Stacked barplot showing number of peaks in each cell type (7) separated by genomic feature. c, Stacked barplot showing number of peaks in each subtype (14) separated by genomic category. d, Percentage overlap of snMultiome peaks across cell types and bulk peaks at different overlap thresholds. e, Percentage overlap of snMultiome peaks across subtypes and bulk peaks at different overlap thresholds. f, Jaccard similarity matrix showing the degree of overlap of snMultiome cell type peaks. g, Jaccard similarity matrix showing the degree of overlap of snMultiome subtype peaks. h, Overlap ratio of snATAC and snMultiome cell type peaks using a minimum overlap of one nucleotide.