Extended Data Fig. 2: Cell type canonical markers and transcriptomic cell type annotation.
From: Single-cell transcriptomic and chromatin dynamics of the human brainĀ in PTSD

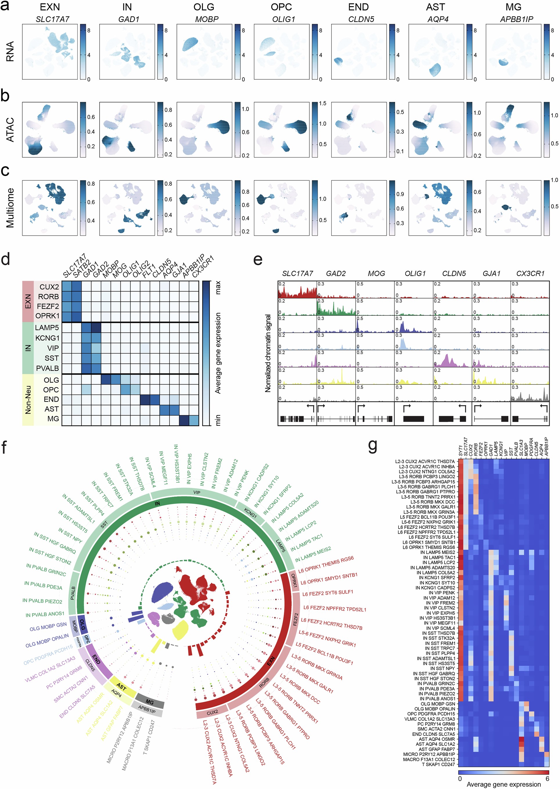
UMAP of canonical marker genes across major cell types in a, snRNA-seq, b, snATAC-seq, and c, snMultiome. d, Average single nucleus gene expression heatmap of canonical cell type marker genes across 14 subtypes in snRNA-seq. e, Normalized chromatin accessibility profiles of canonical cell type marker genes with TSS marked across seven cell types in snATAC-seq. f, Circos plot of 61 fine annotation transcriptomic subtypes of snRNA-seq. From inner to outer circles: 1) UMAP of snRNA-seq colored by cell types, 2) number of cells in each transcriptomic subtype, 3) dot plot of the subtype marker, 4) labels of seven cell types, 5) labels of 14 subtype markers, 6) labels of 61 fine annotation transcriptomic subtypes. g, Heatmap of average gene expression of subtype markers and broader neuronal (excitatory, inhibitory) and non-neuronal class markers across transcriptomic subtypes.