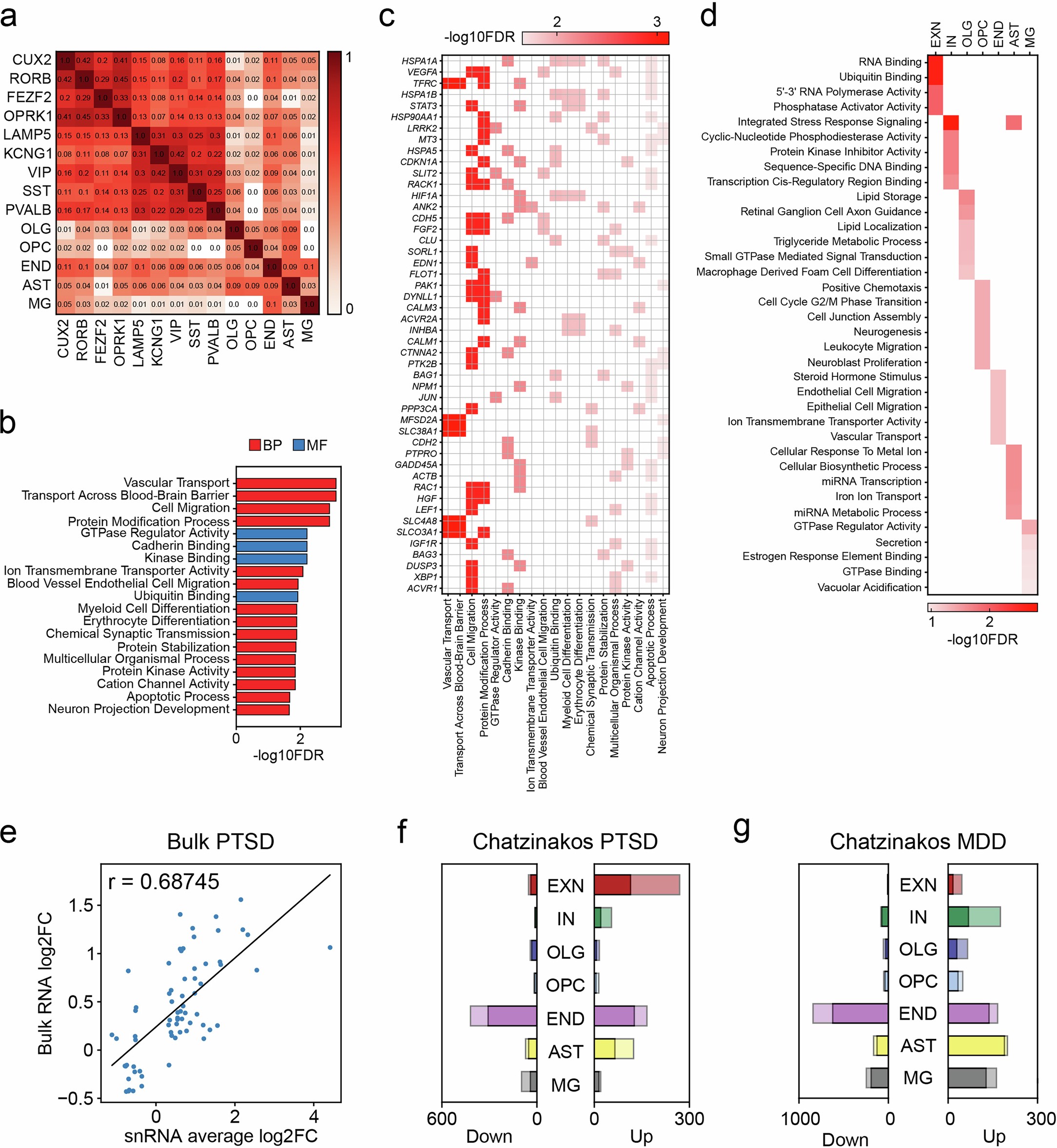
Extended Data Fig. 3: Gene set enrichment of PTSD DEGs.
From: Single-cell transcriptomic and chromatin dynamics of the human brainĀ in PTSD

a, Cosine similarity heatmap of 14 subtype DEG lists. b, Top BP and MF enrichR GO terms of the 1,184 PTSD snDEGs. c, Top occurring DEGs from GO terms in b. d, Top cell type-specific BP and MF enrichR GO terms of the PTSD cell type-specific DEGs. e, Comparison of snRNA-seq average MAST log2FC values to bulk RNA log2FC values (rā=ā0.69) for PTSD snDEGs. f, Directional consistency of PTSD snDEGs with Chatzinakos PTSD genes. Lighter bar represents PTSD snDEGs. Darker bar represents overlap with Chatzinakos PTSD genes. g, Directional consistency of MDD snDEGs with Chatzinakos MDD genes. Bar represents MDD snDEGs. Dark shade represents overlap with Chatzinakos MDD genes.