Fig. 1: Identification of KIR2DL1-binding RIFINs.
From: RIFINs displayed on malaria-infected erythrocytes bind KIR2DL1 and KIR2DS1

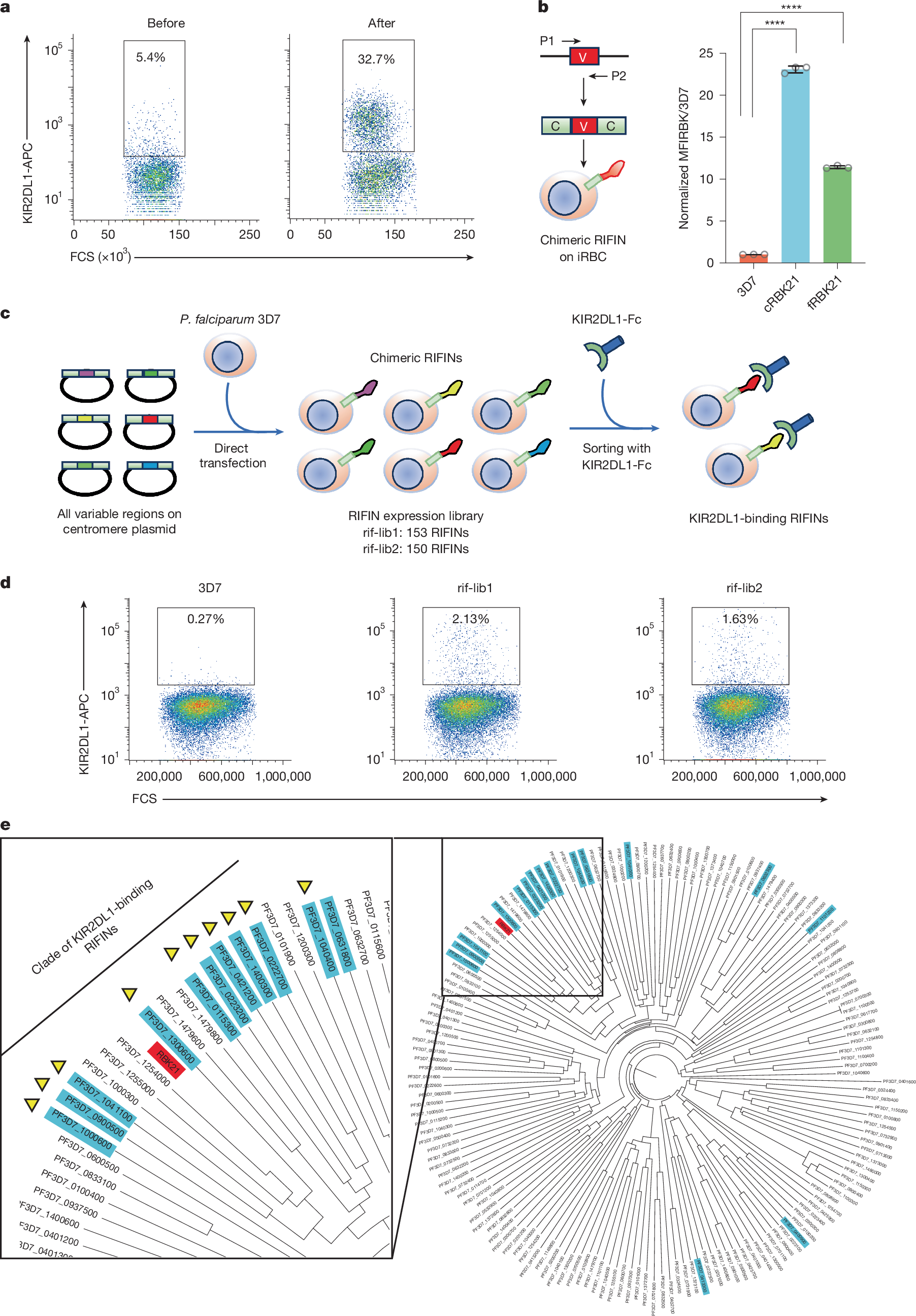
a, Flow sorting of Lek174-iRBCs, before (left) and after (right) selection using fluorescent KIR2DL1-Fc. b, A chimaeric KIR2DL1-binding RIFIN containing the variable domain of RBK21 was expressed on the surface of iRBCs. The normalized mean fluorescence intensity (MFI) of binding of iRBCs expressing chimaeric RBK21 (cRBK21) and full-length RBK21 (fRBK21) to KIR2DL1-Fc was calculated by dividing with the MFI for parental 3D7 iRBCs. Data represent the mean ± s.d.; n = 3 biologically independent samples, with ****P < 0.0001 (two-sided Student’s t-test; P values in source data). c, Schematic overview of the generation of the RIFIN expression library and its screening for binding to KIR2DL1-Fc. d, Flow sorting of iRBC expressing KIR2DL1-binding RIFINs from the 3D7 strain, rif-lib1 or rif-lib2 using fluorescent KIR2DL1-Fc. These iRBCs were further sorted and used to identify KIR2DL1-binding RIFINs with next-generation sequencing. e, Phylogenetic tree of the variable regions of RIFIN from the P. falciparum 3D7 strain. The KIR2DL1-binding RIFINs commonly identified from rif-lib1 and rif-lib2 are highlighted in blue, whereas those classified into the same clade are marked with triangles. RBK21 is indicated in pink.