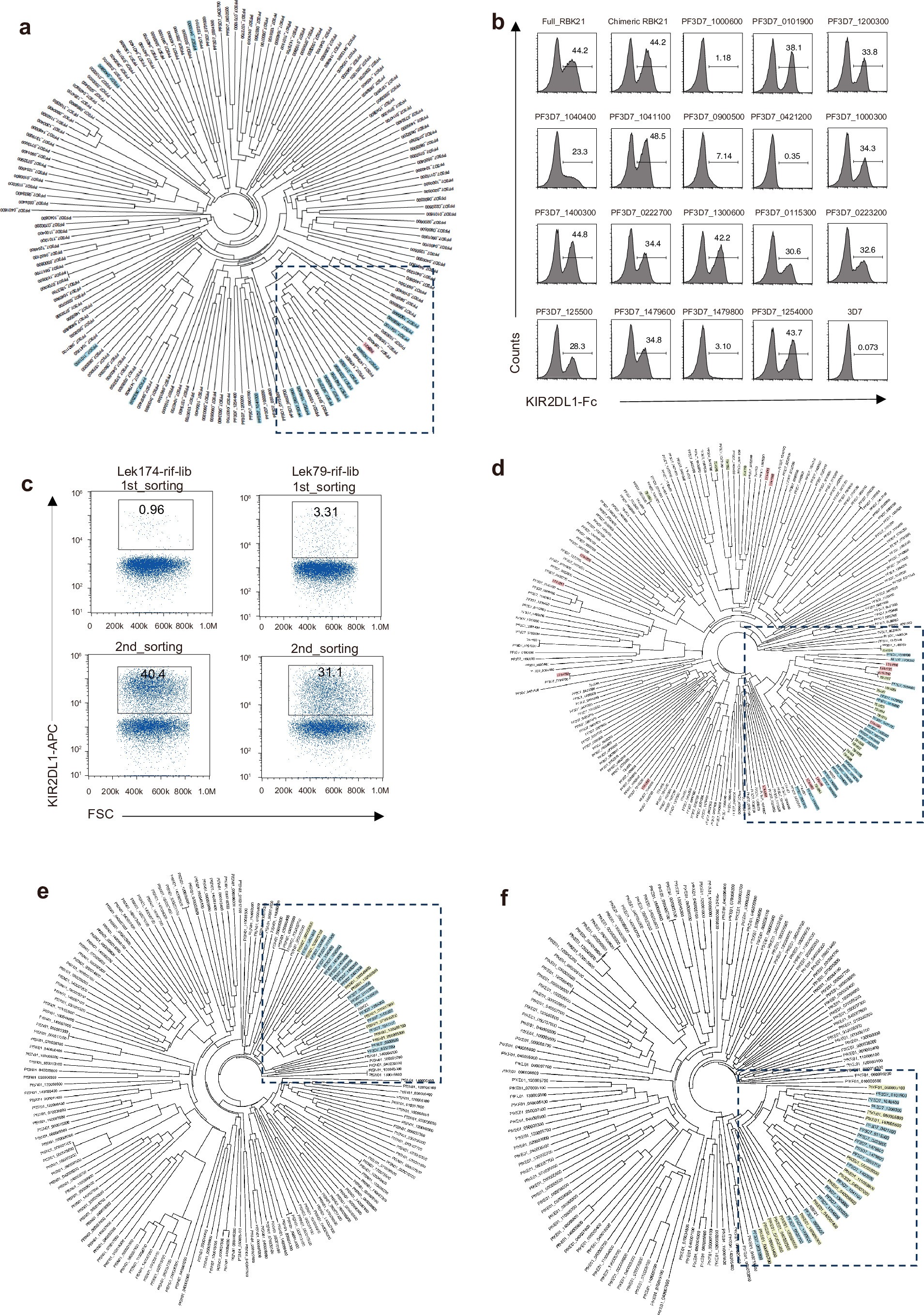
Extended Data Fig. 2: Phylogenetic trees of RIFINs from 3D7 and field-isolated strains.
From: RIFINs displayed on malaria-infected erythrocytes bind KIR2DL1 and KIR2DS1

a) Phylogenetic tree of all RIFINs from the 3D7 strain with KIR2DL1-binding RIFINs, which are identified from rif-lib1 and -2, highlighted in blue. The dashed box indicates the clade of KIR2DL1-binding RIFINs. b) Assessment of the binding of iRBCs which express predicted KIR2DL1-binding RIFINs to fluorescent KIR2DL1-Fc by flow sorting with parental 3D7 as a negative control. All tested RIFINs are classified in the same clade in phylogenetic tree (Fig. 1e and Extended Data Fig. 3). The percentage of positive iRBC is indicated. c) Flow sorting plots showing two rounds of sorting of iRBCs expressing KIR2DL1-binding RIFINs, from Lek174-rif-lib and Lek79-rif-lib, using fluorescent KIR2DL1-Fc. Positive cells are shown in the rectangle and the percentage of positive cells is indicated. d) Phylogenetic analysis of KIR2DL1-binding RIFIN candidates identified from Lek174-rif-lib (red) and Lek79-rif-lib (green), analysed together with KIR2DL1-binding RIFINs the 3D7 (blue). The dashed box indicates the clade of KIR2DL1-binding RIFINs of 3D7. e), f) Phylogenetic trees of e) pfSN01and f) pfKE01, analysed together with KIR2DL1-binding RIFINs of 3D7 (blue). Yellow indicates the KIR2DL1-binding RIFINs candidates in each case and the dashed box indicates the clade of KIR2DL1-binding RIFINs of 3D7.