Extended Data Fig. 8: Analysis of ManCou14 uptake by microglia in vivo.
From: Early life high fructose impairs microglial phagocytosis and neurodevelopment

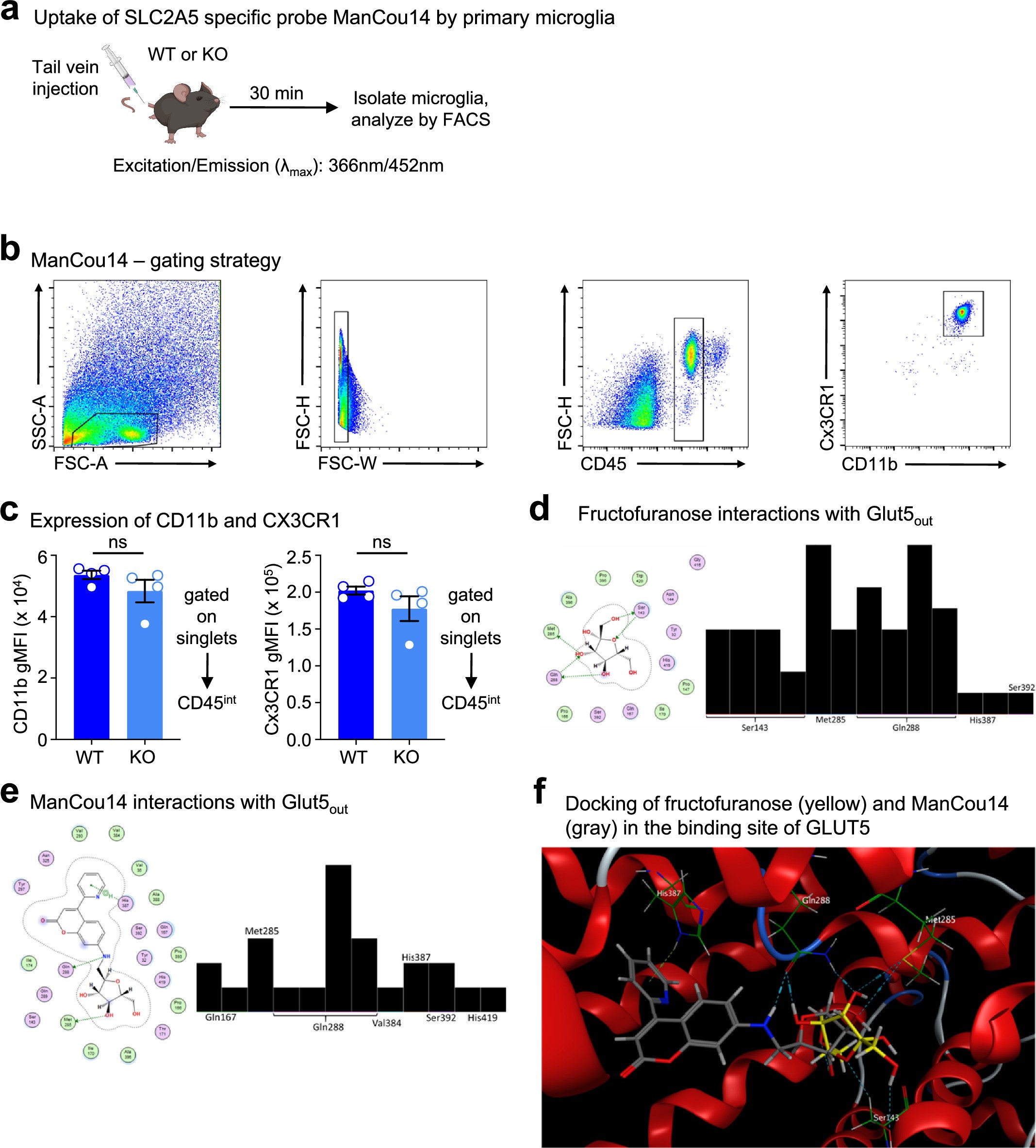
(a) Schematic of experiment using the GLUT5-specific fluorescent probe ManCou14. 1 mM ManCou14 was obtained by diluting a 10 mM stock with PBS. 200 μL was injected via tail vein into 8-10-week-old WT and KO mice, and microglia were isolated 30 min later for flow cytometry. Created in BioRender; Saitz Rojas, W. (2025) https://BioRender.com/m9tkciq. (b) Gating strategy to obtain CD45intCX3CR1 + CD11b+ microglia. Gating used for both ManCou14 and efferocytosis experiments requiring flow cytometry. (c) Normal expression of CD11b and CX3CR1 by WT and KO microglia. Each dot represents one mouse from the experiment in Fig. 2c, and the gMFI is plotted for each sample, with n = 4 mice per condition. Data are shown as mean ± SEM. Significance was determined using a two-tailed, unpaired t-test. ns = not significant. (d-f) Docking analysis of fructofuranose, the cyclic structure of fructose, and ManCou14 (Mancou-Pyr). (d-e) (d) Docking diagram projection of the major binding interactions of fructofuranose with Glut5out and graphical summary of number of interactions per position in the docked site. (e) Diagram projection of the major binding interactions of ManCou14 with Glut5out and graphical summary of number of interactions per position in the docked site. (f) Overlay of fructofuranose (yellow) and ManCou14 (gray) in the binding site of GLUT5. Molecular Operating Environment (MOE) was used to perform docking and generate images. Energy-refined structures for both fructofuranose and ManCou14 were employed to generate docking poses, which were further refined using a simple scoring function. During the docking process, the GLUT5 structure was kept rigid. For the analysis in (d-f), we evaluated GLUT5 activity in microglia by using GLUT5-specific fluorescent molecular probes. We utilized coumarin conjugates of 2-amino-2,5-anhydro-D-mannitol (ManCous) as high-affinity, GLUT5-specific substrates (Begoyan et al., Chem. Commun., 2018). The fructose-like structure of 2-amino-2,5-anhydro-D-mannitol facilitates key interactions within the active site of the transporter, promoting the effective uptake of these probes. Additionally, the presence of coumarin enhances the GLUT5-ManCou binding (Ainsley et al., Chem. Commun., 2018). Variations in coumarin substitution at the C4 position supported tuning of binding affinity, resulting in analogs with over 200-fold higher affinity for GLUT5 compared to fructose (with a Km for fructose of approximately 11 mM) (Begoyan et al., Chem. Commun., 2018). As a result, ManCous competes with fructose for GLUT5 at physiological concentrations and effectively translocates through the transporter, enabling fluorescence-based monitoring of GLUT5 activity in live cells (Kannan et al., Biosensors, 2018). The ability of ManCous to bind and pass through GLUT5 was validated through previous inhibition studies using competitive and non-competitive substrates for GLUT5 and other GLUTs, as well as through modeling studies of GLUT5-probe complexes. Specifically for the probe used in our study (ManCou14), the overlaid docked structures with fructose within GLUT5 demonstrate both substrates to be positioned within the fructose-binding site, facilitating hydrogen bonding interactions with key residues essential for fructose recognition and uptake via GLUT5 (Gln288, Ser143, Ser392, Gln167) (Nomura et al., Nature, 2015). In addition to the sugar-binding site, ManCou14 interacts with His387— a residue identified as contributing to substrate selection by GLUT5 (Nomura et al., Nature, 2015). The greater number of hydrogen bonding and secondary interactions explains the high affinity of ManCou14, while interaction with specific residues supports the specific recognition by GLUT5.