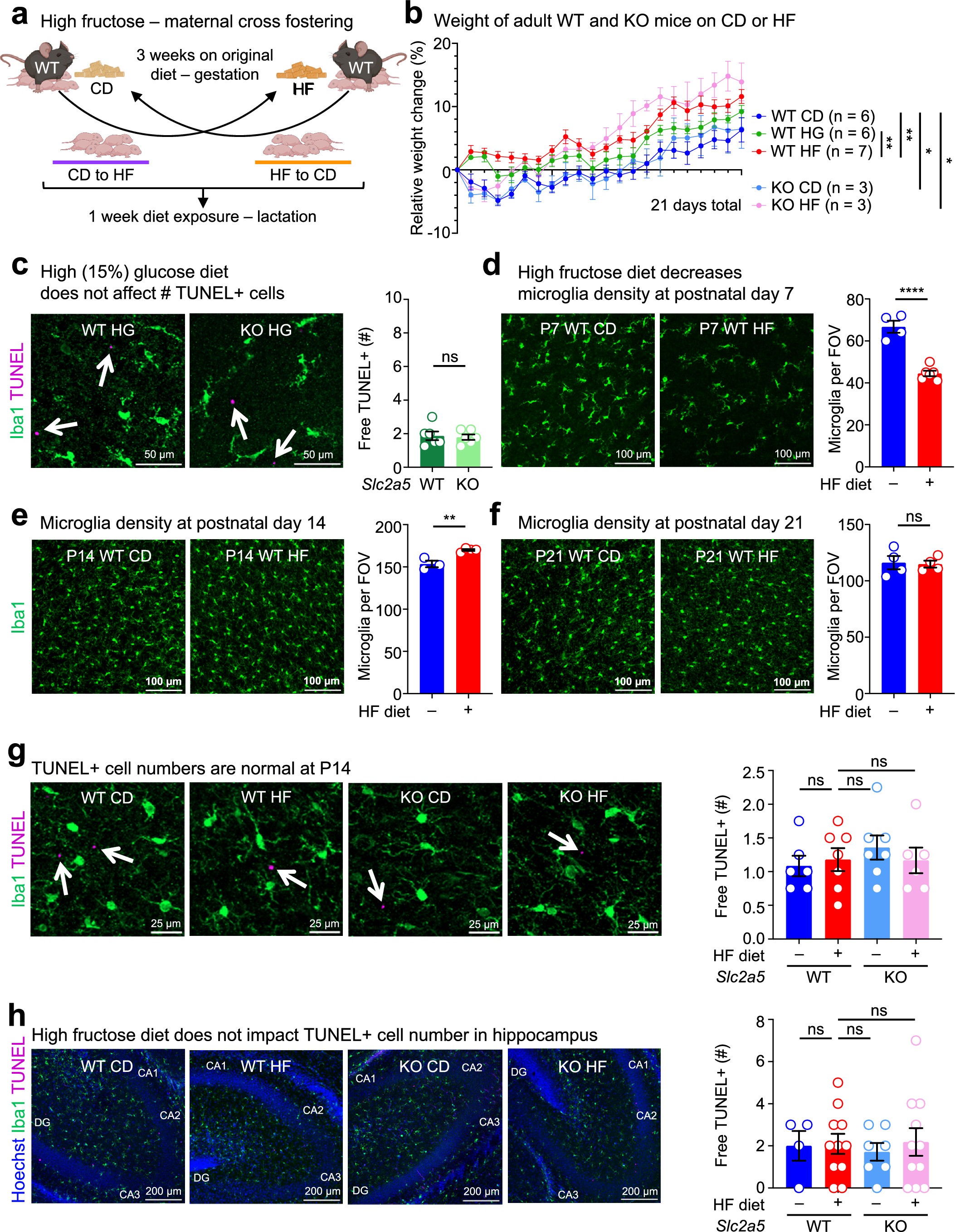
Extended Data Fig. 4: Additional analyses of microglia numbers and function at different times post-birth and brain regions.
From: Early life high fructose impairs microglial phagocytosis and neurodevelopment

(a) Schematic of cross-fostering experiments. Timed matings were used for cross-fostering experiments, in which litters born to WT dams on high fructose diet were switched with litters born to dams on control diet on P0. These litters were either exposed to high fructose during gestation (~3 weeks) but control diet during lactation (1 week) or were exposed to control diet during gestation but high fructose diet during lactation. Created in BioRender; Saitz Rojas, W. (2025) https://BioRender.com/m9tkciq. (b) High fructose diet marginally increases the weight of both WT and KO mice. For weight measurements, 8–10-week-old adults separated by sex were placed on one of three isocaloric diets (CD = control diet, HG = high glucose, HF = high fructose) for 3 weeks and weighed daily, with N = 6 for WT CD, N = 7 for WT HF, N = 3 for KO CD, N = 3 for KO HF, and N = 6 for WT HG. Data are shown as mean ± SEM. Significance was determined using two-way ANOVA with Tukey’s multiple comparisons test of area under the curve (AUC) for each cohort. *p < .05, **p < .01. (c) Maternal high glucose diet does not affect the number of TUNEL+ cells. Representative images (left) and quantitation (right) of uncleared (‘free’) TUNEL+ puncta in the prefrontal cortex of P7 WT and KO mice exposed to CD or HG as shown in Extended Data Fig. 1e. Confocal microscopy (20x objective, 20 μm thick image stacks with 2 μm step-size) was used to obtain imaging data. Free and bound/internalized TUNEL+ puncta (see Extended Data Fig. 3c) were identified in four FOVs (fields of view) across two tissue sections per mouse for each condition, and each dot represents the mean for one mouse, with N = 6 mice per condition. Data are shown as mean ± SEM. Significance was determined using an unpaired t-test. ns = not significant. Scale bar, 50 μm. (d) Maternal high fructose diet decreases microglia density at postnatal day 7. Representative images (left) and quantitation (right) of Iba1+ microglia in the prefrontal cortex of P7 WT mice exposed to CD or HF, obtained before Extended Data Fig. 1f which includes genetic deletion of GLUT5. Confocal microscopy (20x objective, 20 μm thick image stacks with 2 μm step-size) was used to obtain imaging data. Number of microglia were counted in four FOVs (fields of view) across two tissue sections per mouse for each condition in Fiji, and each dot represents the mean for one mouse, with N = 4 for WT CD and N = 5 for WT HF. Data are shown as mean ± SEM. Significance was determined using an unpaired t-test. ****p < .0001. Scale bar, 100 μm. (e) Maternal high fructose slightly increases microglia density at postnatal day 14. Representative images (left) and quantitation (right) of Iba1+ microglia in the prefrontal cortex of P14 WT mice exposed to CD or HF. Confocal microscopy (20x objective, 20 μm thick image stacks with 2 μm step-size) was used to obtain imaging data. Number of microglia were counted in four FOVs (fields of view) across two tissue sections per mouse for each condition in Fiji, and each dot represents the mean for one mouse, with N = 3 for WT CD and N = 4 for WT HF. Data are shown as mean ± SEM. Significance was determined using an unpaired t-test. **p < .01. Scale bar, 100 μm. (f) Maternal high fructose has no effect on microglia density at postnatal day 21. Representative images (left) and quantitation (right) of Iba1+ microglia in the prefrontal cortex of P21 WT mice exposed to CD or HF. Confocal microscopy (20x objective, 20 μm thick image stacks with 2 μm step-size) was used to obtain imaging data. Number of microglia were counted in four FOVs (fields of view) across two tissue sections per mouse for each condition in Fiji, and each dot represents the mean for one mouse, with N = 4 mice per condition. Data are shown as mean ± SEM. Significance was determined using an unpaired t-test. ns = not significant. Scale bar, 100 μm. (g) Maternal high fructose does not impact TUNEL+ cell numbers at postnatal day P14. Representative images (left) and quantitation (right) of uncleared (‘free’) TUNEL+ puncta in the prefrontal cortex of P14 WT and KO mice exposed to CD or HF. Confocal microscopy (20x objective, 20 μm thick image stacks with 2 μm step-size) was used to obtain imaging data. Free and bound/internalized TUNEL+ puncta (see Extended Data Fig. 3c) were identified in four FOVs (fields of view) across two tissue sections per mouse for each condition, and each dot represents the mean for one mouse, with N = 6 for WT CD, N = 7 for WT HF, N = 7 for KO CD, and N = 6 for KO HF. Data are shown as mean ± SEM. Significance was determined using two-way ANOVA with Tukey’s multiple comparisons test. ns = not significant. Scale bar, 25 μm. (h) Maternal high fructose does not impact TUNEL+ cell numbers in the hippocampus at postnatal day P7. Representative images (left) and quantitation (right) of uncleared (‘free’) TUNEL+ puncta in the hippocampus of P14 WT and KO mice exposed to CD or HF. Confocal microscopy (10x objective) was used to obtain images encompassing the CA1, CA2, and CA3 regions within one FOV, with free TUNEL+ puncta identified in one hippocampal region per mouse (further magnification and z-axis movement was performed as necessary for resolution purposes). Each dot represents the quantification of one mouse’s hippocampal region, with N = 4 for WT CD, N = 11 for WT HF, N = 7 for KO CD, and N = 11 for KO HF. Data are shown as mean ± SEM. Significance was determined using two-way ANOVA with Tukey’s multiple comparisons test. ns = not significant. Scale bar, 200 μm.