Extended Data Fig. 5: Analyses of the activities of SMARCAD1 in mESCs.
From: Subnucleosome preference of human chromatin remodeller SMARCAD1

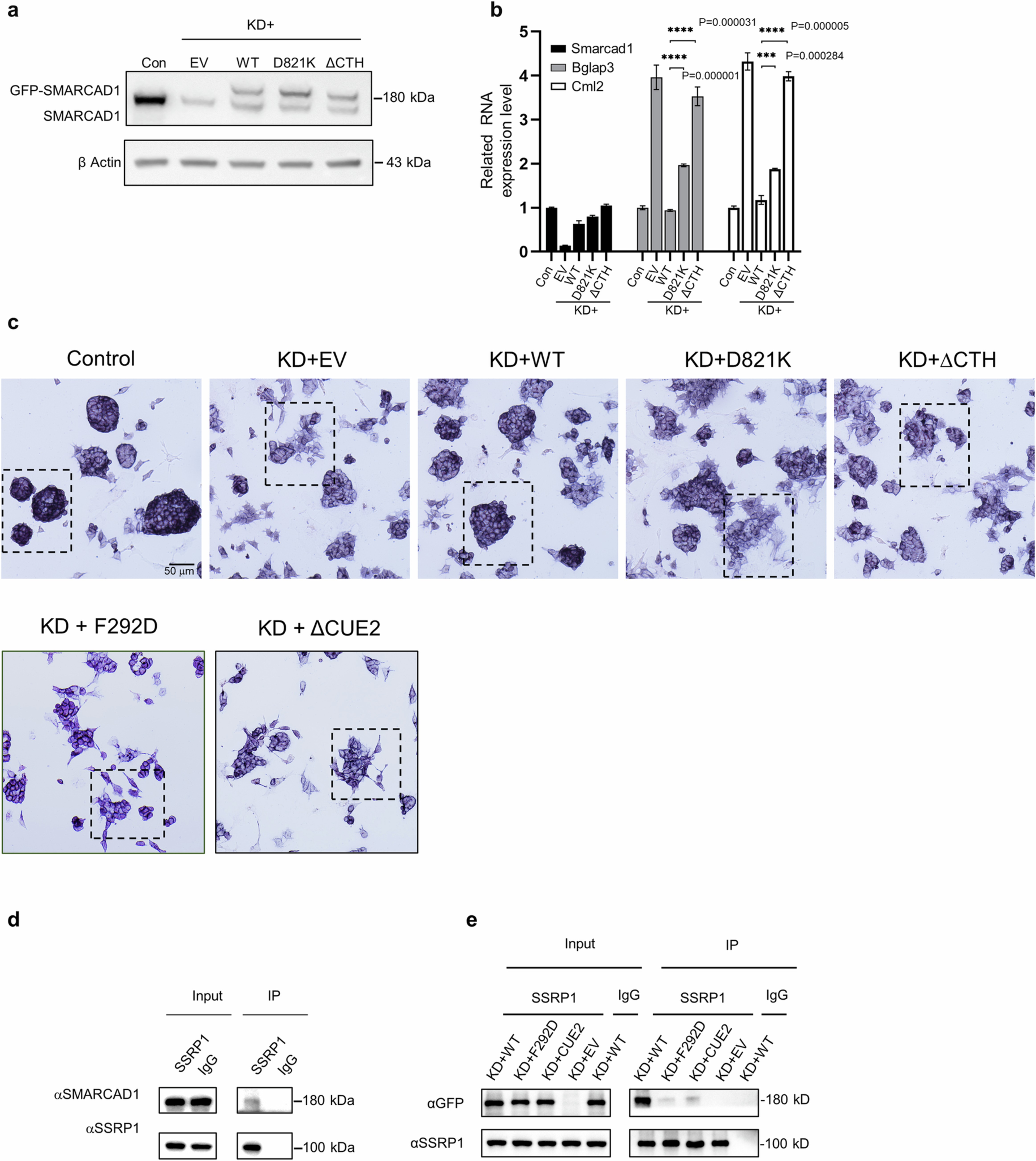
(a) Western blot assays to examine the expression profiles of both endogenous and green fluorescent protein (GFP)-tagged forms of SMARCAD1, encompassing wild-type (WT), D821K mutant, and ΔCTH truncation variants in mESCs. (b) Quantification of the relative expression levels of Smarcad1, along with two heterochromatin marker genes, in the indicated conditions. Specifically, comparisons were made between control cells (Con) and cells with SMARCAD1 KD and subsequently rescued with either an empty vector (KD + EV), wild-type SMARCAD1 (KD + WT), the D821K mutant (KD + D821K), or the ΔCTH truncation mutant (KD + ΔCTH). Data presented as mean ± SD of three independent experiments, statistical significance was determined by a two-tailed unpaired Student’s t-test, ****p < 0.0001, ***p < 0.001. Experiments were repeated three times independently with similar results (c) Representative images of the morphology and AP staining of mESCs under indicated conditions. The boxed regions are showed in Fig. 3j. Scale bar: 50 μm. Similar results were obtained in two independent experiments. (d) Co-IP of endogenous SSRP1 and SMARCAD1 from mESCs. Similar results were obtained in three independent experiments. (e) Co-IP of GFP-tagged WT and two FACT-binding mutant SMARCAD1 by SSRP1 from mESCs. Endogenous SMARCAD1 is knockdown (KD) as described above. Similar results were obtained in three independent experiments.