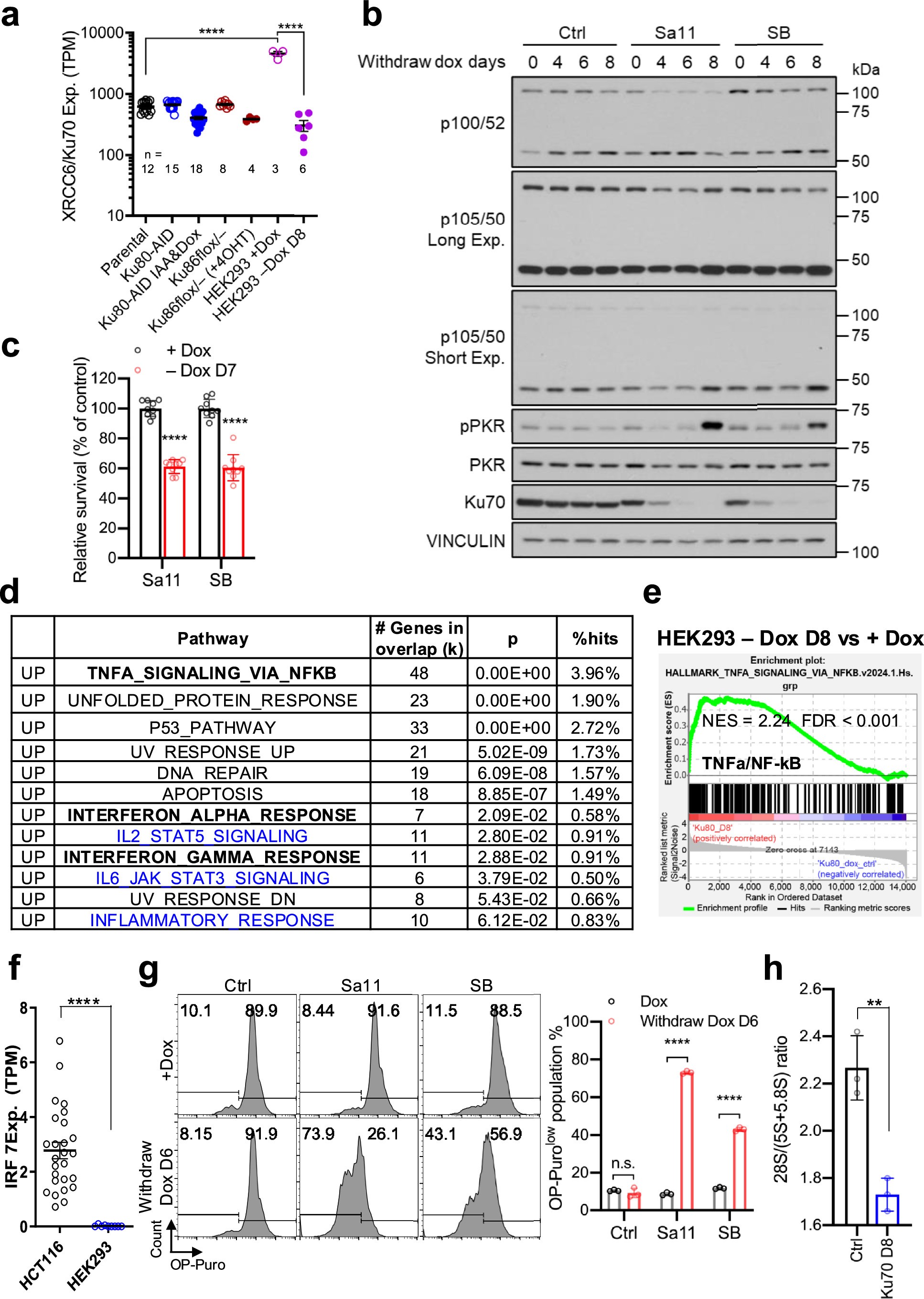
Extended Data Fig. 8: Ku deletion in HEK293 cells induces NF-kB signaling and PKR and RNaseL activation.
From: Ku limits RNA-induced innate immunity to allow Alu expansion in primates

a, Dox (1 µg/ml) induces ~10 fold Ku70 mRNA overexpression the engineered HEK293 cells. CRISPR KO only removed a small exon fragment from endogenous Ku70, therefore, even after Dox is withdrawn, RNA-seq can still detect endogenous Ku70 mRNA (although it is not able to encode Ku70 protein). The bars represent means and SEMs from n ≥ 3 biologically independent samples. Unpaired two-tailed Student’s t-test: p < 0.0001 ****. b, Western blot shows the slow loss of Ku, the robust NF-kB and PKR activation, in HEK293 cells after Dox withdrawal. c, The moderate and significant loss of viability upon Dox withdrawal in HEK293 cells. n = 9 from three independent experiments. Bars represent mean ± SD. The p-values were calculated via a two-way ANOVA test with Sidak’s correction for multiple comparisons: p < 0.0001 ****. d Pathway analyses of significantly upregulated genes upon Ku-depletion in HEK293 cells (8 days). e, The GSEA for the NF-kB-pathway at 8 days after Dox was withdrawn. Three independently derived clones were analyzed and plotted together. f, The HEK293 cells do not express IRF7 mRNA. See Extended Data Fig. 6i for data support that IRF7 protein also can not be induced in the HEK293 after IFN treatment. The bars represent means and SEMs from n = 26 (HCT116) and 9 (HEK293) biologically independent samples. Unpaired two-tailed t-test with Welch’s correction: p < 0.0001 ****. g, Gating strategy and quantification of protein translation by OP-Puro in HEK293 cells after Dox withdrawal at 6 days, two independent clones (Sa11 and SB) with n = 3 independent measurements. Bars represent mean ± SD. Two-way ANOVA test with Sidak’s correction for multiple comparisons: p < 0.0001 ****; p > 0.05 n.s. h, The 28S versus 5S and 5.8S rRNA ratio in Dox-treated and Dox withdrawal (8 days) HEK293 cells with inducible Ku70 expression. n = 3 independent samples were measured from multiple clones. The means and SDs were plotted. The p-values were calculated via an unpaired two-tailed Student’s t-test, p = 0.0037 **.