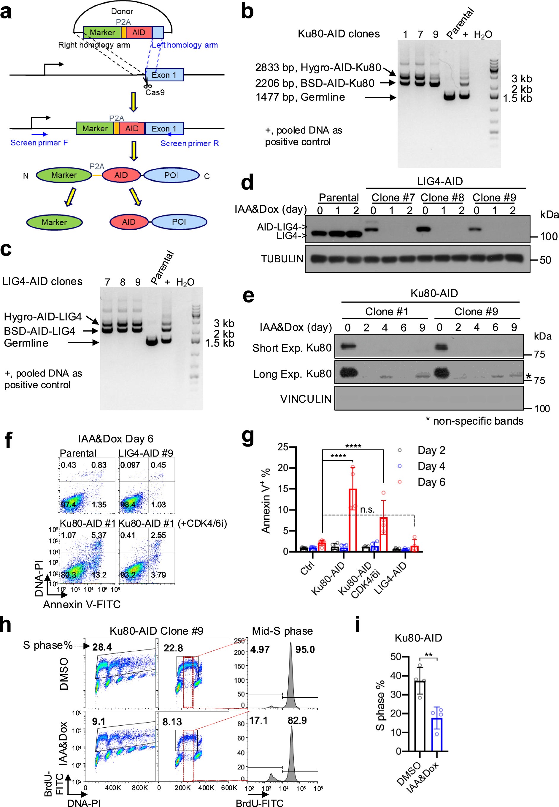
Extended Data Fig. 2: Generation of Ku80-AID and LIG4-AID tagged cell lines.
From: Ku limits RNA-induced innate immunity to allow Alu expansion in primates

a, The strategy for introducing an AID-tag at the N-terminal of endogenous Ku80 or LIG4 with a short linker. The primers used for screens are marked in the diagram and listed in supplementary methods. b, The PCR screen of homozygously tagged Ku80 clones 1, 7, and 9 with controls. c, The PCR screen of homozygously tagged LIG4 clones 7, 8 and 9 with controls. d, Western blotting shows the successful depletion of LIG4 after IAA and Dox treatment. The AID-tagged LIG4 migrated slightly slower than the untagged LIG4. e, Western blotting shows that Ku levels remain low for at least 9 days after IAA and Dox treatments. f, Representative flow cytometry analyses for the apoptosis marker Annexin V and PI after 6 days of IAA and Dox treatment. g, The Annexin V positive cell percentage is plotted at different time points. The bars represent the mean and standard deviation of n = 4 (n = 8 for the control) samples from two measurements on two independently derived cell lines. The p-values were calculated via a two-way ANOVA test with Dunnett’s correction for multiple comparisons: p < 0.0001 ****; p > 0.05 n.s. h, Representative flow cytometry plot for cell cycle analyses at 48 hr after inducing Ku degradation. S phase percentage was measured by BrdU positivity. The mid-S phase cells were gated, and their BrdU levels were plotted using a histogram. BrdU-negative S phase cells indicate replication stalling. i, Quantification of BrdU+/S phase percentage in DMSO versus IAA&Dox-treated Ku80-AID clones. The bars represent the mean and standard deviation of n = 4 samples from two measurements on two independently derived cell lines. Unpaired two-tailed Student’s t-test: p = 0.0050 **.