Extended Data Fig. 4: Ku degradation induces IFN signaling independent of cycling.
From: Ku limits RNA-induced innate immunity to allow Alu expansion in primates

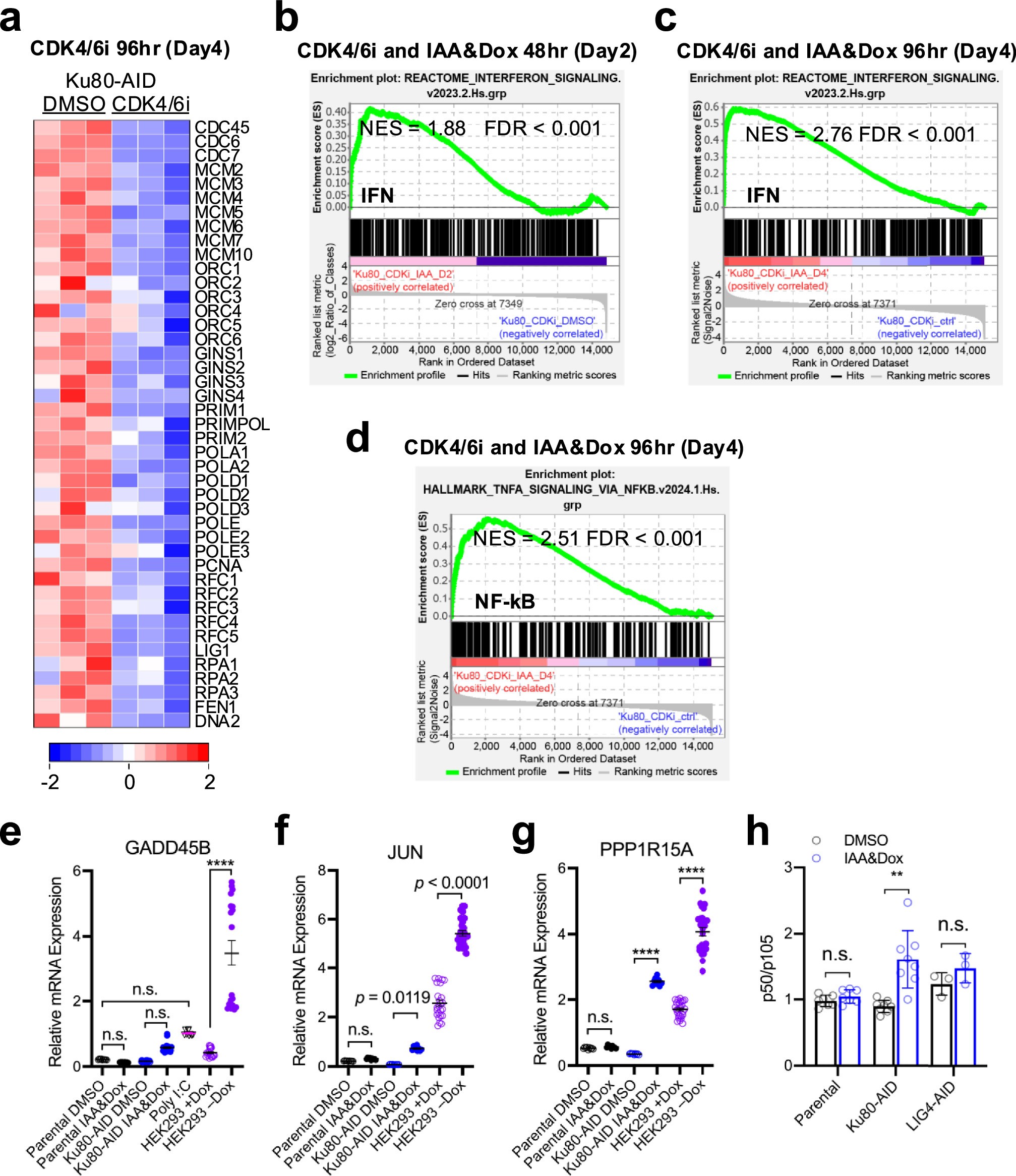
a, Heatmap confirms the G1 arrest after CDK4/6 inhibitor treatment, evidenced by the loss of mitotic and DNA-replication-associated genes (e.g., MCMs and DNA polymerases). The color gradient reflects the Z-scores calculated from normalized TPM across the displayed samples: red represents higher expression levels relative to the mean, while blue indicates lower expression levels. b and c, The GSEA for the interferon-pathway at 48 hr (2 days, b) and 96 hr (4 days, c) after Ku deletion in G1 arrested cells. d, The GSEA for NF-kB pathway at 4 days after Ku-degradation in G1 arrested cells. e, f and g, Quantitative RT-PCR analyses of NF-kB target genes (GADD45B (e); Jun (f); and PPP1R15A (g)). Parental HCT116 of the AID system cells (n = 9), three Ku80-AID clones (#1, 7, 9; n = 27 in (e) and 9 in (f-g)) and three HEK293 clones with inducible Ku70 (Sa11, SB, and TI; n = 18 in (e) and 27 in (f-g)) were analyzed individually and plotted together. The mRNA levels were normalized against β-actin. Bars indicate the mean ± SEM from at least three biologically independent samples. Two-way ANOVA test with Sidak’s correction for multiple comparisons: p < 0.0001 ****; p > 0.05 n.s. h, Quantification of NF-kB p50/p105 ratio from parental HCT116 cells (n = 7), Ku80-AID clones (n = 8) and LIG4-AID clones (n = 3). The bars represent mean ± SD from n ≥ 3 biologically independent samples. Unpaired two-tailed t-test with Welch’s correction, p = 0.0022 **; p > 0.05 n.s.