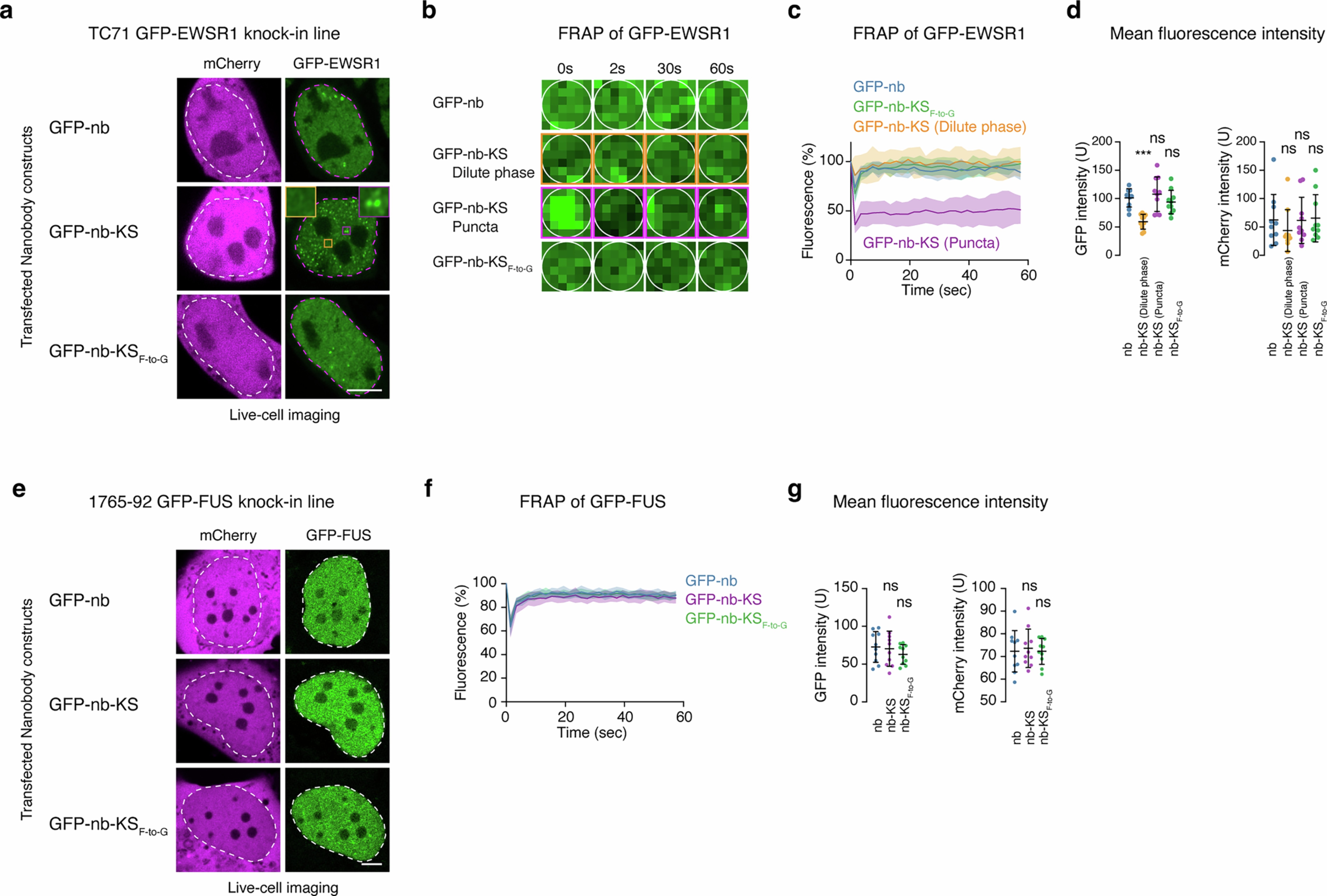
Extended Data Fig. 12: The killswitch arrests dynamics of endogenously GFP-tagged condensates, but not the dilute phase GFP signal.
From: Probing condensate microenvironments with a micropeptide killswitch

a. Live cell fluorescence microscopy images of TC71 cells expressing GFP-tagged EWSR1 from endogenous locus and ectopic anti-GFP-nanobody and nanobody-KS variants. Orange and magenta boxes show zoom-ins into dilute phase and punctate GFP signal, respectively. The cell nucleus is highlighted with a dashed line contour. Scale bar: 5 µm. b. Representative images of the bleached regions at indicated timepoints during FRAP experiment in TC71 GFP-EWSR1 knock-in line. c. FRAP experiment for TC71 GFP-EWSR1 knock-in line and ectopic anti-GFP-nanobody and nanobody-KS variants. Data are mean ± s.d. P-values are from Dunnett’s multiple comparisons test versus GFP-nb after one-way ANOVA. Scale bar: 5 µm. d. Quantification of GFP fluorescence intensity and mean mCherry fluorescence intensity within bleached area measured in c. Data are mean ± s.d. P-values are from Dunnett’s multiple comparisons test versus GFP-nb after one-way ANOVA. (Left): P(nb-KS(Dilute phase)) = 0.0002, P(nb-KS(Puncta)) = 0.84, P(nb-KS_F-to-G) = 0.78; (right): P(nb-KS(Dilute phase)) = 0.62, P(nb-KS(Puncta)) = >0.9999, P(nb-KS_F-to-G) = 0.997. n = 10 cells for all samples from two biologically independent experiments. e. Live cell fluorescence microscopy images of 1765-92 cells expressing GFP-tagged FUS from endogenous locus and ectopic anti-GFP-nanobody and nanobody-KS variants. The cell nucleus is highlighted with a dashed line contour. Scale bar: 5 µm. f. FRAP experiment for 1765-92 GFP-FUS knock-in line and ectopic anti-GFP-nanobody and nanobody-KS variants. Data are mean ± s.d. P-values are from Dunnett’s multiple comparisons test versus GFP-nb after one-way ANOVA. Scale bar: 5 µm. g. Quantification of GFP fluorescence intensity and mean mCherry fluorescence intensity within bleached area measured in f. Data are mean ± s.d. P-values are from Dunnett’s multiple comparisons test versus GFP-nb after one-way ANOVA. (Left): P(nb-KS) = 0.95, P(nb-KS_F-to-G) = 0.43; (right): P(nb-KS) = 0.91, P(nb-KS_F-to-G) = > 0.9999. n = 10 cells for all samples from two biologically independent experiments.