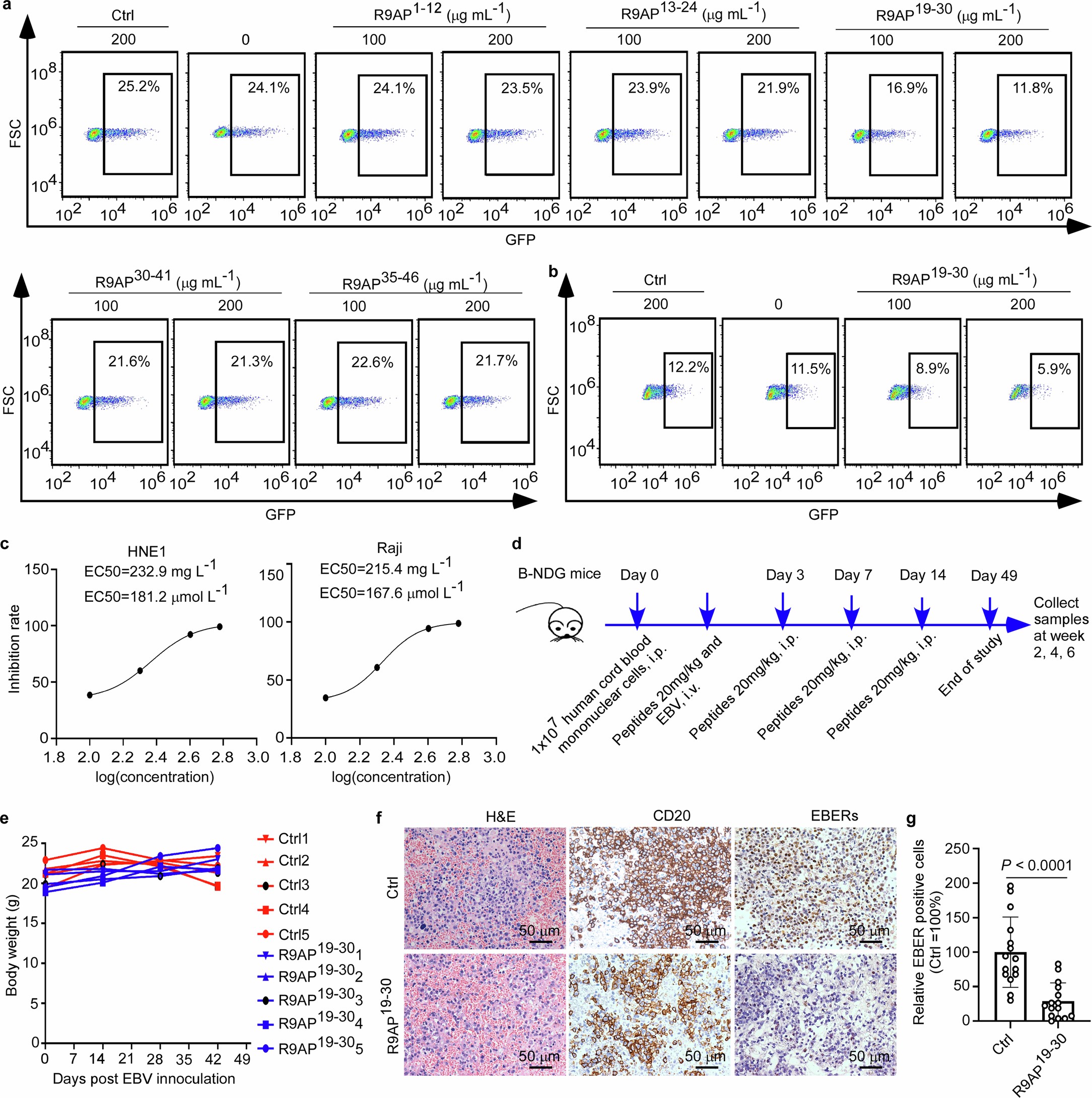
Extended Data Fig. 9: R9AP peptide inhibits EBV infection in vitro and in vivo.
From: R9AP is a common receptor for EBV infection in epithelial cells and B cells

a, b, EBV was pretreated with R9AP1-12, R9AP13-24, R9AP19-30, R9AP30-41, R9AP35-46, or Ctrl peptide, then added to HNE1 cells (a), R9AP19-30 or Ctrl pretreated EBV was added to Raji cells (b). EBV infection efficiency was analyzed by flow cytometry. c, EBV was pretreated with R9AP19-30 at a concentration of 0, 50, 100, 200, or 400 μg mL−1, then added to HNE1 or Raji cells. EBV infection efficiency was analyzed by flow cytometry, and the EC50 of R9AP19-30 was determined. d, Schematic representation of in vivo EBV infection using humanized B-NDG mice. e, The body weight of humanized B-NDG mice treated with R9AP19-30 or Ctrl peptide at indicated time points (Ctrl, n = 5 mice; R9AP19-30, n = 5 mice). f, Representative images of spleen tissue sections of humanized B-NDG mice infected with EBV and treated with R9AP19-30 or Ctrl peptide stained with hematoxylin-eosin staining (H& E), anti-human CD20, or hybridized with EBV EBERs probe. Scale bar=50 μm. The samples’ representative images were detected (Ctrl, n = 5 mice; R9AP19-30, n = 5 mice). g, The proportion of EBERs-positive cells in the spleen of EBV-infected and R9AP19-30 or Ctrl peptide-treated humanized B-NDG mice were independently evaluated by three pathologists. Three independent evaluation of each mouse (n = 15) and mean and S.E.M. of those n = 15 were used, two-tailed unpaired Student’s t-test (Ctrl, n = 5 mice; R9AP19-30, n = 5 mice). (P < 0.0001) Data are representative of three (a, b) two (c) independent experiments.