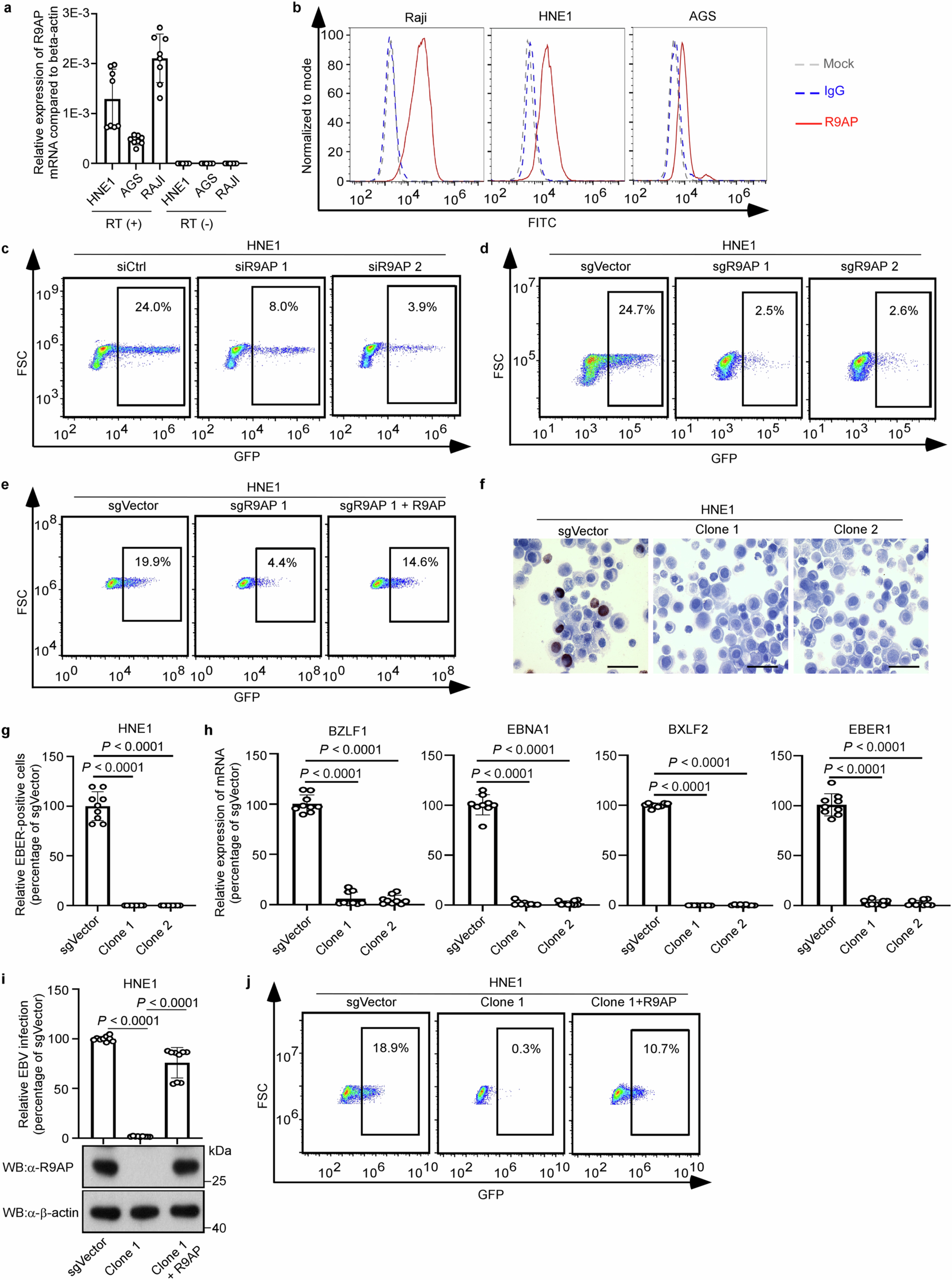
Extended Data Fig. 2: R9AP mediates EBV infection in nasopharyngeal epithelial cells.
From: R9AP is a common receptor for EBV infection in epithelial cells and B cells

a, RT-qPCR was used to quantify the mRNA level of R9AP in HNE1, AGS, and Raji cells. The mRNA without reverse transcription was used as a negative control. Three independent experiments in either triplicate or duplicate (n = 8) and mean and S.E.M. of those n = 8 were used. b, Raji, HNE1, and AGS cells were stained with antibodies against R9AP and analyzed by flow cytometry. c, HNE1 cells were transfected with R9AP siRNAs (siR9AP 1 or siR9AP 2) or siCtrl, then infected with EBV, and the percentage of infected cells was determined using flow cytometry. d, e, HNE1 cells were knockout of R9AP using sgR9AP 1 and sgR9AP 2 (d). Then R9AP knockout cells were reconstituted with an R9AP expression vector (sgR9AP 1 +R9AP) (e). EBV was added to the R9AP knockout and reconstituted HNE1 cells, and EBV infection efficiency was analyzed by flow cytometry. f, g, Representative images of R9AP knockout HNE1 single-cell clones or sgVector HNE1 cells infected with EBV then hybridized with an EBV EBERs probe (f). Scale bar=50 μm. The proportion of EBERs-positive cells was independently evaluated by three pathologists (g). h, Single-cell clones of R9AP knockout HNE1 cells were infected with EBV and analyzed by RT-qPCR to quantify the mRNA level of indicated EBV genes. i, j, The R9AP protein in R9AP knockout single-cell clone 1 HNE1 cells without or with reconstitution with R9AP (i). EBV was added to these cells, and the EBV infection efficiency was analyzed by flow cytometry (j) and quantified (i). Data are representative of three independent experiments (b-f, j). Three independent experiments by three individual evaluation (n = 9; g) or in triplicates (n = 9; h, i) and mean and S.E.M. of those n = 9 were used, and one-way ANOVA was carried out with Tukey’s correction for multiple comparisons (g-i).