Extended Data Fig. 5: Biochemical assays of the recombinant OSD2 enzyme.
From: Complete biosynthesis of salicylic acid from phenylalanine in plants

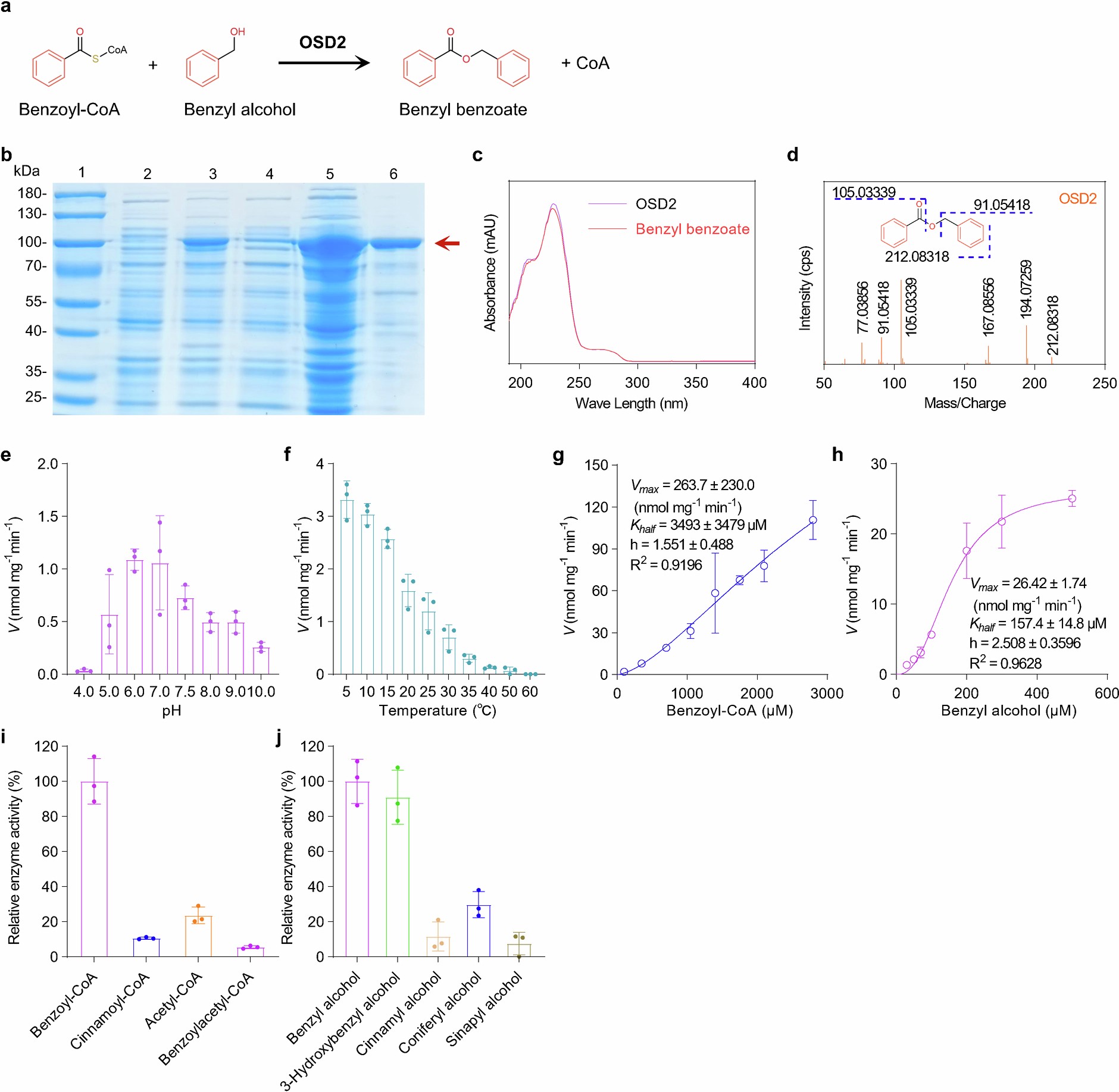
a, Biochemical reaction catalyzed by the benzoyl-CoA:benzylalcohol benzoyltransferase OSD2. b, Protein expression and purification of the recombinant MBP-OSD2 in E. coli Rosetta 2 (DE3). Lane 1, the molecular mass ladder; lanes 2 and 3, the crude extracts from E. coli with MBP-OSD2 without or with IPTG treatment; the insoluble fractions (lane 4) and soluble fractions (lane 5) from sonicated E. coli with MBP-OSD2 treated with IPTG; lanes 6, the purified recombinant MBP-OSD2 protein. The arrow points to the MBP-OSD2 proteins. Proteins were visualized by Coomassie Blue R-250 staining. c, UV spectra of the OSD2 enzymatic product and BB standard. d, MS pattern of the OSD2 enzymatic products analyzed by GC Orbitrap MS. The structure and proposed fragments of OSD2 products enzymatic were shown. e and f, Effects of pH value (e) and temperature (f) on enzyme activities of MBP-OSD2. The optimal temperature is around 5–10 °C, and the optimal pH value is 6.0. g and h, Kinetics of the recombinant MBP-OSD2 protein on BA-CoA (g) or BAlc (h). The enzymatic kinetics obeys allosteric sigmoidal equation. i and j, Substrate specificities assays of the recombinant MBP-OSD2 toward different CoA substrates (i) including BA-CoA, CA-CoA, Acetyl-CoA, and BAc-CoA, and different alcohol (j) including benzyl alcohol, 3-hydroxybenzyl alcohol, cinnamic alcohol, coniferyl alcohol, and sinapyl alcohol. Data are means ± s.d.; n = 3 (e, f, g, h, i, and j) independent samples. CA-CoA, cinnamoyl-CoA; BAc-CoA, benzoylacetyl-CoA; BA-CoA, benzoyl-CoA; BAlc, benzyl alcohol; BB, benzyl benzoate.