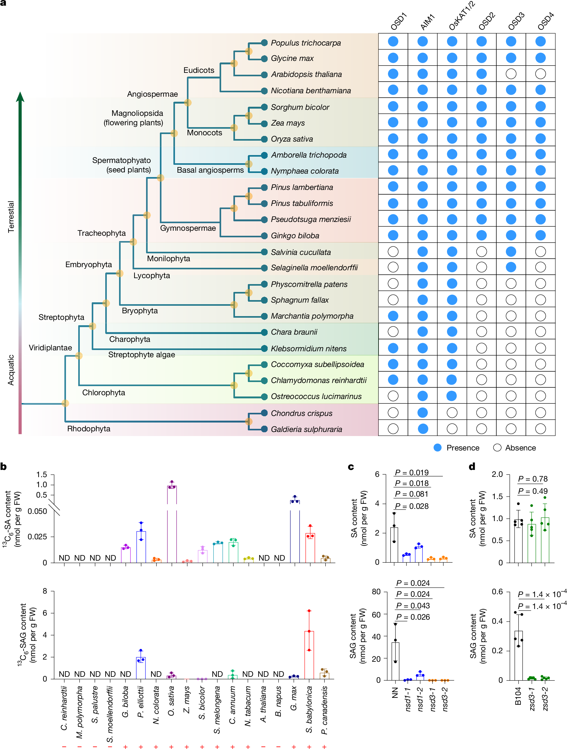
Fig. 4: Evolutionary analysis of the PAL-SA pathway in plants.
From: Complete biosynthesis of salicylic acid from phenylalanine in plants

a, Evolutionary distribution of closely related homologues of the key components of the PAL-derived SA biosynthetic pathway, including OSD1, AIM1, OsKAT1/KAT2, OSD2, OSD3 and OSD4 in 25 representative plant species. b, Isotope tracer experiment using 13C6-Phe feeding in evolutionarily representative species. 13C6-SA and 13C6-SAG contents were quantified in plants fed with 200 μM 13C6-Phe for 72 h. Plus and minus represent detectable and indetectable 13C6 -labelled SA or SAG, respectively. ND, not detected. c, SA and SAG contents in mature leaves of wild-type tobacco NN, nsd1 and nsd3 quadruple mutants 8 h after inoculation with Pseudomonas syringae pv. tomato DC3000. d, SA and SAG contents in seedling leaves of wild-type B104 and zsd3 double mutant maize. Data are mean ± s.d.; n = 3 (b,c), n = 5 (d) biologically independent samples. Statistical analysis by two-sided Student’s t-test. All experiments were repeated at least twice with similar results.