Extended Data Fig. 2: Nutrient utilization constraining structural evolution in Saccharomycotina.
From: The role of metabolism in shaping enzyme structures over 400 million years

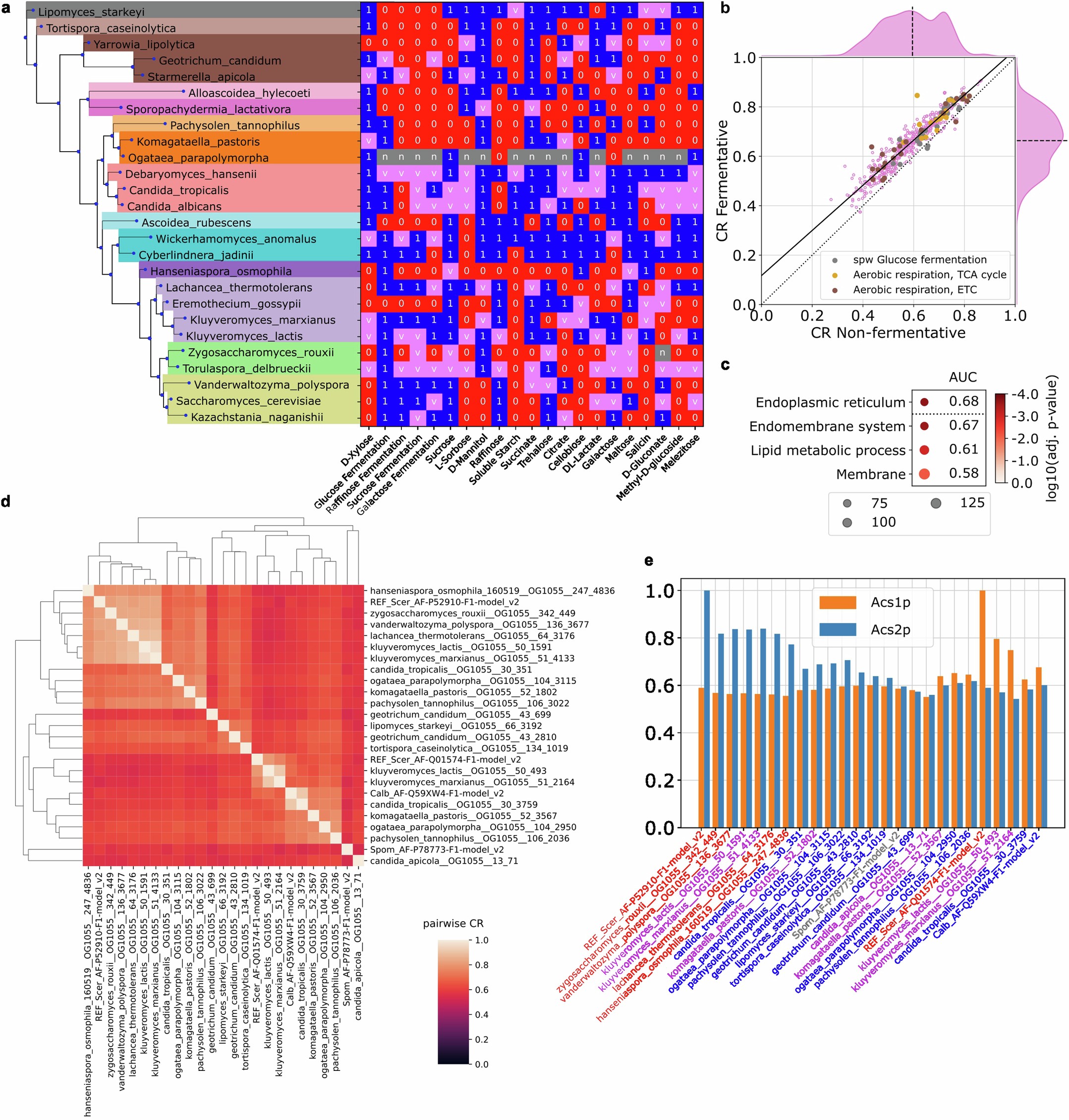
a) Nutrient utilization for different carbon sources according to Kurtzman et al., 201117,18. 1 denotes growth, 0 denotes lack of growth, v denotes variable growth, and n denotes missing data. b) Mean conservation ratio per protein calculated for species that ferment glucose versus species that do not ferment glucose in Kurtzman et al.17. Pathways related to aerobic respiration or anaerobic fermentation are highlighted. The dotted line denotes the identity line, the solid line denotes the linear fit and the dashed line denotes the axis median. c) Significant GO slim enrichments of the first quartile of the orthogroups containing proteins that show the largest differences in mean conservation ratio between species that ferment and species that do not ferment glucose. Size indicates the number of genes associated with the GO slim term in our selection, and colour indicates adjusted p-value. In addition the area under the receiver operating characteristic curve (AUC) is shown. d) Average-linkage hierarchical clustering of the pairwise CRs for the orthogroup containing Acs1p and Acs2p in S. cerevisiae. e) CR of Acs1,2p orthologues with respect to Acs1p/Acs2p. The labels are colored according to the capability of D-Xylose utilization as shown in A.