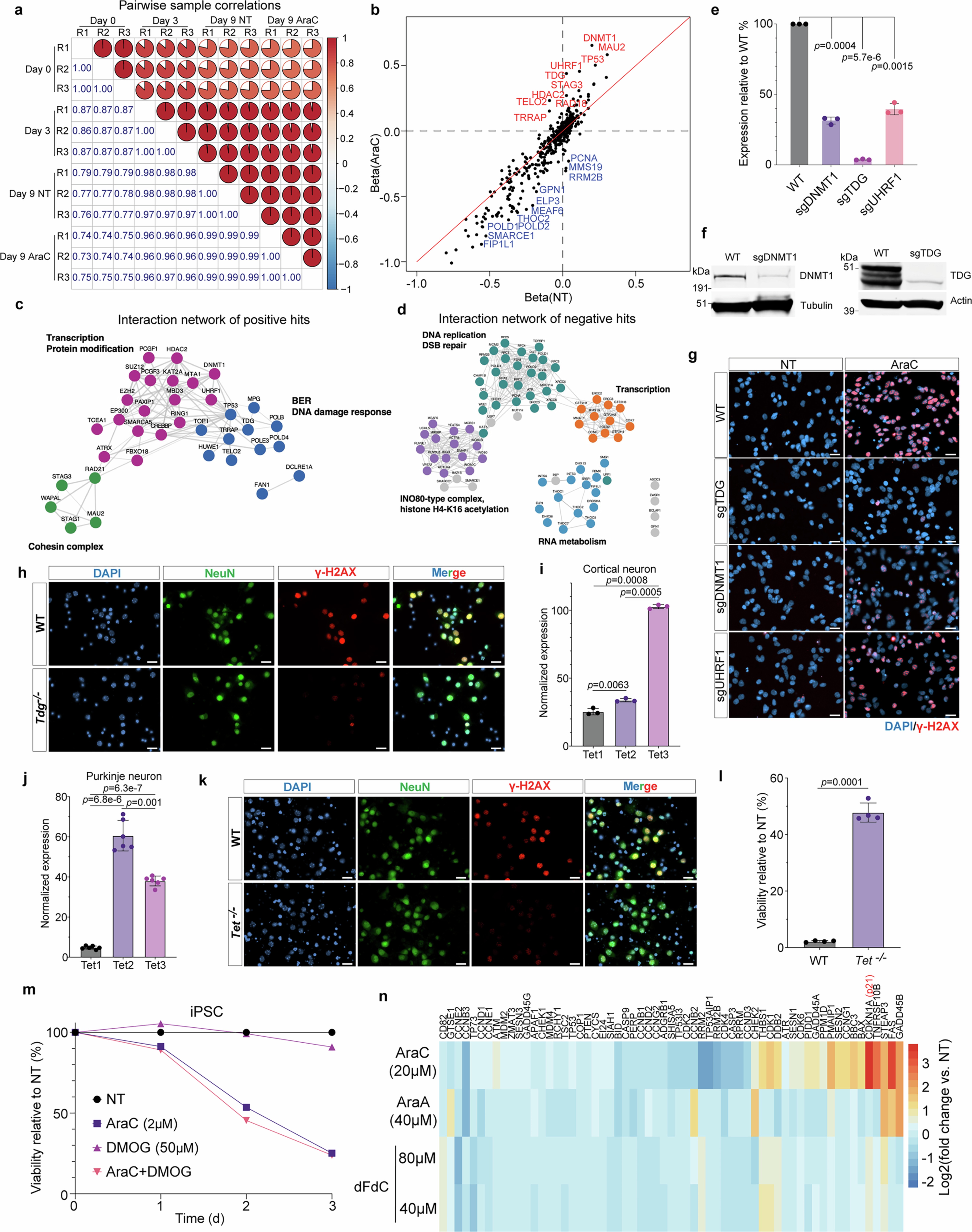
Extended Data Fig. 1: CRISPR interference screen identifies genes involved in AraC-induced neurotoxicity.

a, Pairwise sample correlations of triplicates collected from different time points (day 0, day 3, and day 9) in iN either treated or not with AraC. The correlation is displayed by a pie graph on the upper right and values are indicated on the bottom left. b, Scatter plot showing the beta score of individual 476 genes in the CRISPRi screen. Top 10 “resistant” genes (red) and top 10 “susceptible” genes (blue) are highlighted. c,d, Interaction network of positive (c) and negative (d) hits with the enriched pathways indicated and color coded. e, Knockdown efficiency of individual sgRNA. Y-axis represents the expression of DNMT1/TDG/UHRF1 in knockdown iN (sgDNMT1/sgTDG/sgUHRF1) relative to that in wild-type iN transfected with a control vector (WT). Data are presented as mean ± SD, n = 3 biologically independent experiments. Statistical significance was determined using two-sided paired t test. f, Western blot analysis of DNMT1/TDG protein levels in wild-type (WT) and DNMT1/TDG knockdown (sgDNMT1/sgTDG) iN. For the gel source data, see Supplementary Fig. 1. g, Images of γ-H2AX foci in wild-type, and TDG/DNMT1/UHRF1 knockdown iN either treated or not with AraC (40 μM) on day 6. 4′,6-diamidino-2-phenylindole (DAPI) (blue); γ-H2AX (red). Scale bar, 20 μm. h, Images of NeuN and γ-H2AX in wild-type, Tdg−/− primary cortical neurons treated with AraC (40 μM) on day 6. 4′,6-diamidino-2-phenylindole (DAPI) (blue); NeuN (green); γ-H2AX (red). 4-Hydroxytamoxifen (4-OHT) was added in vitro to knockout TDG in primary cortical neurons isolated from CreERT2 Tdgfl/fl embryos. Scale bar, 20 μm. i,j, Expression of Tet1/2/3 in wild-type cortical neuron (i) and Purkinje neuron (j). Y-axis represents the expression level measured by RNA-seq. Data are presented as mean ± SD. n = 3 biologically independent samples (cortical neuron), n = 6 mice (Purkinje neuron). Statistical significance was determined using the two-sided paired t test, p value is indicated. k, Images of NeuN and γ-H2AX in wild-type and Tet−/− primary cortical neurons treated with AraC (40 μM) on day 6. 4′,6-diamidino-2-phenylindole (DAPI) (blue); NeuN (green); γ-H2AX (red). 4-Hydroxytamoxifen (4-OHT) was added in vitro to knockout TET1/2/3 in primary cortical neurons isolated from CreERT2 Tet1/2/3fl/fl embryos. Scale bar, 20 μm. l, Survival of wild-type and Tet−/− primary cortical neurons one day after AraC treatment. Y-axis represents viability relative to non-treated cells. Data are presented as mean ± SD, n = 4 biologically independent samples. Statistical significance was determined using the two-sided paired t test, p value is indicated. m, Survival of iPSC with indicated treatments. Y-axis represents viability relative to non-treated cells, X-axis represents days after treatment. Data are presented as mean ± SD, n = 3 biologically independent samples. n, Heatmap of expression of p53-pathway genes in wild-type iN with indicated treatments.