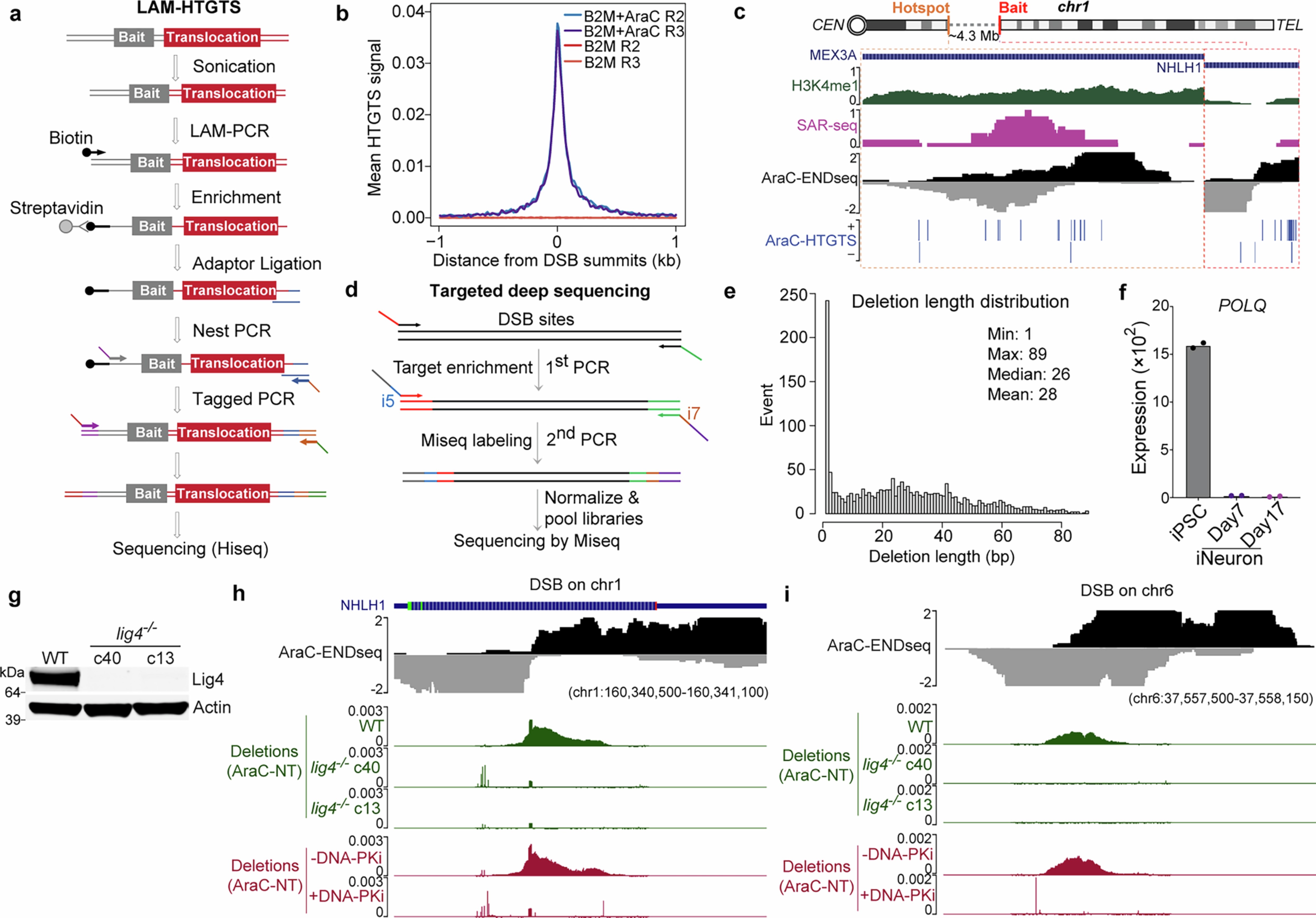
Extended Data Fig. 4: DSBs induced by AraC leads to chromosome translocations and indels.

a, Schematic overview of LAM-HTGTS. b, Aggregate plot of B2M-captured HTGTS signals in wild-type iN treated with (B2M+AraC) or without (B2M) AraC relative to AraC-END-seq summits. Two of the three replicates are plotted, with the remaining shown in Fig. 2g. c, Enhancers (H3K4me1) colocalizing with DNA repair synthesis hotspots (SAR-seq), AraC-induced DSBs (AraC-END-seq) and translocations (AraC-HTGTS) at a prey gene MEX3A and the bait gene NHLH1 on chromosome 1. The translocation hotspot and HTGTS bait are highlighted by orange and red dashed box respectively. d, Schematic overview of targeted deep sequencing. e, Length distribution of deletions induced by AraC. The minimal (1 bp), maximum (89 bp), median (26 bp) and mean (28 bp) deletion lengths are indicated. f, Expression of POLQ in iPSC, day7-iN and day17-iN. Y-axis represent the expression level measured by RNA-seq. Data are presented as the mean, n = 2 biologically independent samples. g, Western blot analysis of LIG4 protein levels in wild-type and lig4 knockout iN. Two independent lig4 knockout clones c13 and c40 were tested. For the gel source data, see Supplementary Fig. 1. h,i, Top, Genome browser screenshot of DSBs induced by AraC on chromosome 1 (h) and 6 (i). Bottom, the deletion profile of the above DSB in wild-type, lig4 knockouts (c13 and c40) and DNA-PKcs inhibitor (NU7441, 5 μM) treated wild-type iN. Y-axis represents the deletion frequency; X-axis represents the chromosome location.