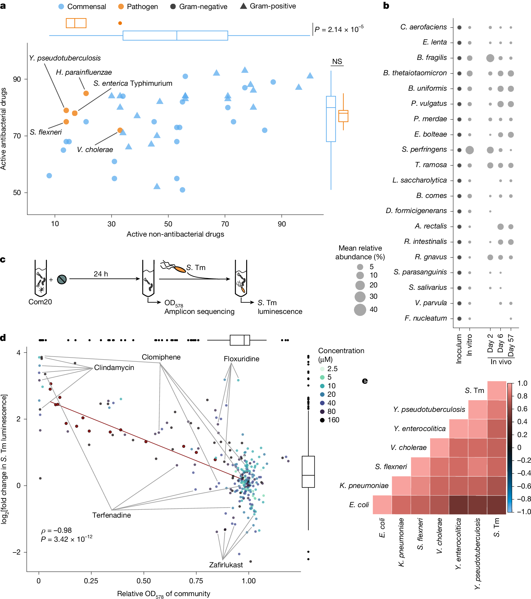
Fig. 1: Pathogenic Gammaproteobacteria are more resistant to non-antibiotics than commensal gut bacteria and proliferate in drug-perturbed microbial communities.
From: Non-antibiotics disrupt colonization resistance against enteropathogens

a, Association between the number of active (that is, inhibitory) antibiotic and non-antibiotic drugs across 43 gut commensals and 5 pathogens. Boxplots on the top and right show the distribution of the number of active antibiotic and non-antibiotic drugs for all gut commensals or pathogens. P values are from two-tailed t-tests. Boxplots show the median, the IQR, whiskers to the minimum and maximum within 1.5× the IQR, and outliers as individual points. b, Relative abundance of each Com20 member in the initial inoculum after 24 h of in vitro growth and in gnotobiotic mice 2, 6 and 57 days after colonization. The circle size is proportional to the relative abundance. The mean of 3–5 biological replicates is shown. A. rectalis, Agathobacter rectalis; B. comes, Bariatricus comes (also known as Coprococcus comes); B. fragilis, Bacteroides fragilis; B. thetaiotaomicron, Bacteroides thetaiotaomicron; B. uniformis, Bacteroides uniformis; C. aerofaciens, Collinsella aerofaciens; D. formicigenerans, Dorea formicigenerans; E. bolteae, Enterocloster bolteae; L. saccharolytica, Lacrimispora saccharolytica; P. merdae, Parabacteroides merdae; R. gnavus, Ruminococcus gnavus; R. intestinalis, Roseburia intestinalis; S. parasanguinis, Streptococcus parasanguinis; T. ramosa, Thomasclavelia ramosa. c, Schematic of the in vitro S. Tm challenge assay. Com20 was exposed to various concentrations of drugs for 24 h. Next, the OD578 of the community was measured as a proxy for biomass. The drug-treated community was then challenged with S. Tm in fresh medium. S. Tm was quantified on the basis of luminescence after 4.5 h. d, The association between community biomass and S. Tm growth. Each point corresponds to the OD578 of Com20 and the luminescence of S. Tm after treatment with one of the 53 drugs tested at a given concentration denoted by the colour. The mean of three biological replicates is shown. OD578 and luminescence measurements were normalized to the value of untreated Com20. The red points, linear regression line and statistics show the values for serially diluted untreated Com20. Highlighted drugs, among others, were selected for downstream experiments. Spearman’s correlation coefficient between the relative optical density (OD578) and log2[S. Tm luminescence], P = 3.42 × 10–12. Boxplots are as for a. e, Spearman’s correlation coefficients between the growth of Gammaproteobacteria pathogens with Com20 across nine drugs. Comparisons were performed where possible. NS, not significant (P > 0.05).