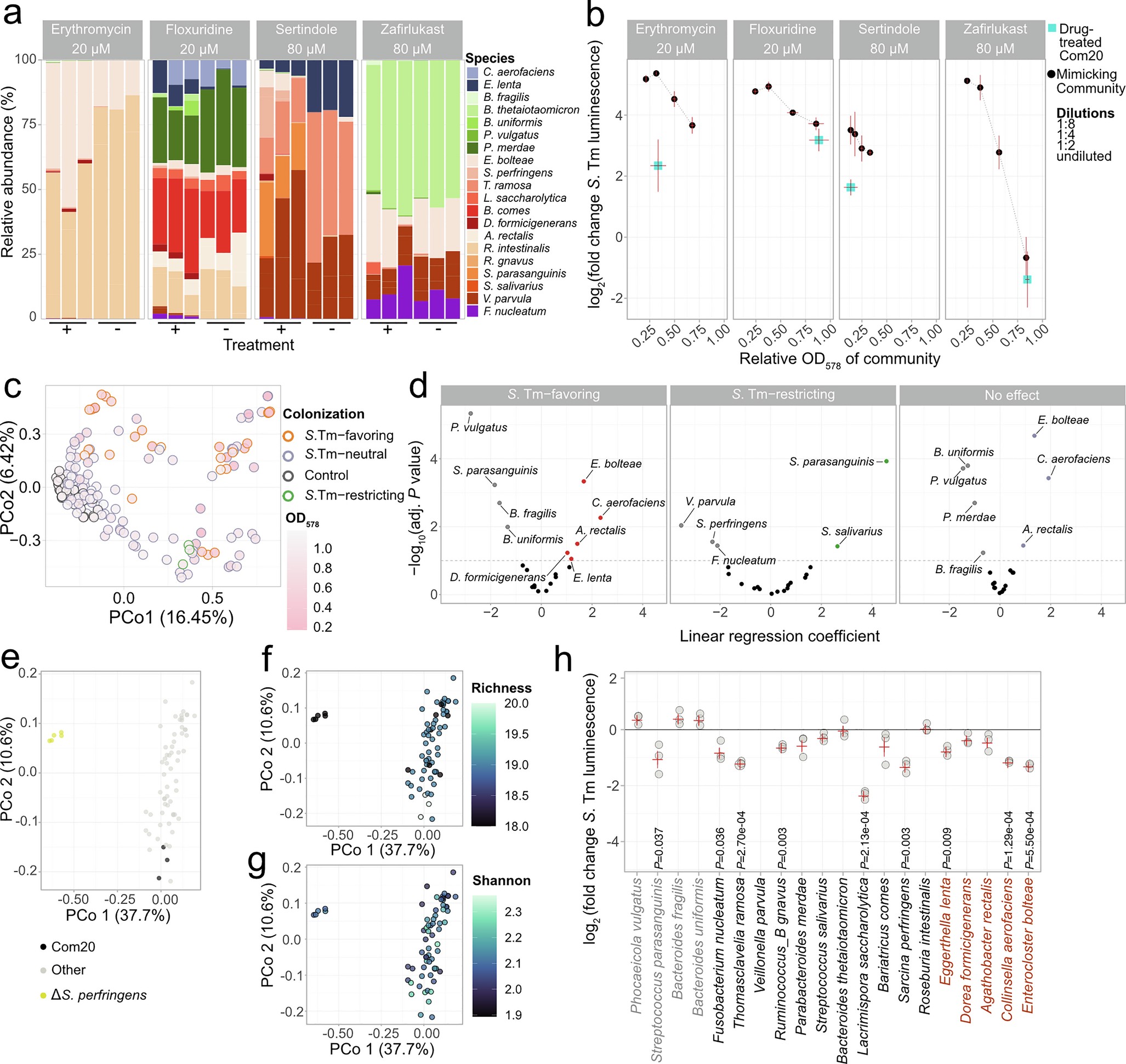
Extended Data Fig. 6: Community composition, biomass and the presence of competitors alter the growth of S. Tm after drug treatment.
From: Non-antibiotics disrupt colonization resistance against enteropathogens

a) Composition of Com20 after drug treatment with erythromycin, floxuridine, sertindole or zafirlukast (+) or after manually mixing members at the corresponding proportions to mimic the treatments (-). Abundances measured by 16S rRNA gene sequencing. Only species with a mean relative abundance ≥3% after 24 h of drug exposure were included in the mimic communities. Each bar represents one biological replicate. b) Growth of S. Tm in the treatment-mimicking communities from (a). The communities were diluted to emulate alterations in both the composition and the biomass of the communities after treatment. Black points represent the mean of three biological replicates, and red lines represent ± 1 s.e.m. Blue points indicate the growth of S. Tm in drug-treated Com20. c) Principal coordinate analysis of drug-treated Com20 based on Bray-Curtis distances. Each point represents a drug-treated community. Circle border indicates colonization group and fill indicates the OD578 of the community. d) Volcano plot showing effect size and adjusted P values of linear regression models of the abundance of members of Com20 in each treatment group compared to untreated controls. Dashed lines indicate the adjusted P value significance threshold of 0.1. e-g) Principal coordinate analysis of 19-member communities, colored by the presence of S. perfringens e), species richness f), and Shannon index g). h) S. Tm luminescence in pairwise co-cultures with each member of Com20 (pathogen to commensal ratio = 1:500), compared to S. Tm in pure culture. Color of species names and order of the taxa in the y-axis is based on the differential abundance analysis between S. Tm-favoring conditions and controls shown in (d). Red horizontal and vertical lines represent the mean ± 1 s.e.m. of three biological replicates. P values ≤ 0.5 are shown from two-sided t-tests.