Extended Data Fig. 1: Drugs selected for the S. Tm invasion assay have a wide range of effects on individual members of Com20.
From: Non-antibiotics disrupt colonization resistance against enteropathogens

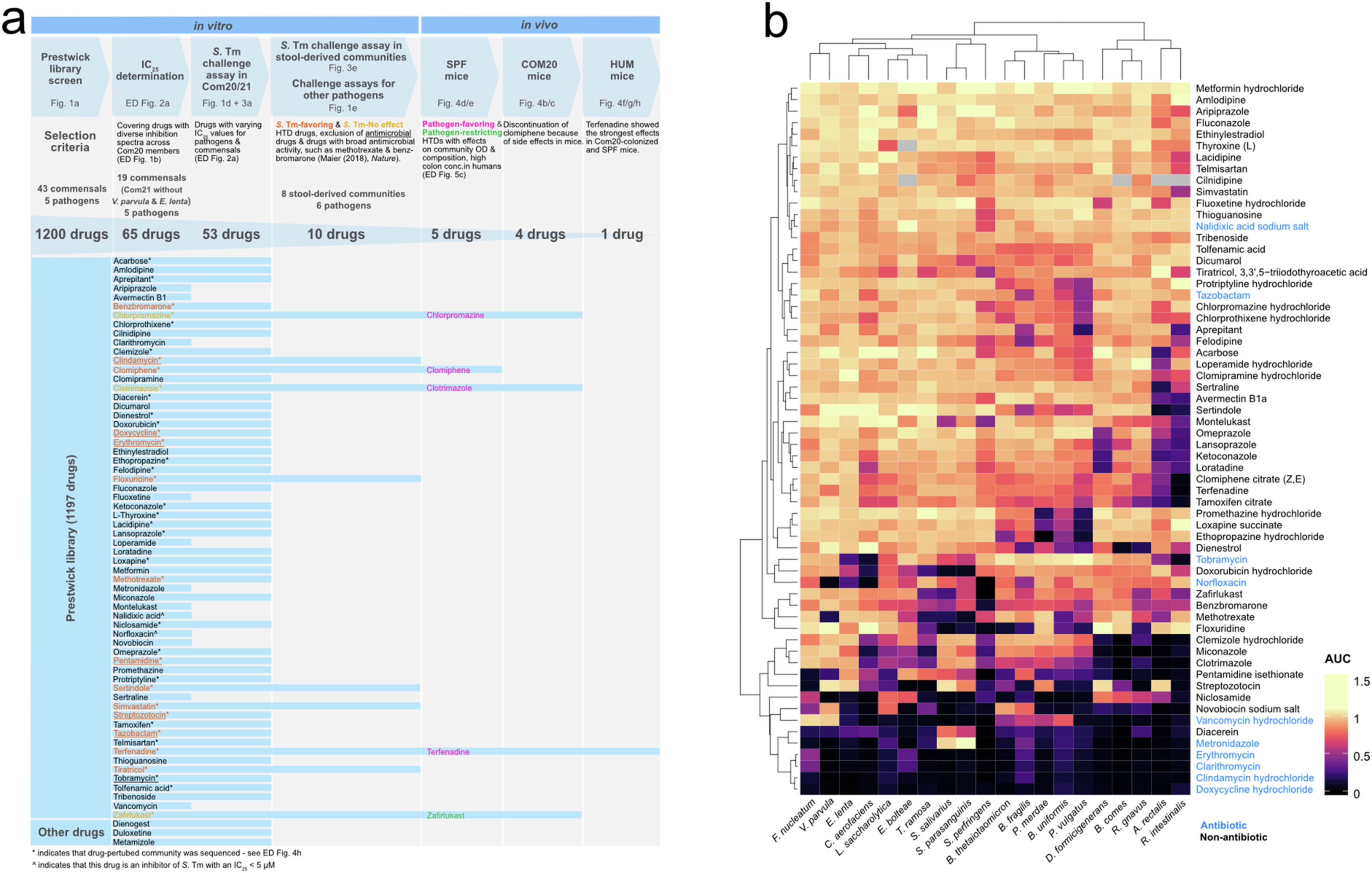
a) Schematic view of the selection of drugs included in the different in vitro and in vivo models. Each column corresponds to a given assay, from the Prestwick library assay to testing in humanized mice. The model, the bacteria tested, the total number of drugs and the inclusion or exclusion criteria of each assay are described on the corresponding column. Drugs included in each step are indicated by blue lines. Other colors are explained in the figure. b) Heatmap of the growth of each member of Com20 after treatment with 62 drugs. Area under the curve (AUC) values normalized to untreated controls are shown. Columns and rows were clustered hierarchically with complete linkage. The plot includes the values of 62 drugs from the Prestwick library tested at 20 µM, replotted from1; the 3 “other drugs” in a) are not included.