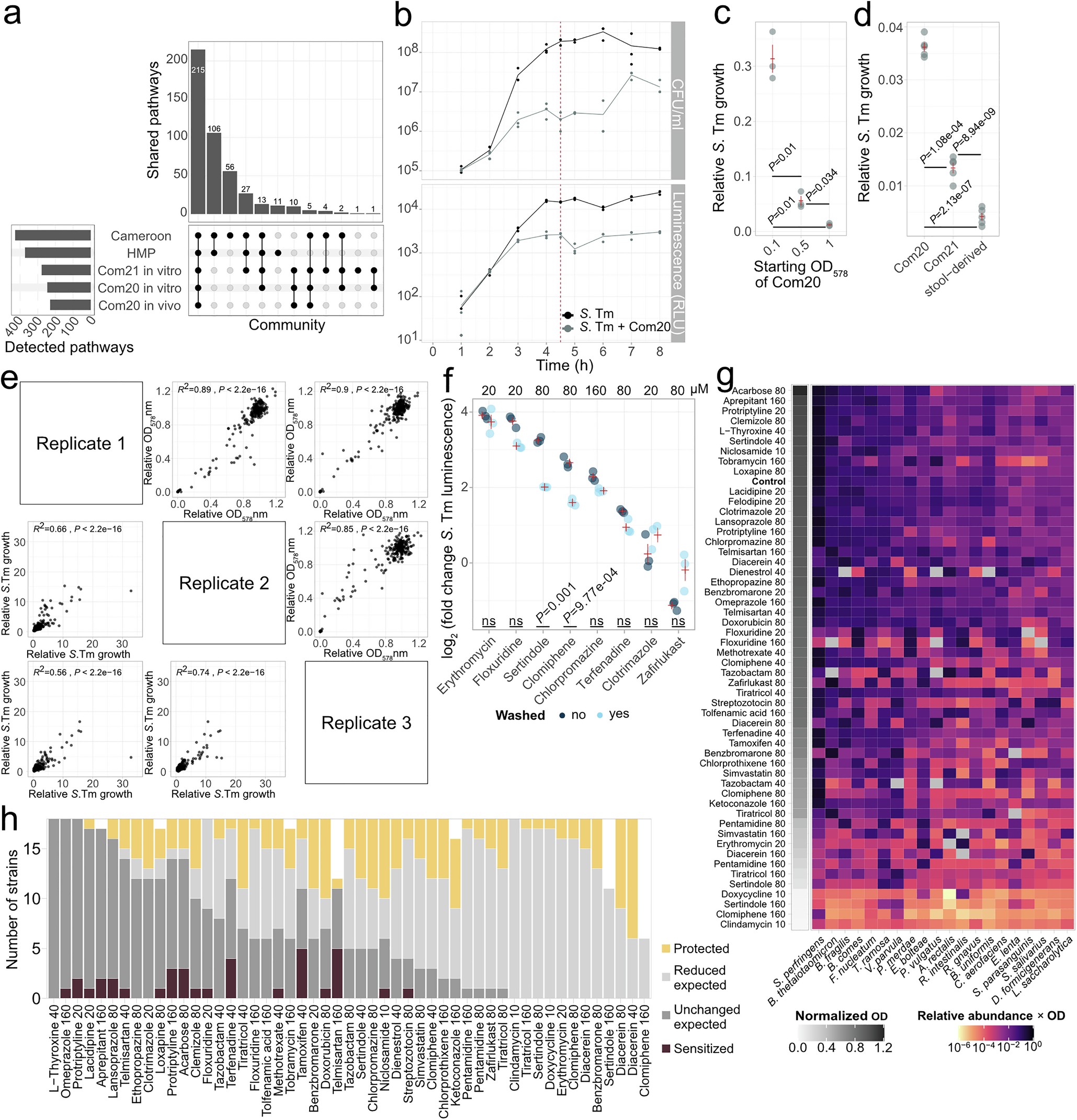
Extended Data Fig. 4: Com20 broadly recapitulates the functional potential of the human gut microbiome, reduces the growth of S. Tm and allows the emergence of complex ecological dynamics in vitro.
From: Non-antibiotics disrupt colonization resistance against enteropathogens

a) Upset plot showing the overlap in the number of MetaCyc metabolic pathways predicted to be present in Com20 (in vivo and in vitro), Com21 (in vitro), and human gut metagenomes from the Human Microbiome Project (HMP) and a Cameroonian cohort. b) Growth curves of S. Tm based on CFU counts on selective plating (top) or S. Tm-specific luminescence (bottom). Lines represent the mean of three biological replicates, the color indicates whether the pathogen was cultured alone or within Com20. At 4.5 h (red vertical line), S. Tm growth curves transitioned to stationary phase and luminescence could be used as a proxy of S. Tm levels. c) Relative growth of S. Tm in untreated Com20 compared to pure culture at different starting OD578 of the community. S. Tm was quantified by luminescence. Red horizontal and vertical lines represent the mean of three biological replicates ± 1 s.e.m. P values with Benjamini-Hochberg correction from two-sided t-test are shown. d) Relative growth of S. Tm in untreated Com20, Com21 or a human stool-derived community at a starting OD578 of 0.5, compared to pure culture. S. Tm was quantified by luminescence. Red horizontal and vertical lines represent the mean of three biological replicates ± 1 s.e.m. P values with Benjamini-Hochberg correction from two-sided t-test are shown. e) Association of community OD578 and S. Tm luminescence relative to untreated Com20 across 53 treatments (253 drug-concentration pairings) in each of three biological replicates. R2 and P values from linear regression models are shown. f) Growth of S. Tm in drug-treated Com20 with and without an intermediate washing step after treatment, but before inoculation of the pathogen. Each point represents a biological replicate. Drug concentrations indicated at the top. Red horizontal and vertical lines represent mean ± 1 s.e.m. of three biological replicates per treatment. P values from two-sided t-test are shown. ns: not significant; P value > 0.05. g) Biomass-scaled relative abundance of each member of drug-treated Com20 across 53 drug treatments plus a control, calculated by multiplying the normalized OD578 of the community by the relative abundance of each taxon from 16S rRNA gene sequencing. The gray-scale column on the left shows the mean OD578 of three biological replicates of the community normalized to an untreated control. h) Distribution of bacterial species displaying emergent (protection or sensitization in community) or expected responses to 51 drug treatments. An expected response in a community (gray) refers to a similar growth pattern in monocultures compared to the OD-scaled relative abundance (relative abundance × OD). Measures are normalized to the value of untreated Com20. Community protection (yellow) means that the species is affected by drug treatment in monoculture but remains unaltered in the treated Com20; conversely, community sensitization (burgundy) means that species growth is not affected in monoculture but its abundance decreases in the treated Com20. Missing values were due to quality control issues on bacterial growth.