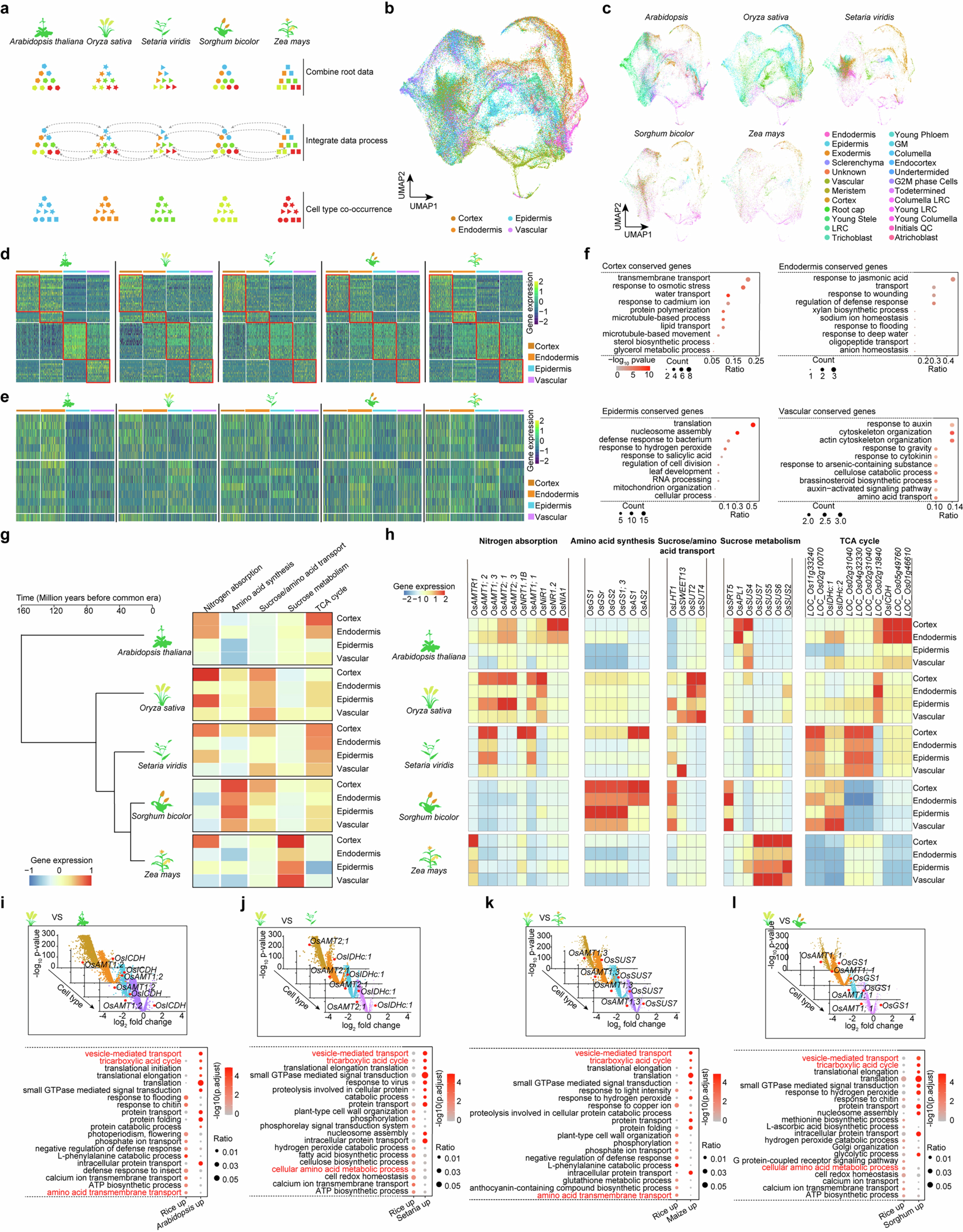
Extended Data Fig. 9: Conserved and divergent cell-type gene expression across species.

a, Schematic of alignment and clustering of root single cell transcriptome data from five plant species. b,c, UMAP visualization of rice, maize, Arabidopsis, S. viridis and S. bicolor clusters after alignment. d,e, Heatmap showing patterns of conserved (d) and non-conserved genes (e) of the four cell types across species. Gene expression is row normalized. Heatmaps are ordered by the rice cell type with the highest gene expression. f, GO analysis of conserved genes in different cell types in (c), respectively. g,h, Heatmap showing the relative expression of carbon and nitrogen metabolism-related genes in five categories in different cell types across five species. The detailed genes were shown in (h). i-l Volcano plot illustrating measurement of gene divergence between rice and Arabidopsis (i), rice and S. viridis (j), rice and maize (k), rice and S. bicolor (l) across endodermis, epidermis, vascular and cortex (upper), and GO analysis of DEGs in vascular cells. p values were calculated by one-sided hypergeometric test, FDR-corrected.