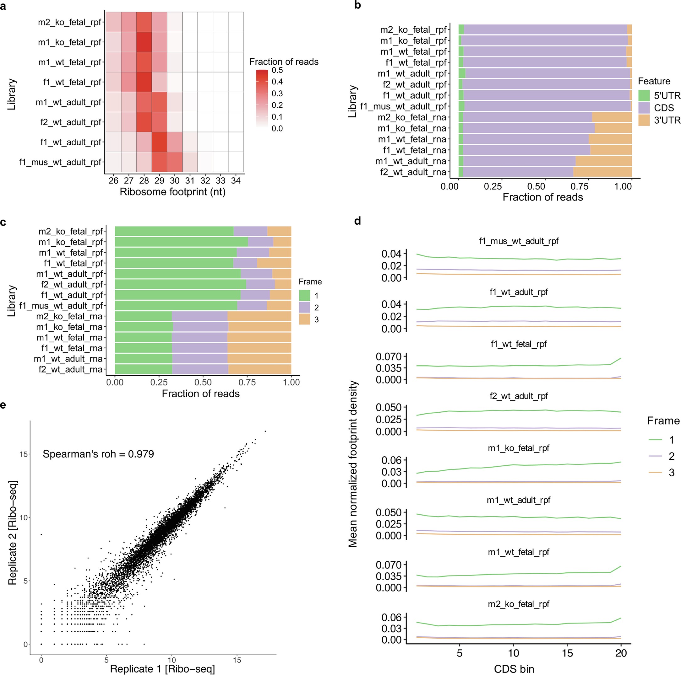
Extended Data Fig. 4: Quality control of Ribo-seq libraries.
From: A male-essential miRNA is key for avian sex chromosome dosage compensation

a, Distribution of ribosome footprint length across Ribo-seq libraries (nt, nucleotides). b, Ribo-seq and RNA-seq read fractions mapped to 5′-untranslated regions (5′-UTRs), coding sequences (CDSs) and 3′ untranslated regions (3′-UTRs). c, Distribution of Ribo-seq and RNA-seq reads across reading frames in the CDS of canonical protein-coding genes. d, Mean normalized footprint density along the CDS of canonical protein-coding genes for the Ribo-seq data. For each library, only read lengths with strong triplet periodicity were included. Each CDS was divided into 20 equal-length bins, with each bin representing the proportion of reads that mapped to that segment. e, Distribution of read counts (values > 1) for canonical protein-coding genes between two biological replicates of chicken brain Ribo-seq libraries, with the Spearman’s correlation coefficient (ρ) indicated.