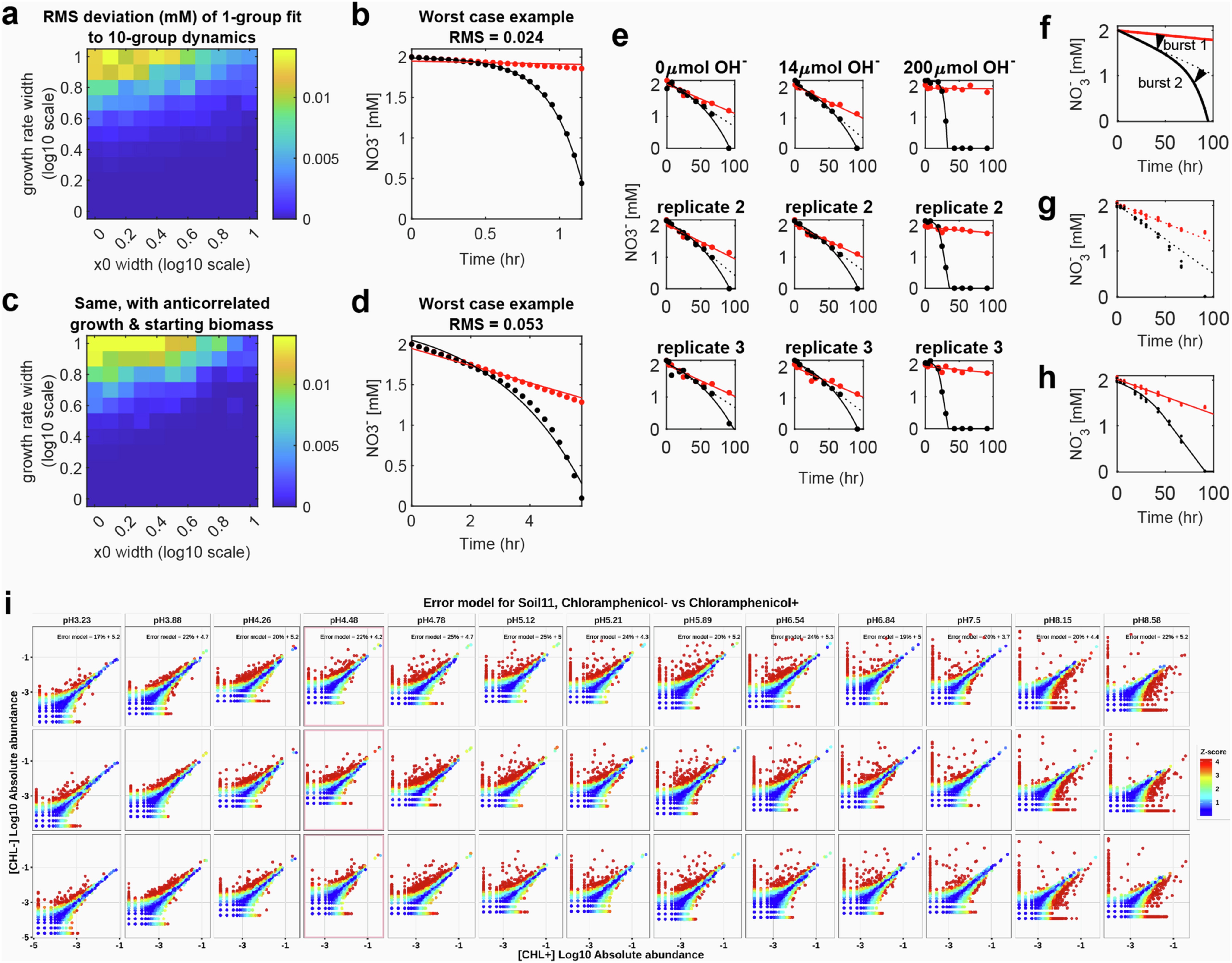
Extended Data Fig. 9: Justifying the effective 1-biomass model despite the diversity of denitrifying taxa (see SI).
From: Functional regimes define soil microbiome response to environmental change

(a) Single-biomass approximation quality for simulations when the “true” underlying dynamics involve 10 taxa. The species’ growth rates and initial abundances are drawn randomly from distributions whose widths are varied (see SI). The community is initialized with 2 mM nitrate, the dynamics are simulated according to Eq.(9) in the Supplementary Information, and the results are fit to the single-biomass effective model. The heatmap reports the root-mean-square deviation of the fit (units mM nitrate), averaged over 100 random instances. Experimental errors are estimated to be 0.01-0.02 mM (assessed via replicate-replicate variability of early-time measurements in CHL+ samples). (b) An example of a “poor fit” (corresponding to the top-left corner of panel A heatmap). Points, simulated data (10-taxon dynamics); solid lines, 1-biomass model fit. Black and red correspond to CHL− and CHL+, respectively. Deviations of this scale would be undetectable within the precision of the experiment. (c, d) Same as panels (a, b), but the 10 random species are drawn with anti-correlated growth rate and initial biomass, which is expected to worsen the performance of the single-biomass model (see SI). The RMS deviations show a weak increase. For simulations in this figure, both the simulations and the model fits assume no carbon limitation. (e) Examples from data exhibiting deviations from the single-biomass model. Shown are the three most basic conditions in soil 16 (pH increasing from left to right). The three rows correspond to the three replicates (independent incubations), shown separately for clarity. In all 3 panels in the right column (extreme basic perturbation), dynamics are consistent with the rapid growth of a single denitrifying taxon rising from low abundance (Regime III). The 6 other panels exhibit (weak) deviations that are arguably consistent with the “failure mode” predicted by the analysis in (a-d): The curve in the CHL− slope is ever so slightly underestimated, and at 50-60 hours, the fit curve consistently passes below the data points. This suggests that in these conditions (which lie at the boundary of Regime II and Regime III), the two strongly distinct groups (initially abundant slow growers and initially negligible fast growers) might both be contributing to denitrification. However, the effect is very weak, so even in this case, the single-biomass model remains an excellent approximation. (f-h) Failure of the 1-biomass model due to multiple carbon sources. (f) A simulated example of a nitrate utilization curve with two distinct growth bursts (one early, one late, as labeled). (g) The strongest example in our data (Soil 14, weak acidic perturbation with 4 μM H+ ions) shows all three replicates. Dotted lines (linear fits to first few datapoints of CHL− and CHL+) are guides for the eye. Note the key difference between this example and those shown in (e): in both cases, we see some late-time growth, but previously, the initial utilization slopes in CHL− and CHL+ were the same. Here, the initial slopes differ strongly between CHL + and CHL − . In our model, differing early slopes and a late time speed up in CHL − is only possible if some denitrifiers grow in the first few hours, stop growing, and then a second phase of growth must occur at later times. In our model, this requires two carbon sources utilized by different taxa. (h) Even in this case, the single-biomass model provides an excellent fit of dynamics. (i) ASV abundance error model. To identify ASVs enriched for each perturbed pH level, we constructed a null model using three biological replicates per condition (see Methods). For each soil (e.g., Soil 11) and perturbed pH (titles), we plot log-scale ASV abundance in CHL+ samples (x-axis) vs. CHL− samples (y-axis) across replicates (rows). Deviations from the 1:1 line follow a Gaussian noise model with fractional magnitude cfrac and constant magnitude c0, such that replicate measurements of an ASV with mean abundance n counts have a standard deviation \(\sigma ({c}_{0},{c}_{{\rm{frac}}})=\sqrt{{({c}_{{\rm{frac}}}n)}^{2}+{c}_{0}^{2}}\). cfrac was estimated from moderate-abundance ASVs (>50 counts), and c0 was set so 67% of comparisons are within ± σ(c0, cfrac). This model was inferred for each soil and pH level. Noise parameters are shown in the panel. Points are colored by z-scores from the error model. The pink box indicates no acid/base addition.