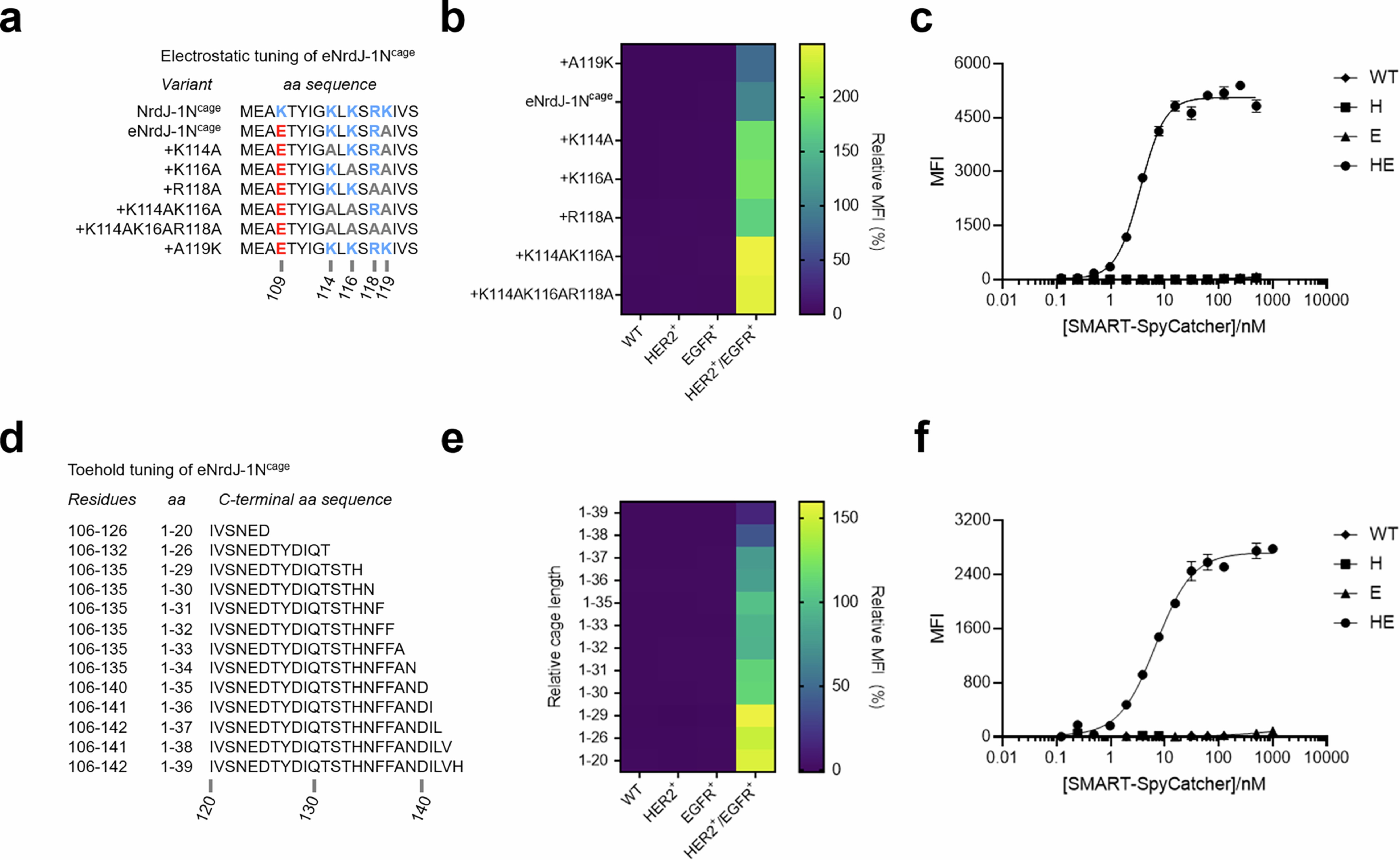
Extended Data Fig. 5: Tuning SMART for an adjustable stimulus-response.

Several eNrdJ-1Ncage variants were made either by mutating ionizable sidechain residues (a-c) or adjusting the cage length (d-f); these were tested in standard mixed K562 cell experiments followed by flow cytometry analysis. Data are presented as the mean of the AF594 median fluorescence intensities (MFI) from flow cytometry analysis with error bars signifying the standard error mean (n = 3 independent biological replicates). Panels b and e: A mixed population consisting of equal amounts of K562 (wildtype), K562HER2+, K562EGFR+, and K562HER2+/EGFR+ cells was treated with αHER2-SpyN (using the indicated eNrdJ-1Ncage variant at 100 nM), SpyC-αEGFR (using the standard eNrdJ-1Ccage variant at 100 nM), and SpyTag003-AF594 (100 nM). The experimental median fluorescence intensity (MFI) values were normalized to those obtained employing eNrdJ-1Ncage for comparison (n = 3 independent biological replicates). The normalized AF594 MFI associated with the individual four cell lines across the different experiments are summarized in the form of two heatmaps (see Supplementary Table 13 for statistical one-way ANOVA followed by Dunnett’s test and Supplementary Tables 5 and 6 for individual values). Panels c and f: The most active variants from the two ways of cage tuning were tested in dose-response experiments.