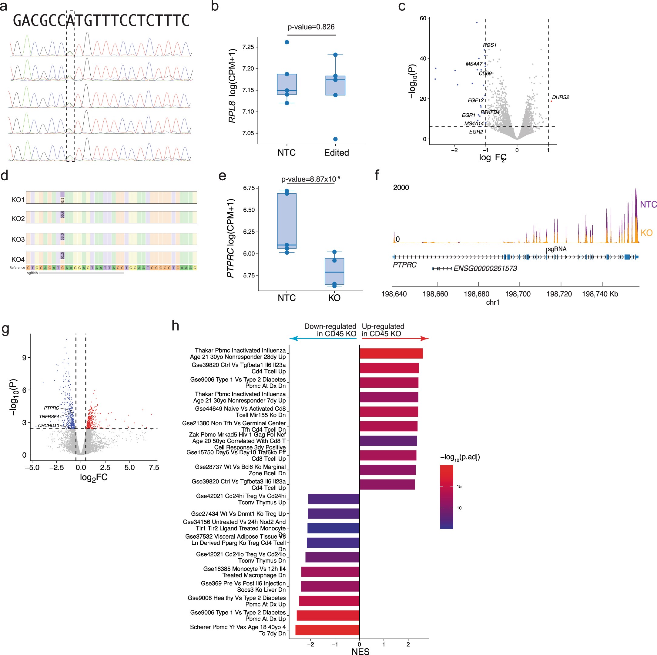
Extended Data Fig. 10: Bulk RNA-seq analysis for RPL8 eQTL and PTPRC KO.
From: Precisely defining disease variant effects in CRISPR-edited single cells

(a) Sanger sequencing confirmed base editing of RPL8 eQTL in Daudi cells in all five replicates. Dashed box indicates edited nucleotides. (b) Boxplot for bulk RPL8 expression in non-target control (NTC) and edited samples (N = 5 biological replicates). Boxes show the interquartile range (IQR), whiskers show the 1.5*IQR. (c) Volcano plot showing differentially expressed genes in between NTC and edited samples. Unadjusted, two-sided P value from DESeq2 is shown. (d) CRISPREsso2 quantification of base editing efficiency in samples included in DEG analysis. (e) Boxplot for bulk PTPRC expression in non-target control (NTC) and KO samples (N = 5 individuals in NTC group, N = 4 individuals in KO group). Unadjusted, two-sided P value from DESeq2 is shown. Boxes show the interquartile range (IQR), whiskers show the 1.5*IQR. (f) Genome browser tracks showing knock-down effect of PTPRC gene compared to NTC. (g) Volcano plot showing differentially expressed genes in bulk RNA-seq comparing NTC and PTPRC KO. Unadjusted, two-sided P value from DESeq2 is shown. (h) Top 10 immunological signature pathways enriched in NTC and PTPRC KO samples, respectively.