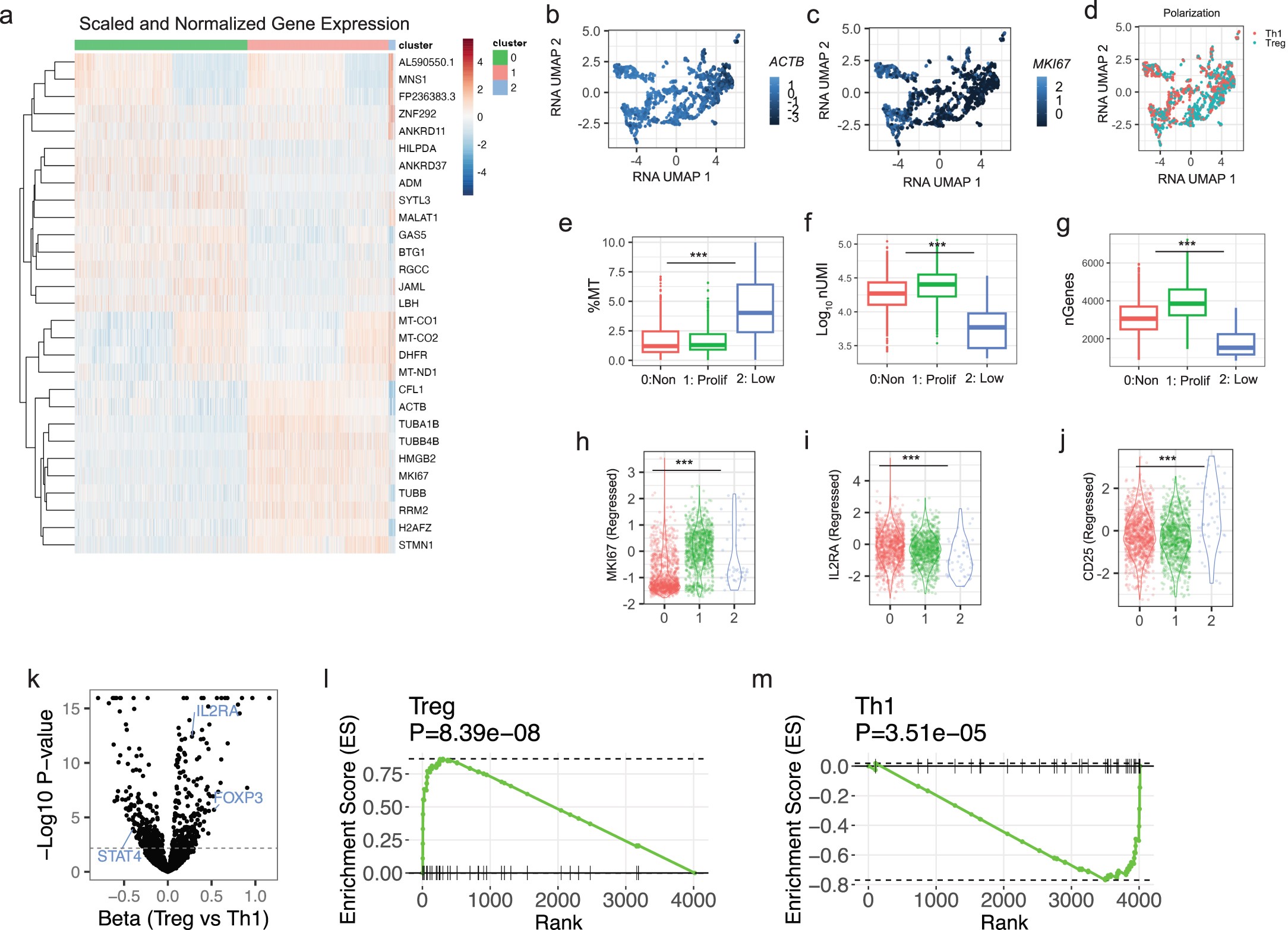
Extended Data Fig. 11: Clustering of IL2RA variant edited cells identifies two clusters separated by proliferation status.
From: Precisely defining disease variant effects in CRISPR-edited single cells

(a) Heatmap of top variable genes, scaled and normalized within each cluster. (b) Scaled and normalized gene expression of ACTB in RNA UMAP embedding. (c) Scaled and normalized gene expression of MKI67 in RNA UMAP embedding. (d) Distribution of Th1 and Treg polarized cells in RNA UMAP embedding. (e) Percentage of mitochondrial reads per cluster. (f) Total number of UMI per cluster. (g) Total number of genes per cluster (N = 1994 cells). (e-g) P-values are derived from two-sided t-test. Boxes show the interquartile range (IQR), whiskers show the 1.5*IQR. (h) Residuals of MKI67 gene expression per cluster with plate, individual, and library size regressed. (i) Residuals of IL2RA gene expression per cluster with plate, individual, and library size regressed. (j) Residuals of CD25 ADT expression per cluster with plate, individual, and library size regressed. P values are derived from two-sided 1994. (k) Volcano plot of effect sizes of each gene in differential expression analysis between cells in the two polarization conditions (Treg and Th1). Genes upregulated in Treg polarized cells have positive betas, while genes upregulated in Th1 cells have negative betas. Dashed line indicates the critical value by Benjamini-Hochberg correction. P-values are derived from likelihood-ratio test. (l) Enrichment plot of Treg genes from Cano et al. across the differential expression results shown in (k). Unadjusted P-values are derived from fgsea. (m) Same as (l) for Th1 genes from Cano et al. Treg genes are amongst the highly ranked genes with positive betas. Th1 genes are enriched amongst genes with negative betas.