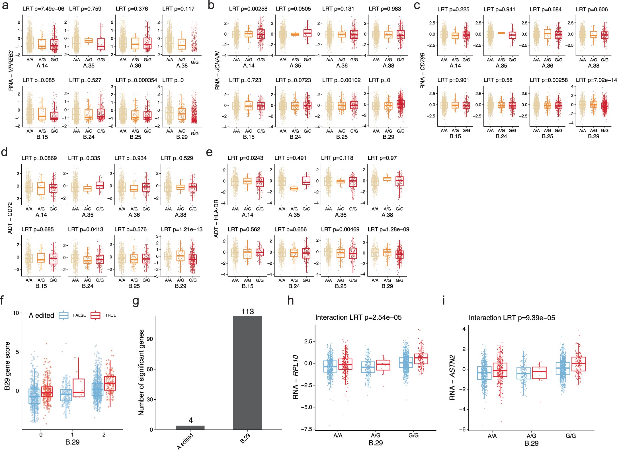
Extended Data Fig. 12: Examples of significant genes in multiplexed editing in PAX5 gene.
From: Precisely defining disease variant effects in CRISPR-edited single cells

(a-c) Boxplots for the effects of each of the eight edited variants on expression of VPREB3, JCHAIN, and CD79B conditioning on all other variants. N = 1,926 cells. (d-e), Boxplots for the effects of each of the eight edited variants on the level of surface proteins CD72 and HLA-DR conditioning on all other variants. N = 1,004 cells. P-values are derived from likelihood-ratio test. (f) B.29 gene score is positively correlated with B.29 genotype. N = 1,926 cells. (g) The number of significant genes of each main effect in the interaction model. (h) Boxplot showing interaction between A edit and B.29 on RPL10 expression. N = 1,926 cells. (i) Boxplot showing interaction between A edit and B.29 on ASTN2 expression. N = 1,926 cells. P-values are derived from likelihood-ratio test. In all boxplots, boxes show the interquartile range (IQR), whiskers show the 1.5*IQR. Outliers are not separately plotted, instead all points are shown. LRT: likelihood-ratio test.