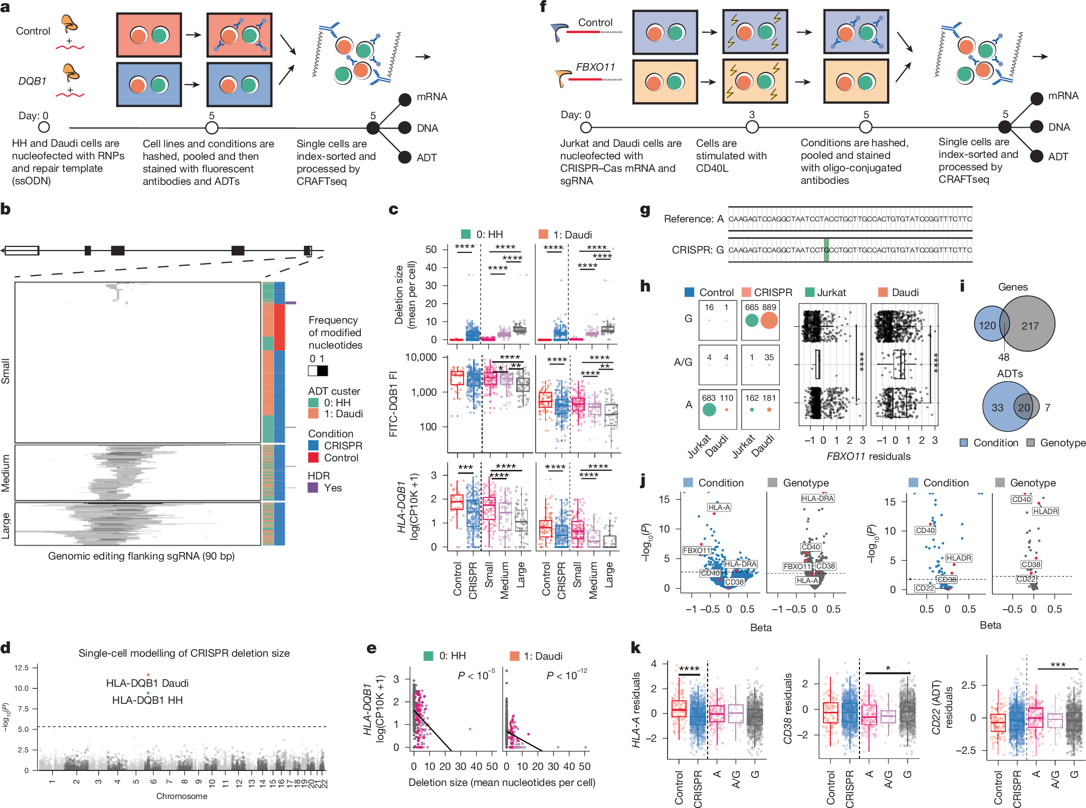
Fig. 2: CRAFTseq identifies genotype-dependent editing outcomes in single cells.
From: Precisely defining disease variant effects in CRISPR-edited single cells

a, Experimental outline of HLA-DQB1 editing in HH and Daudi cells. CRISPR–Cas9 RNP and asymmetric HDR donor material was used to induce an rs71542466 (C to G) variant in the 5′-UTR of HLA-DQB1. ssODN, single-stranded oligodeoxynucleotide. b, Heatmap of editing around the sgRNA. Each row represents an individual cell. Shade (white to black) represents the frequency of modified alleles. Conditions and cell type clustering are displayed (right) with DNA editing clusters (left). c, Mean deletion size, indexing cytometry FITC-DQB1 fluorescence intensity (FI) and normalized HLA-DQB1 gene expression is plotted for each condition, cell type and editing cluster. P-values are from a one-way ANOVA using Dunn’s test for non-parametric comparison; n = 646 cells. d, Manhattan plot of LRT P-values from single-cell linear modelling of gene expression to log-normalized deletion size in Daudi and HH cells. Dotted line represents the FDR cut-off of 0.05. Each point represents a gene. e, Scatterplot of deletion size to normalized HLA-DQB1 gene expression. LRT P-values from linear modelling are plotted. f, Experimental outline of FBXO11 editing in Jurkat and Daudi cells. g, Alleles from the FBXO11 editing experiment. h, Genotype (allele combination), number of cells per genotype and normalized expression of FBXO11 faceted by ADT cluster (Jurkat or Daudi). P-values are from two-sided LRT. i, Overlap of differential genes and ADTs in Daudi cells identified with linear modelling of condition and genotype. j, Volcano plots of differentially expressed genes and ADTs. Dotted line represents the FDR cut-off of 0.05. P-values are calculated by two-sided LRT. k, Residuals of HLA-A, CD38 and CD22 with library size and plate regressed; n = 1,220 cells. P-values are derived by LRT from linear modelling of condition or genotype. *P < 0.05, **P < 0.01, ***P < 0.001, ****P < 0.0001. In all boxplots, boxes represent the interquartile range (IQR); whiskers indicate 1.5 × IQR.