Fig. 4: Identification of cell-state-specific variant effects using CRAFTseq.
From: Precisely defining disease variant effects in CRISPR-edited single cells

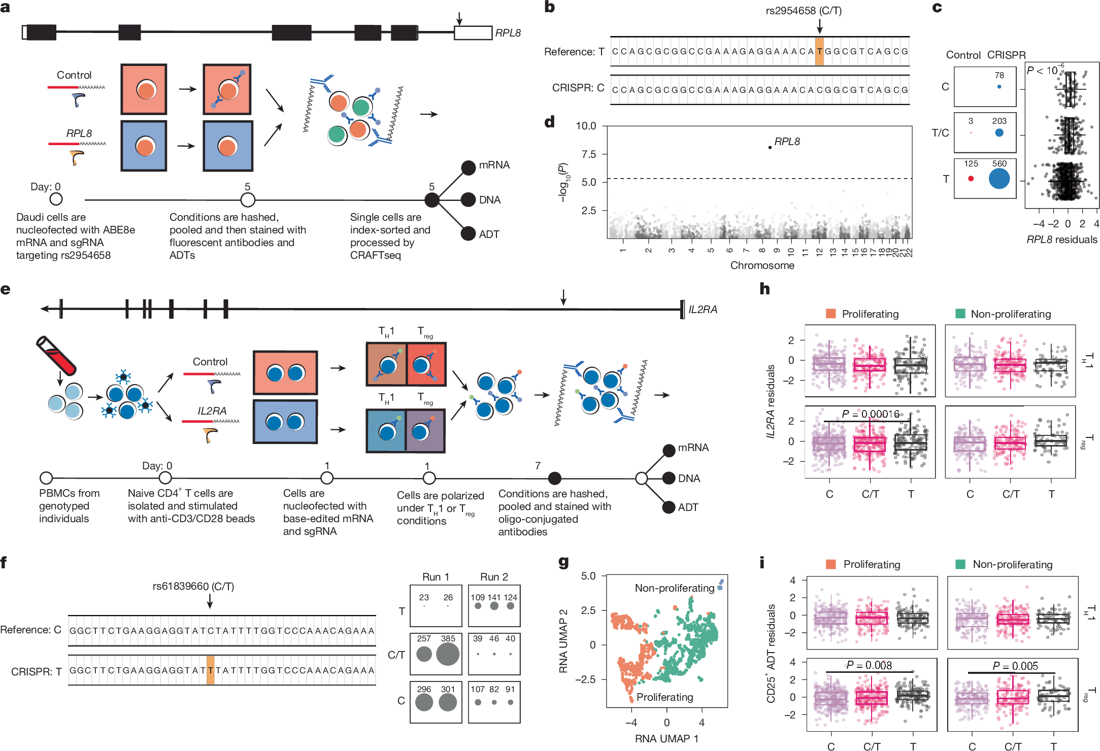
a, Schematic of genomic editing in RPL8. ABE8e base editors were used to induce the rs2954658 (T alternative to C reference) variant in Daudi cells. b, Alleles from the RPL8 amplicon around the sgRNA. c, Allelic combinations with number of cells per condition for RPL8 residuals with plate and library size regressed. The P-value is from LRT. Boxes represent IQR; whiskers indicate 1.5 × IQR. d, Manhattan plot of LRT P-values generated from single-cell linear modelling of gene expression to dosage at the targeted nucleotide (genotype analysis). Dotted line represents the FDR cut-off of 0.05. Each point represents a gene. P-values are from LRT. e, Schematic of genomic editing of rs61839660 in primary human naive CD4+ T cells polarized with TH1 or Treg conditions. BE4-NG base editors were used to induce the alternative T allele in genotyped non-autoimmune individuals. f, Alleles from the amplicon around the sgRNA, showing allelic combination with the number of cells per run and individual. g, UMAP of the top 3,000 variable genes scaled, normalized and harmonized by plate identifies three clusters. h, Residuals of IL2RA gene expression with plate, individual and library size regressed. i, Residuals of CD25+ ADT expression with plate, individual and library size regressed; n = 1,994 cells. Boxes represent IQR; whiskers indicate 1.5 × IQR. TH1 and Treg polarizations were identified by indexing flow cytometry.