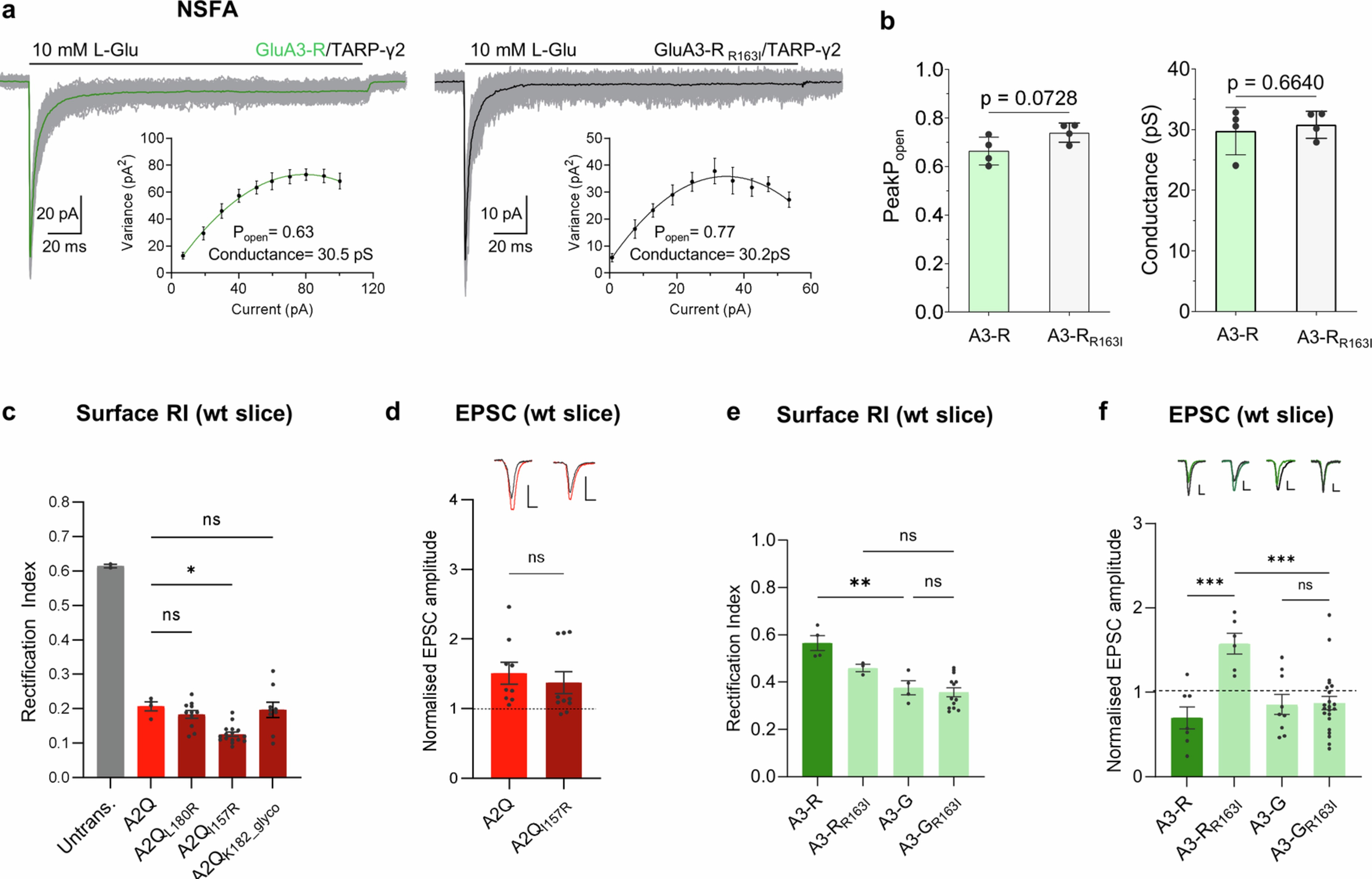
Extended Data Fig. 11: Unitary conductance and synaptic rectification properties of GluA3R163I.
From: Architecture, dynamics and biogenesis of GluA3 AMPA glutamate receptors

a, Current responses from an outside-out patch containing GluA3-R/TARP-γ2 (left panel) and GluA3-RR163I/TARP-γ2 (right panel) to 10mM L-glutamate, 200 ms, holding voltage −60 mV. The green and black traces show the average traces from the ensemble of responses. Insets plots show the corresponding current-variance relationship, estimated channel conductance (γ), and open probability at the peak (Po). b, Bar plots show the mean conductance and open probability at the peak estimates for the GluA3-R/TARP-γ2 (n = 4 patches) and GluA3-RR163I/TARP-γ2 (n = 4 patches). The height of the bar presents the mean value, error bars are SD. No difference between the means of the two groups was revealed with the unpaired two-tailed t-tests; t = 0.4566, df = 6, p = 0.6640 (conductance) t = 2.172,df = 6, p = 0.0728 (Peak Popen). c, Surface rectification index from somatic outside-out recordings of the reciprocal mutations from Fig 5d in GluA2Q. Neither L180R, nor K182_glyco (=K182N R184T) affect surface trafficking of GluA2Q (GluA2Q: 0.21 ± 0.01, GluA2QL180R: 0.18 ± 0.01, GluA2QK182_glyco: 0.20 ± 0.02). The R163I equivalent mutation in GluA2Q slightly enhances surface expression of GluA2 (GluA2QI157R: 0.13 ± 0.01).d, A2QI157R has no effect on the synaptic phenotype of GluA2Q (GluA2Q: 1.5 ± 0.16, GluA2QI157R: 1.4 ± 0.16). Two-tailed t test (F = 1.14, DF = 9, p = 0.87) e, Rectification index from somatic outside-out recordings of GluA3-R (0.57 ± 0.03) and GluA3-G (0.38 ± 0.02) and the R163I mutation (A3-RR163I = 0.46 ± 0.02, A3-GR163I = 0.36 ± 0.02). One-way ANOVA (F3,20 = 11.9). f, EPSC amplitude normalized to a neighbouring untransfected neuron. (A3-R = 0.69 ± 0.13, A3-RR163I = 1.6 ± 0.12, A3-G = 0.86 ± 0.11, A3-GR163I = 0.87 ± 0.08). One-way ANOVA (F3,40 = 7.9). Bars represent mean ± SEM. Scale bars = 20 pA, 20 ms *p < 0.05, **p = 0.0024, *** p < 0.001. Source data are provided as a source data file.