Fig. 3: Genetic ablation of Slc45a4 results in dysregulation of polyamines that does not alter nociceptor anatomy.
From: SLC45A4 is a pain gene encoding a neuronal polyamine transporter

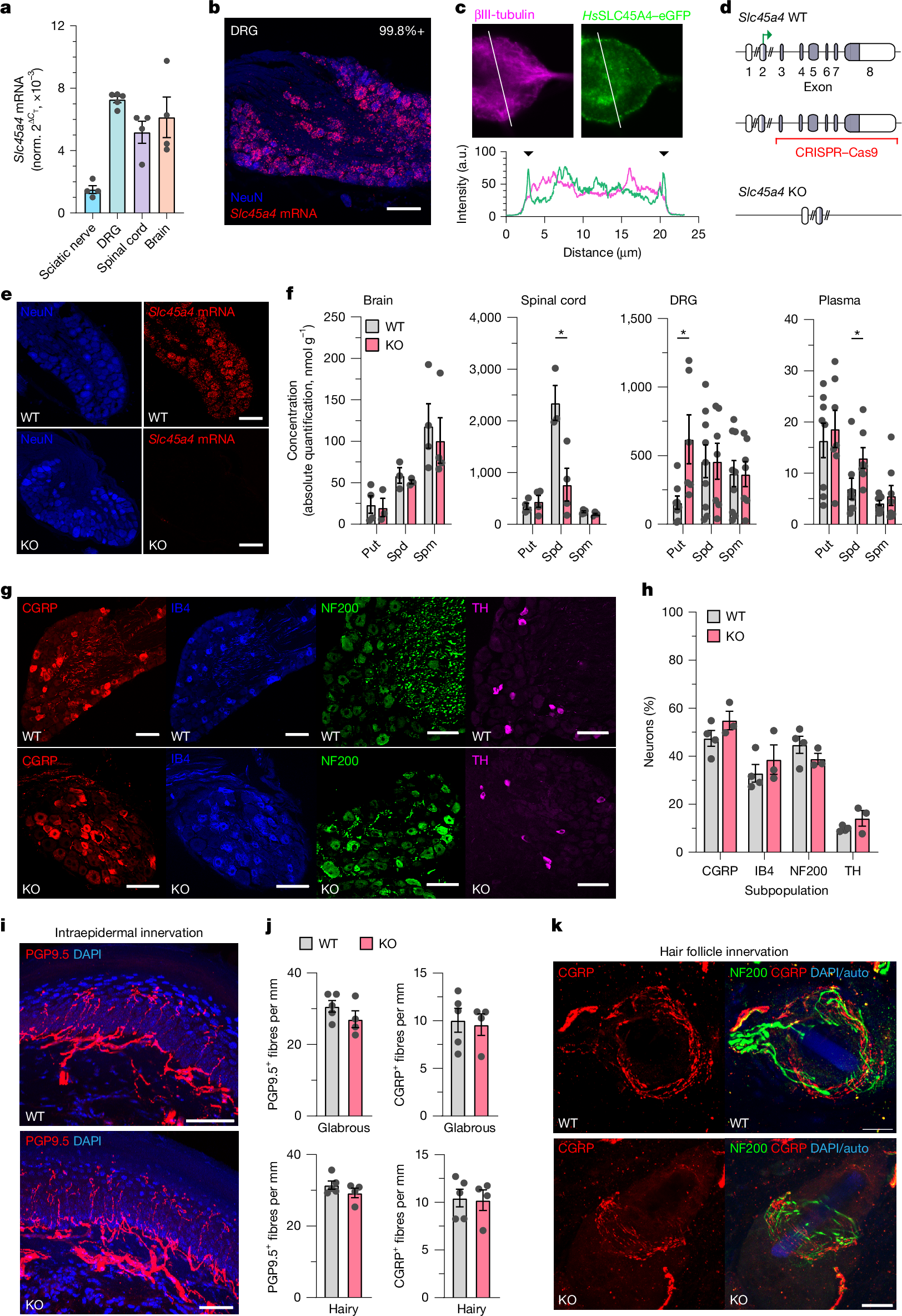
a, qPCR analysis of Slc45a4 mRNA along the sensory neuraxis. From left to right, sciatic nerve, DRG, spinal cord and brain; n = 4, 5, 4 and 4 mice, respectively. Norm., normalized. b, Slc45a4 mRNA is expressed in all NeuN+ mouse DRG neurons. n = 3 mice, 1,777 cells. c, Human SLC45A4–eGFP transfected into mouse sensory neurons localizes to the plasma membrane (observed in more than three independent experiments). d, Slc45a4-KO strategy using CRISPR–Cas9 deletion of exons 3–8. e, Slc45a4 mRNA is absent in Slc45a4-KO mice. f, Metabolomic analysis of polyamine (Put, Spd, Spm) levels. Compared with the WT, Spd is reduced in KO spinal cords (WT, n = 3; KO, n = 4; t-test, *P = 0.019), but elevated in KO serum (WT, n = 8; KO n = 7; Mann–Whitney U-test, *P = 0.014), and Put levels are elevated in KO DRGs (WT, n = 8; KO, n = 6; t-test, *P = 0.014). g, Sensory neuron subpopulation markers in WT and KO mice. h, Quantification of each subpopulation marker between WT and KO mice. WT: n = 4 mice, 1,073 (CGRP), 747 (IB4), 742 (NF200) and 167 (TH) cells; KO: n = 3 mice, 761 (GCRP), 524 (IB4), 402 (NF200) and 151 (TH) cells. Statistical analysis was performed using two-way analysis of variance (ANOVA) with post hoc Holm–Šidák test; P > 0.05. Scale bars 100 µm. i, Intraepidermal innervation in WT and KO mice. Scale bars, 50 µm. j, Quantification of total (PGP9.5+) and CGRP+ fibre density in glabrous (top) and hairy skin (bottom). n = 5 (WT) and n = 4 (KO) mice; 3–6 sections per mouse. Statistical analysis was performed using t-tests; P > 0.05. k, Hair follicle innervation, in particular for CGRP+ Cir-HTMRs, appears normal in Slc45a4-KO mice. Scale bars 20 µm. All data are mean ± s.e.m.