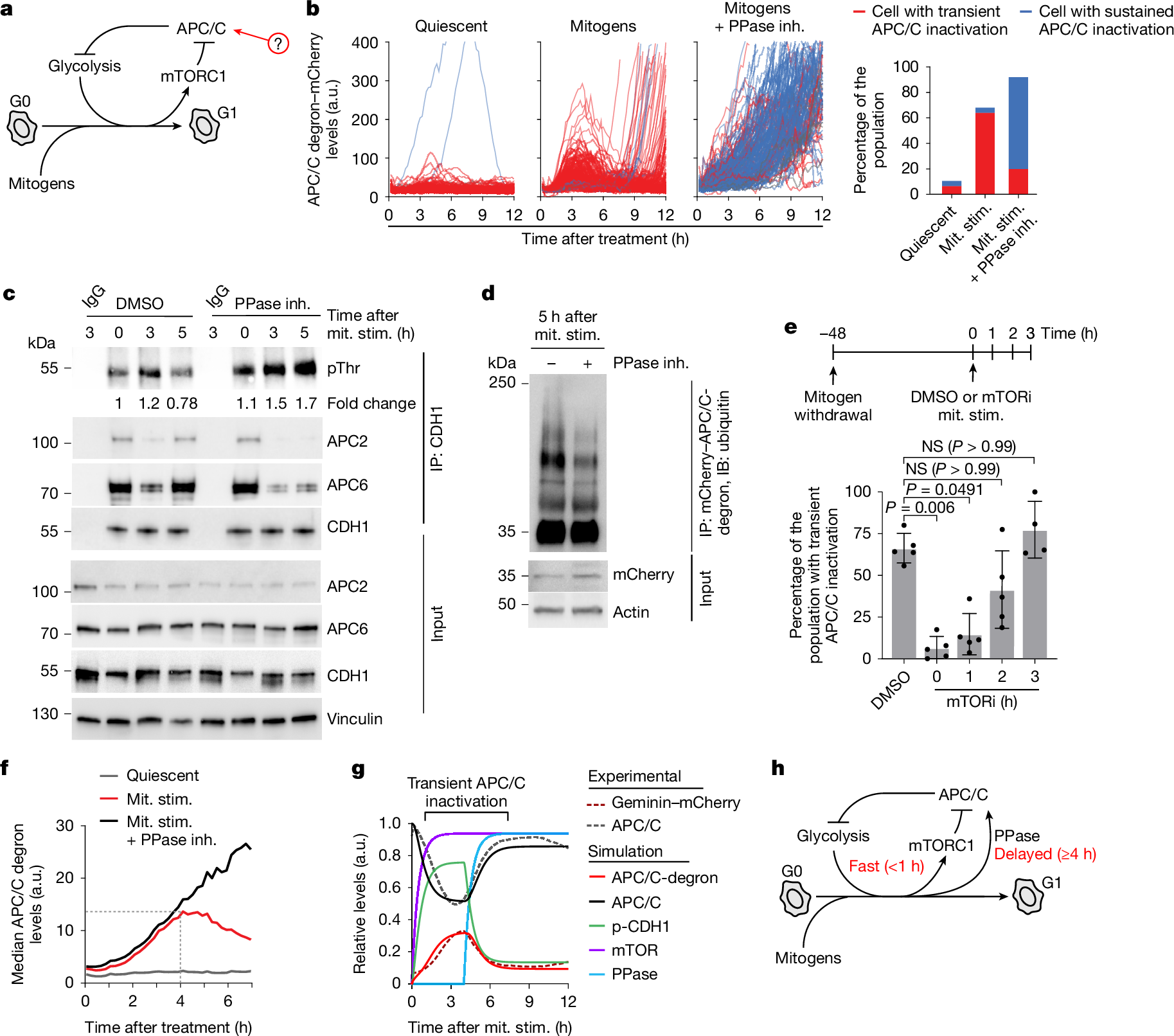
Fig. 3: An incoherent feedforward loop controls APC/C activity during cell cycle entry.
From: Transient APC/C inactivation by mTOR boosts glycolysis during cell cycle entry

a, Schematic of the hypothesis for APC/C reactivation. b, MCF-10A cells were starved for 48 h, then stimulated with mitogens with or without sodium fluoride (NaF) and sodium orthovanadate (Na3VO4) phosphatase inhibitor (PPase inh.). Single-cell APC/C biosensor traces are shown. Left, quantification of cells with transient or sustained APC/C inactivation. c, MCF-10A cells were starved for 48 h, then stimulated with mitogens with or without phosphatase inhibitor for the indicated times. Lysates were immunoprecipitated with CDH1 antibodies and probed for the indicated proteins. Representative blot from n = 3 experiments. d, MCF-10A cells were starved for 48 h, then stimulated with mitogens with or without phosphatase inhibitor for 5 h. MG132 (10 µM) was added at 2 h. At 5 h, lysates were immunoprecipitated with mCherry antibodies and probed for the indicated proteins. Representative blot from n = 3 experiments. e, Top, schematic of the experimental timeline. MCF-10A cells were starved for 48 h and released with or without rapamycin at the indicated times. Bottom, quantification of cells with transient APC/C inactivation. Data are mean ± s.d. from n = 5, 5, 5, 5 and 4 experiments. Statistical analysis was performed using Kruskal–Wallis tests. f, MCF-10A cells were starved for 48 h, then stimulated with mitogens with or without phosphatase inhibitor. Median APC/C biosensor traces are shown. The dashed line marks the divergence between the mitogen (red) and mitogen + phosphatase inhibitor (black) conditions at 4 h. g, The output from mathematical modelling: an incoherent feedforward loop involving mTOR, a protein phosphatase and the APC/C through phosphorylation of CDH1. Experimentally derived APC/C activity and APC/C biosensor levels (geminin–mCherry) are plotted for comparison. h, Schematic showing an incoherent feedforward loop between mTOR, APC/C and protein phosphatase. The process of mTOR-mediated APC/C inactivation is relatively fast (<1 h) and the process of protein phosphatase-mediated APC/C reactivation is a relatively delayed process (>4 h).