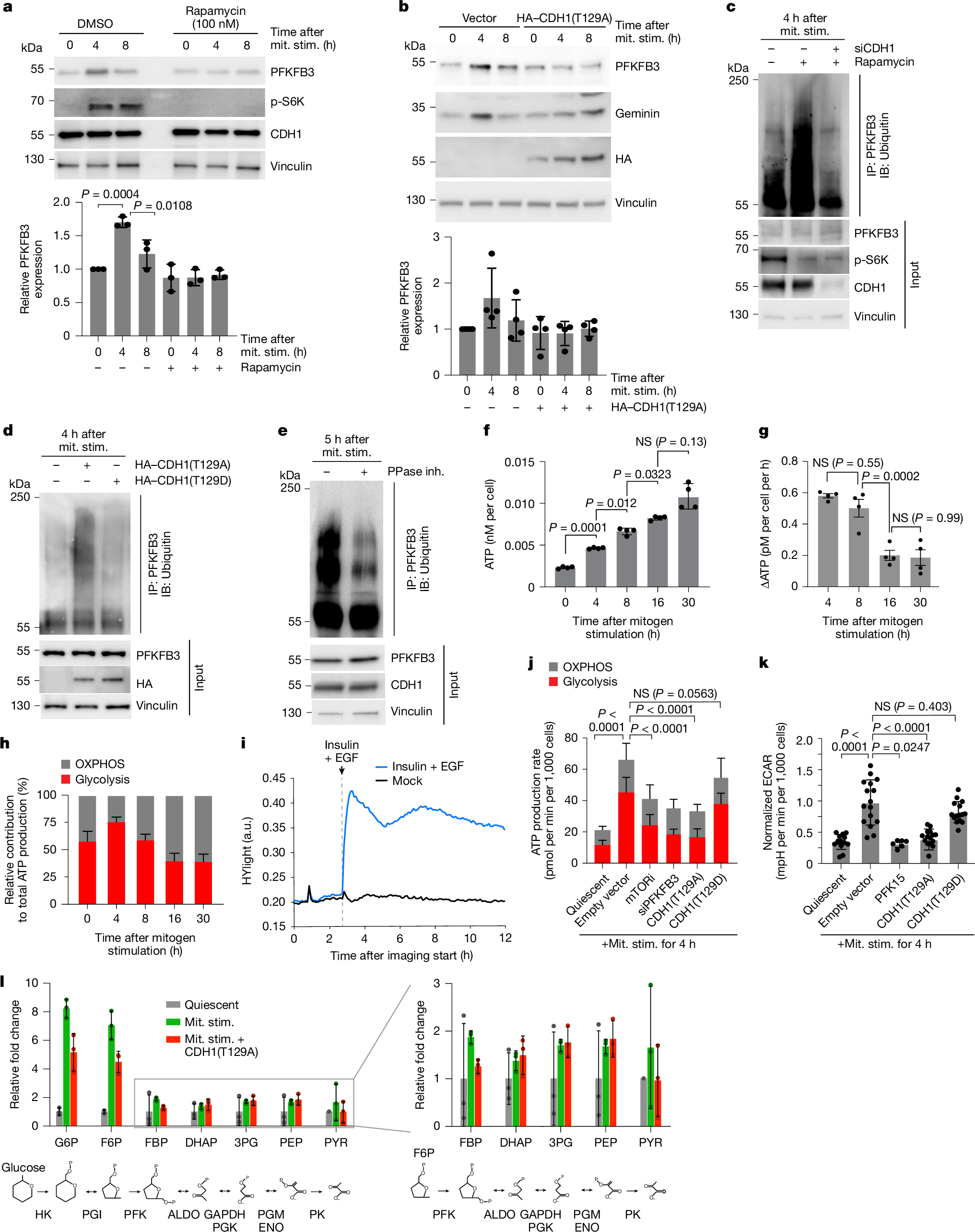
Fig. 4: PFKFB3 transiently accumulates during cell cycle entry to promote a metabolic switch.
From: Transient APC/C inactivation by mTOR boosts glycolysis during cell cycle entry

a,b, PFKFB3 levels in MCF-10A cells that were starved for 48 h, then stimulated with mitogens with or without DMSO or rapamycin (a) or transfected with vector or HA–CDH1(T129A) (b). Quantification is shown below the blots. Data are mean ± s.d. n = 3 (a) and n = 4 (b). P values were calculated using one-way ANOVA. c,d, Immunoprecipitation of PFKFB3 in starved MCF-10A cells that were stimulated with mitogens (0 h), and treated with MG132 (10 µM) at 1 h. Cells were collected at 4 h. Cells were treated with CDH1 siRNA with or without rapamycin (c) or expressing HA–CDH1(T129A) or HA–CDH1(T129D) (d). Representative blots. n = 3. e, Immunoprecipitation of PFKFB3 in starved MCF-10A cells stimulated with mitogens with or without phosphatase inhibitor (0 h) and treated with MG132 (10 μM) at 1 h. Cells were collected at 5 h. Representative blot. n = 3. f,g, Total ATP (f) and change in ATP levels (g) in quiescent or mitogen-stimulated MCF-10A cells. Data are mean ± s.d. n = 4. P values were calculated using one-way ANOVA. h, Normalized ATP from glycolysis (red) or the OXPHOS pathway (grey) under the same conditions as in f. Data are mean ± s.d. from n = 3 independent experiments. i, The HYlight signals (GFP:Sapphire ratio) in MCF-10A cells that were cultured for 50 h without growth factors, then treated with or without EGF (20 ng ml−1) and insulin (10 µg ml−1). The mean traces represent n ≥ 2,500 cells. j, Quantification of the ATP-generation rate from glycolysis or OXPHOS in quiescent MCF-10A cells or in MCF-10A cells after mitogen stimulation for 4 h, with the indicated treatments, ectopic expression or gene knockdown. Data are mean ± s.d. from n = 3 independent experiments. P values were calculated using one-way ANOVA. k, The normalized basal ECAR in quiescent MCF-10A cells or MCF-10A cells after 4 h of mitogen stimulation with the indicated treatments or ectopic gene expression. Data are mean ± s.d. n = 3 experiments; 5 technical replicates, except for PFK15, for which there were 2 technical replicates. P values were calculated using one-way ANOVA. l, The relative mean abundance of traced glycolytic metabolites in quiescent or mitogen-stimulated (4 h) MCF-10A cells with or without ectopic CDH1(T129A) expression. Isotopologues: M+6 (glucose 6-phosphate (G6P), fructose 6-phosphate (F6P), fructose 1,6-bisphosphate (FBP)); M+3 (dihydroxyacetone phosphate (DHAP), glyceraldehyde 3-phosphate (3PG), phosphoenolpyruvate (PEP), pyruvate (PYR)). Data are mean ± s.d. normalized to protein. n = 3. Inset: magnification of the indicated metabolites. Bottom, schematic of glucose-to-pyruvate carbon flow. ALDO, aldolase; ENO, enolase; GAPDH, glyceraldehyde 3-phosphate dehydrogenase; HK, hexokinase; PFK, phosphofructo-kinase-1; PGI, phosphoglucose isomerase; PGK, phosphoglycerate kinase; PGM, phosphoglycero-mutase; PK, pyruvate kinase.