Extended Data Fig. 5: Validation of CD4 and Ly6G depletion.
From: Respiratory viral infections awaken metastatic breast cancer cells in lungs

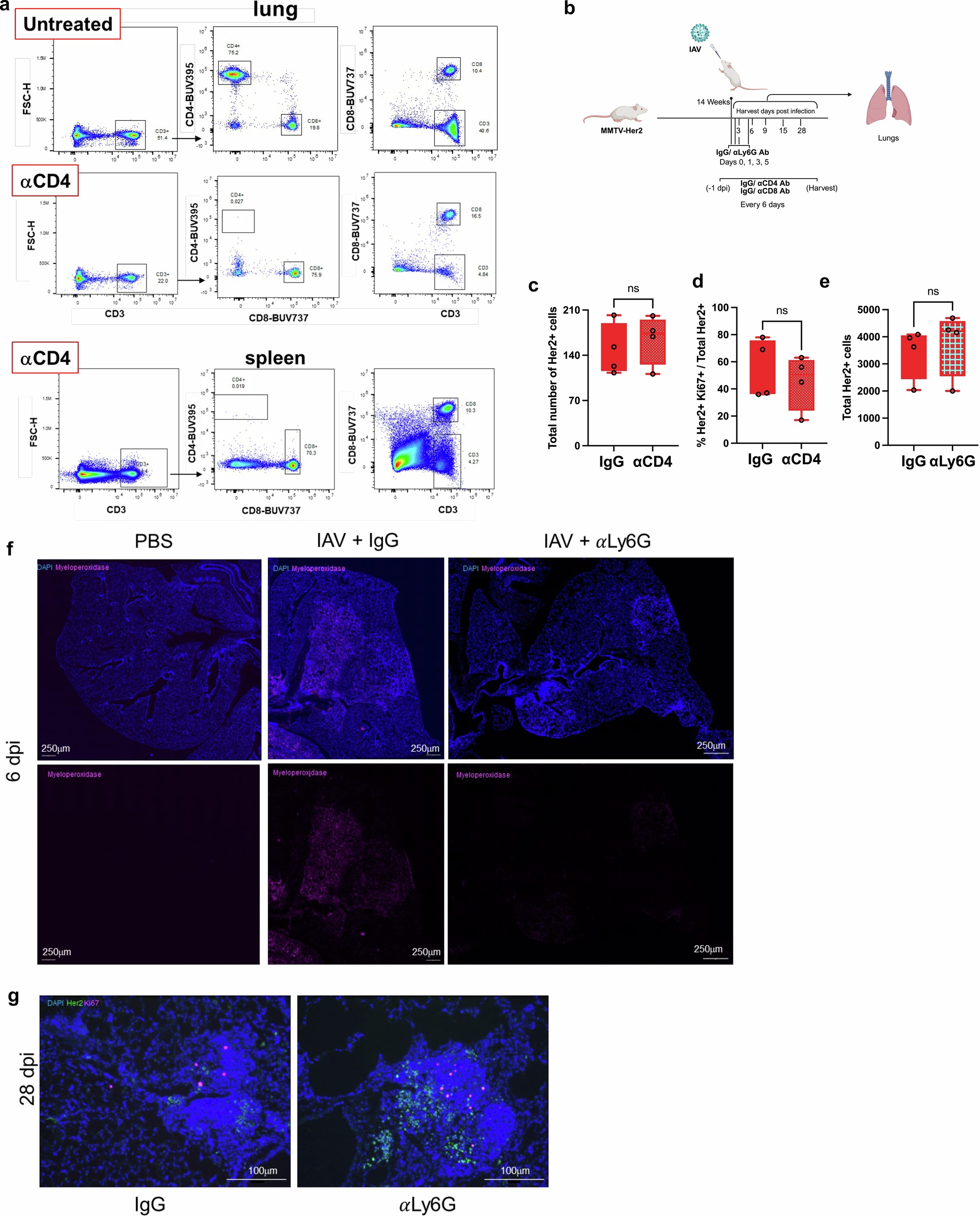
Flow cytometric analysis of CD3+, CD4+ and CD8+ cells in lungs and spleens of WT mice 6 days post injection with 100 μg αCD4 antibody clone GK1.5 (a). The third column shows that the few CD3+ cells that are negative for CD8 persist following αCD4 treatment (demonstrating that the antibody was not simply preventing detection of CD4) (a). Experimental design for antibody-mediated depletion of CD4+ cells, CD8+ cells, or neutrophils (b). Quantification of Her2+ and Ki67+/Her2+ cells in lungs of MMTV-Her2 (IgG) and CD4-depleted MMTV-Her2 mice 9 dpi with IAV (c, d) (n = 4/group). For e-g, mice were injected with anti-Ly6G to deplete neutrophils or IgG control. Quantification of Her2+ cells 28 dpi with IAV is shown in (e) (n = 4/group). IF stains for myeloperoxidase (magenta) (f; 6 dpi) and Her2 (g; 28 dpi). Representative images show neutrophil (myeloperoxidase+) depletion (f) and maintenance of Her2+ cells despite this depletion (g). Significance is determined by two-tail Student’s t test. All box-and-whisker plots are presented as maximum value (top line), median value (middle line), minimum value (bottom line) with all data points shown (dots). Illustration in b created using BioRender (De Dominici, M., https://BioRender.com/i40c047; 2025).