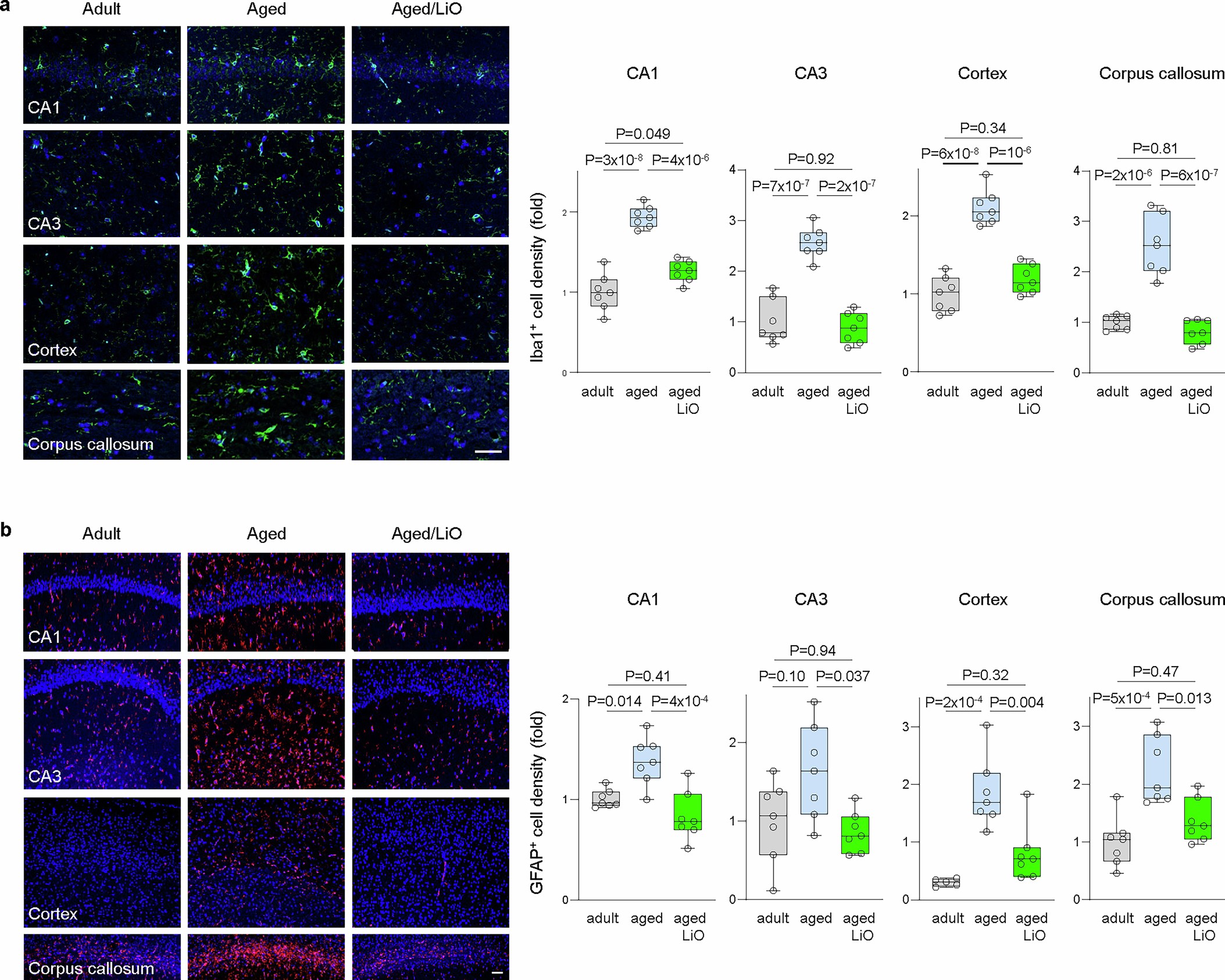
Extended Data Fig. 11: Lithium orotate prevents age-related neuroinflammation.
From: Lithium deficiency and the onset of Alzheimer’s disease

a,b, LiO prevents age-related neuroinflammatory changes in the hippocampal CA1 and CA3 regions, cortex, and corpus callosum of WT mice. Top panels: Microglia (a, Iba1 labeling) and astrocytes (b, GFAP labeling) were immunolabeled in 6-month-old WT mice (adult), 24-month-old WT mice (aged), and 24-month-old WT mice administered LiO (4.3 µEq/L) from 12–24 months of age (Aged/LiO). Bottom panels: Quantification of Iba1- (a) and GFAP-positive (b) cell densities. DAPI labeled cell nuclei. Box plots show individual values, median (line), box limits (25th-75th percentiles), and whiskers (min-max). The data was analyzed by two-way ANOVA with Tukey’s post-hoc test and the P-values for comparisons are indicated. n = 7 mice/group, except in panel b (cortex: adult n = 5). Scale bars, 25 µm.