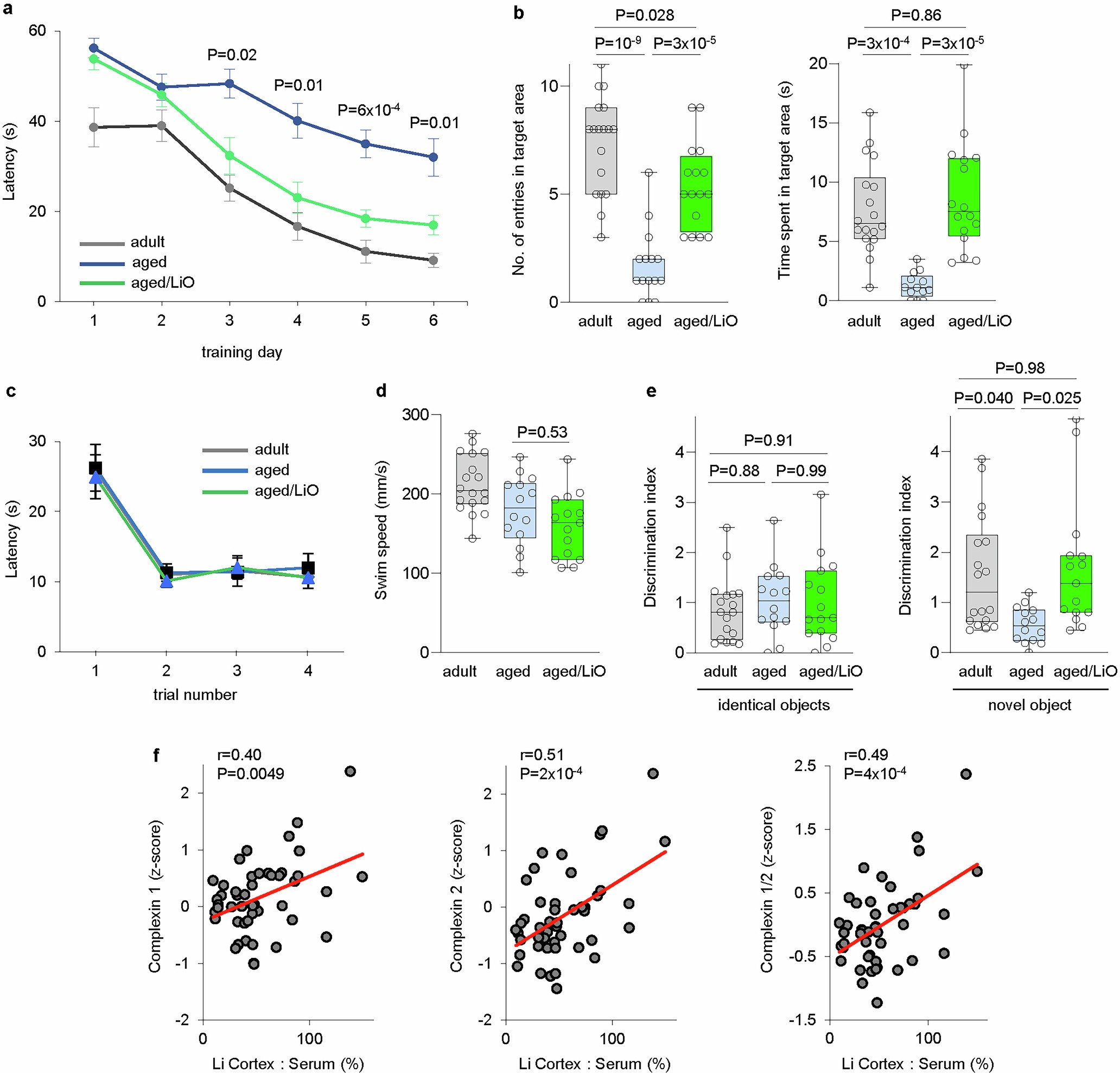
Extended Data Fig. 13: Lithium and cognitive resilience during aging.
From: Lithium deficiency and the onset of Alzheimer’s disease

a-e LiO prevents age-related cognitive decline in WT mice. WT mice were treated with LiO (4.3 µEq/L) or vehicle from 12–24 months of age and then assessed behaviorally, together with 6-month-old WT mice (adult). a, Time course of spatial learning in the Morris water maze. b, Spatial memory was assessed in the probe trial of the Morris water maze. Shown are entries and time spent in the target area. c-d, Administration of LiO does not affect the latency to find a visible platform (c) or swim speed (d) in the Morris water maze. e, LiO restores the ability of aged WT mice to recognize a novel object. Shown is the discrimination index for identical objects (left) and for a novel object (right). a,c, Shown are means ± S.E.M. b,d,e, Box plots show individual values, median (line), box limits (25th-75th percentiles), and whiskers (min-max). a-e, Adult n = 18; Aged n = 14 (d,e) n = 15 (a-c); Aged/LiO n = 15 (d,e), n = 16 (a-c). a,c, Data was analyzed using mixed-effects models with repeated measures, followed by Tukey’s post-hoc test. b,d,e, Data was analyzed by two-way ANOVA with Tukey’s post-hoc test. a, shown are adjusted P-values for comparisons between Aged/LiO vs. Aged. c, No significant differences were seen between the 3 groups. f, Linear regression curves between cortical Li cortex-to-serum ratios and expression of cortical Complexin 1 (ROSMAP variable: synap_3cort_complex1), Complexin 2 (ROSMAP variable: synap_3cort_complex2), as well as a measure of mean Complexin1/2 expression in 3 brain regions (mid-cortex, inferior temporal cortex, and hippocampus; (ROSMAP variable: zcomplexin_3cort) for n = 47 aged cases with no cognitive impairment (NCI). Pearson correlation coefficients (r) and P-values are indicated.