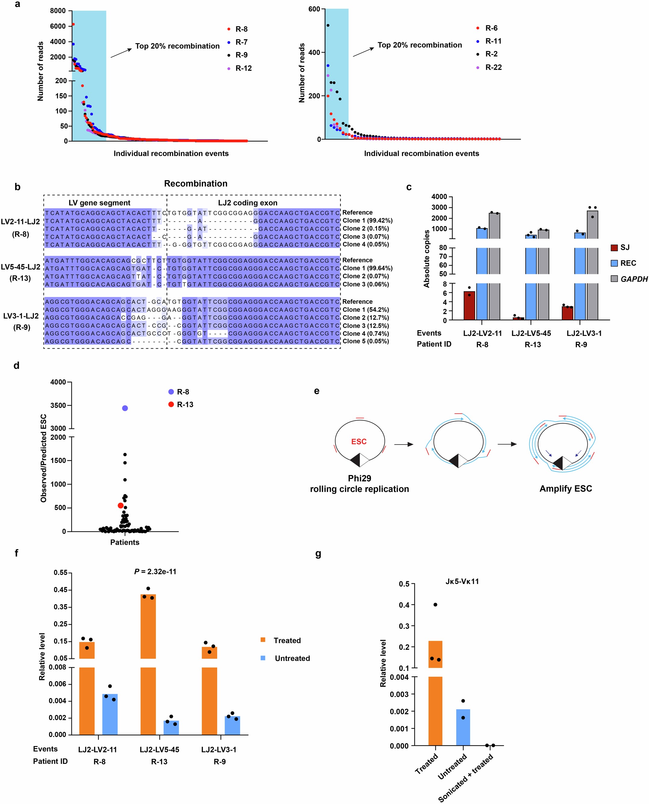
Extended Data Fig. 7: Clonotype analyses imply ESCs persist from early recombination events.
From: Excised DNA circles from V(D)J recombination promote relapsed leukaemia

a, To identify major recombination events, all recombination events in a patient (Supplementary Table 2) were ranked by decreasing number of reads and plotted against the individual events. This reveals a point in the distribution of sequencing reads where levels begin increasing rapidly. To define this point, we followed the methodology described37. We then found the x-axis point for which a line with a slope of ~1 was tangent to the curve. We define recombination events above this point to be major recombination events, and those below, minor recombination events. Two sets of plots are shown: Left: Data from four patients where high numbers (left) or lower numbers (right) of sequencing reads were detected. In each case, there is a clear point where the sequencing reads begin to increase rapidly. b, SJs that correspond to the primary recombination event (i.e. most sequencing reads) were identified in three patients (R-8 – DUX4-r; R-13 – ETV6::RUNX1+ and R-9 – DUX4-r). Here, an identical ESC can be generated only if the second allele undergoes the same recombination event. The extensive addition and deletion of bases upon formation of VJ coding junctions2,3 means that the chances of two independent recombination events generating exactly the same coding junction are negligible. To determine the number of clonotypes for each SJ, the corresponding recombination junctions were amplified and subjected to Amplicon sequencing. The levels of the distinguishable clonotypes are shown to the right of the respective junction sequences. For LV2-11-LJ2, and LV5-45-LJ2, 99.42% and 99.64%, respectively of coding junctions have the same sequence with only 2-3 distinguishable minor clonotypes. The dominance of a single clone in each case suggests it is very likely that each ESC persisted from the major recombination event. c, To test if SJs corresponding to the primary recombination event could have arisen from minor clonotypes, total SJ copies, total recombination junctions and GAPDH (genomic DNA) were measured via ddPCR and plotted. The number of recombination copies attributable to each clonotype was calculated by multiplying the absolute copy number of the recombination event by the proportion of each clonotype. From this, the levels of minor clonotypes equate to those expected from 0.81-3.69 relative cell divisions following recombination (see Methods). Mean values are plotted. n = 2 or 3 technical repeats for three patients. d, Comparison of the measured SJ copies (b) to those observed for other SJs generated a similar number of cell divisions ago (<6 relative cell divisions – Fig. 3c; n = 77): the observed LJ2-LV2-11 SJ copies are substantially higher than those found for all other recently generated SJs (see Methods), implying that at least some of the observed LJ2-LV2-11 SJs persist from the primary recombination event. e, Control experiments to test if ESCs remain circular. Schematic of ESC amplification via rolling circle amplification using Phi29 polymerase. f, Samples from patients with known SJs were amplified with Phi29 polymerase whereas the enzyme was omitted from control (untreated) samples. The levels of the SJs shown were determined by ddPCR in treated (amplified; orange bars) and control samples (blue bars). Following normalisation to GAPDH, the significance of the increase of the Phi29-treated samples compared to the untreated samples was determined by a two-way Anova test. Mean values are plotted. Black dots indicate technical repeats. n = 3 patients. g, Verification that Phi29 amplifies circular DNA. Mouse IgG+ samples with known circular ESCs (Fig. 1d) were treated as in f. Levels of treated (orange bars) and untreated products (blue bars) are shown, following normalisation to Gapdh and as determined by ddPCR. Black dots indicate technical repeats. Mean values are plotted. n = 3 IgG+ samples. Brief sonication of DNA prior to Phi29 treatment eliminated ddPCR amplification of the SJ but Gapdh amplification was not significantly altered. Amplification of circular DNA by Phi29 implies that SJ persistence cannot be explained by their reintegration.