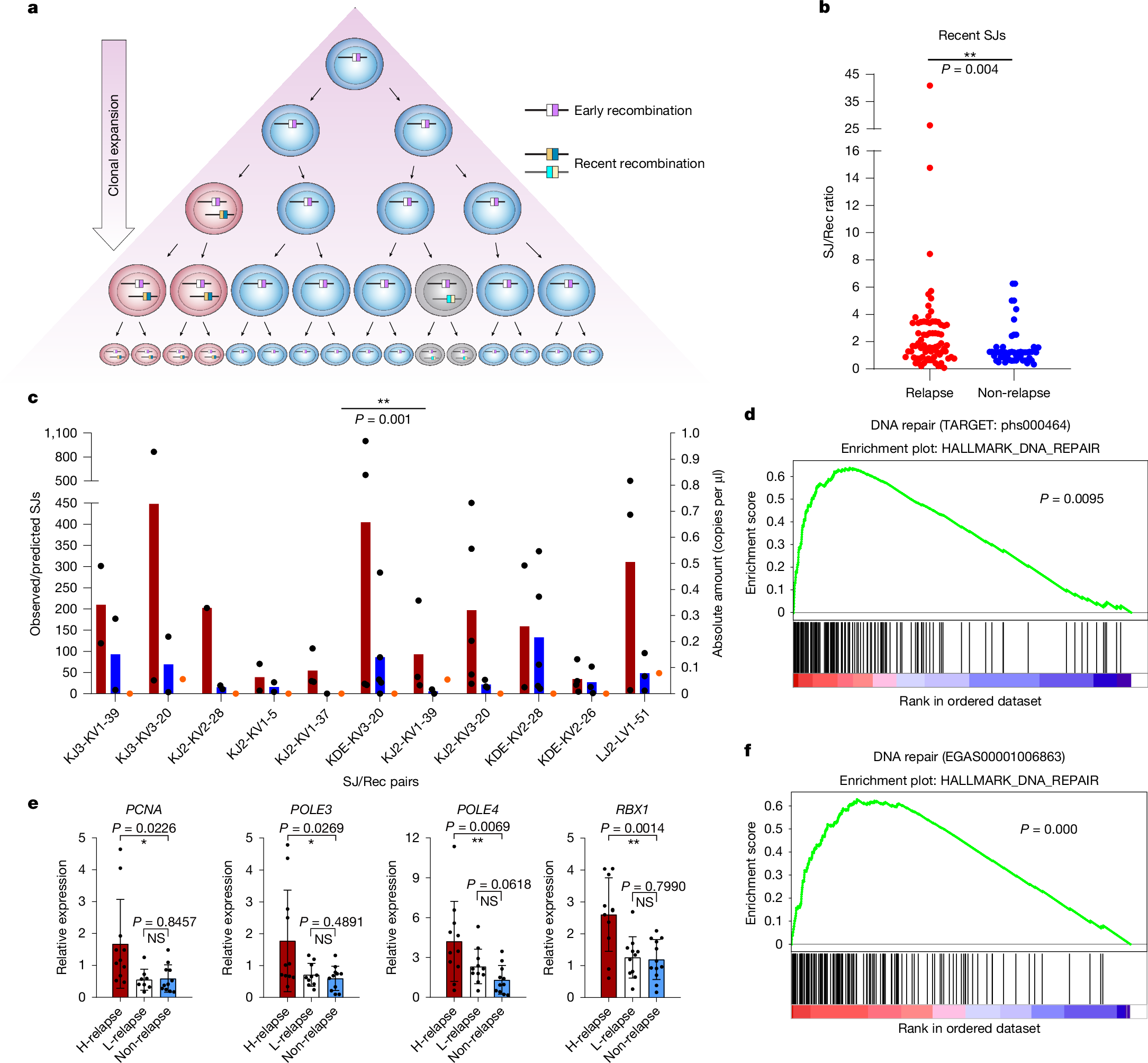
Fig. 3: Increased ESC replication in patients with BCP-ALL who later relapse.
From: Excised DNA circles from V(D)J recombination promote relapsed leukaemia

a, Schematic highlighting that multiple copies of a recombination junction (white and pink) are present if recombination took place many cell divisions ago. b, SJs corresponding to very recent recombination events (≤0.2 normalized LAM-recombination reads) were identified. Normalized SJ reads were divided by corresponding normalized recombination reads. P value for the increase in patients who later relapsed determined by two-tailed Mann–Whitney U test; n = 74 SJs from 12 patients (relapse) and 51 SJs from 8 patients (non-relapse). c, Eleven SJs corresponding to ≤0.2 normalized recombination reads are in both patient groups. SJ levels were measured by ddPCR for patients who later relapsed (red) or remained in remission (blue). Data are mean observed/predicted SJ values, assuming a twofold SJ dilution at each cell division (Methods). Black dots indicate values for individual patients. P values determined using a two-tailed Wilcoxon signed-rank test. n = 11 pairs. SJ levels only shown for HeLa controls (orange dots; n = 2). d, Enrichment plot for DNA repair genes from GSEA of RNA-seq data from 123 patients at diagnosis, 74 of whom relapsed. Significance determined as described53,54 with corrections for multiple comparisons. e, RT–qPCR analysis of expression of genes associated with DNA replication and repair in patients who later relapse (for patients with high (H-) or low (L-) SJ levels) or remain in remission (non-relapse). n = 11 for each group except L-relapse: n = 8 (PCNA) and 10 (POLE3); and non-relapse: n = 12 (RBX1). Data are normalized to HPRT expression. P values determined using an unpaired, two-tailed Student’s t-test. The 95% confidence interval is presented in Methods. Data are mean ± s.d. f, GSEA of RNA-seq data (EGAS00001006863) from patients with known SJ levels. Enrichment plot for DNA repair genes for patients with high versus low SJ levels (n = 4 and n = 3, respectively). P values determined as in d.