Extended Data Fig. 1: T cell infiltration into the CNS and associated NfL release.
From: EBV induces CNS homing of B cells attracting inflammatory T cells

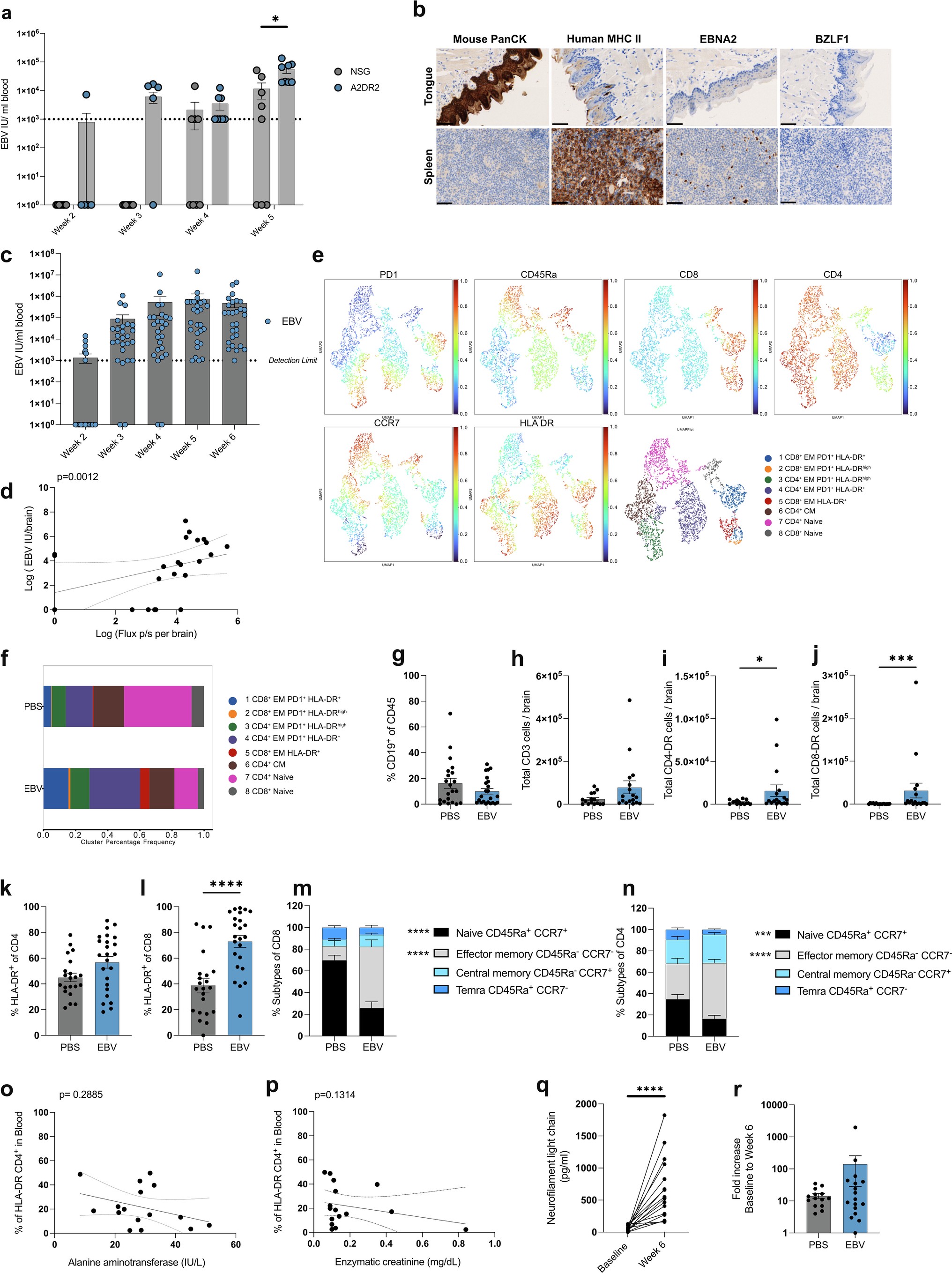
a, Weekly blood viral loads (IU/ml blood) of EBV-infected humanized NSG and BRGS-A2DR2 mice (p-value = 0.010256; NSG = 8, BRGS-A2DR2 = 8). b, IHC staining of EBV-infected BRGS-A2DR2 tongue and spleen sections, scale bar=100μm. c, Weekly blood viral loads (IU/ml) of EBV-infected humanized BRGS-A2DR2 mice (n = 28). d, Correlation between brain EBV viral load and bioluminescent signal (n = 23). e, UMAP of marker expression by T cell populations. f, Percentage of the indicated T cell differentiation subpopulations. g, Frequency of CD19+ B cells in brains of PBS or EBV-infected mice (PBS n = 20, EBV n = 23). h-j, Total numbers of CD3+, activated HLA-DR+CD4+ (p-value = 0.0435), and activated HLA-DR+CD8+ T cells (p-value = 0.0002) in brains of PBS or EBV-infected mice (PBS n = 15, EBV n = 15). k-l, Frequencies of HLA-DR+CD8+ (p-value < 0.0001) and HLA-DR+CD4+ T cells of PBS or EBV-infected mouse spleens (PBS n = 20, EBV n = 23). m-n, Frequency of CD4+ (naïve p-value = 0.0001, effector memory p-value < 0.0001) and CD8+ (naïve p-value < 0.0001, effector memory p-value < 0.0001) T cell differentiation subtypes of PBS or EBV-infected mouse spleens. o-p, Correlation between HLA-DR+CD4+ T cells and alanine aminotransferase activity or enzymatic creatinine concentrations in blood (n = 18). q, ELISA of neurofilament light chain (NfL) in plasma before (Baseline) and 6 weeks post-EBV infection (Week 6; p-value < 0.0001). r, Fold increase of plasma NfL levels before and 6 weeks post-EBV infection or PBS injection. For all correlations, solid line represents trend line obtained by linear regression, the dotted lines indicate 95% confidence bands, two-tailed p-value by Spearman correlation. Unless otherwise indicated, p-values by two-tailed MWU test. a, was generated from one experiment using mice reconstituted from one human CD34+ hematopoietic progenitor cells donor. b-m, were generated from 3 independent experiments with 4 donors. d, was created with crusty.humanitas.it. Error bar indicates SEM; each dot represents one single animal. *p < 0.05, **p < 0.01, ***p < 0.001, ****p < 0.0001.