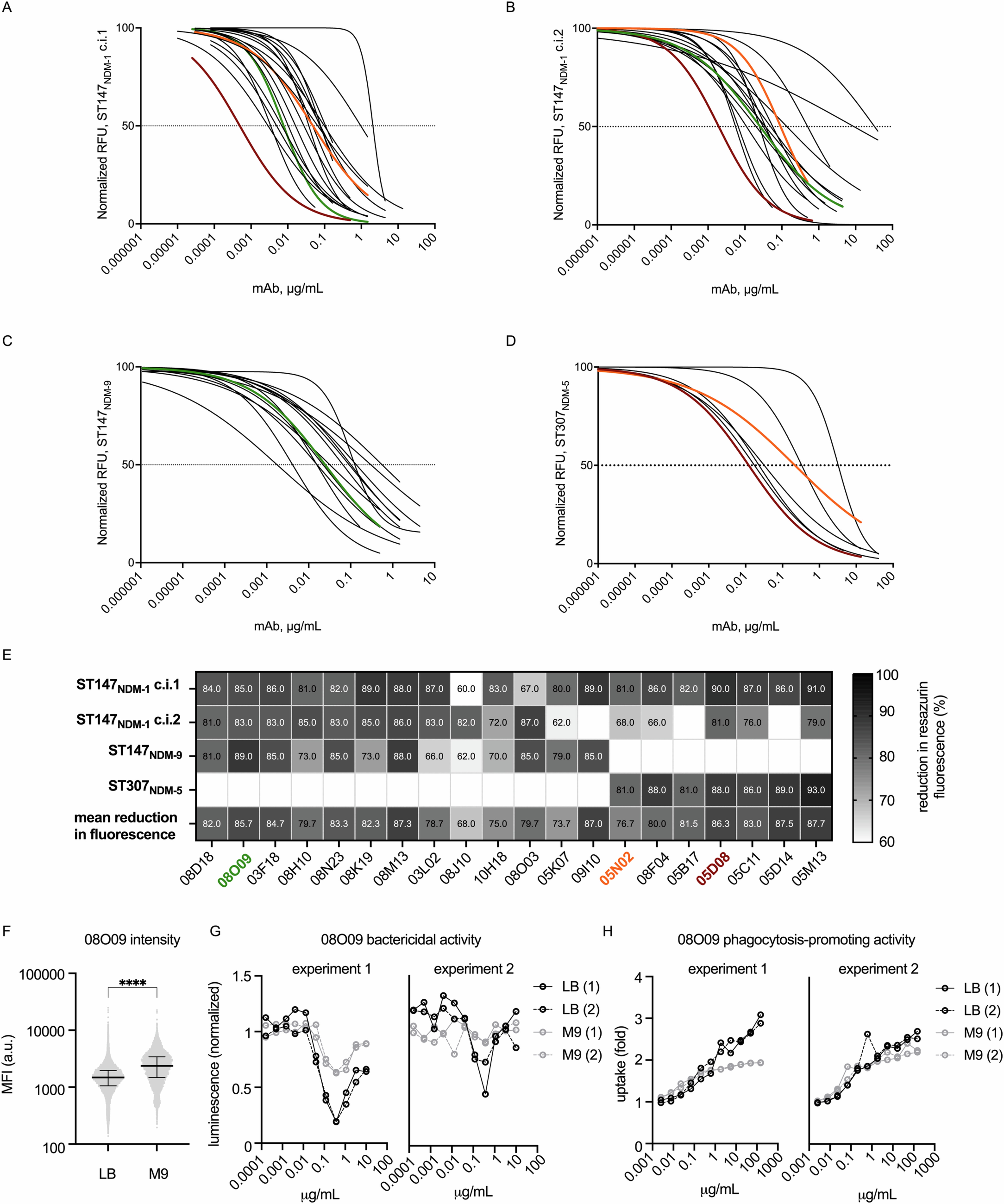
Extended Data Fig. 10: F-SBA profiling and killing efficacy of 20 functional mAbs against complement-sensitive pathogenic Kp strains and comparision of 08O09 binding levels and activity in LB vs. M9 media, related to Fig. 4.
From: Monoclonal antibodies protect against pandrug-resistant Klebsiella pneumoniae

F-SBA curves of 20 bactericidal anti-Kp mAbs against ST147NDM-1 c.i.1 (A), ST147NDM-1 c.i.2 (B), ST147NDM-9 (C) and ST307NDM-5 (D). Single experiments were normalized to no mAb controls. Green, orange and dark red curves correspond to 08O09, 05N02 and 05D08 mAbs, respectively. For each mAb, the bactericidal curve and the associated IC50 value were obtained using the [Inhibitor] vs. normalized response, variable slope analysis on GraphPad Prism 10.1.0. IC50 values are reported in Fig. 4A. (E) The heatmap displays the percentage of reduction in resazurin fluorescence as a readout of bacterial viability, normalized to controls. Results were extrapolated from F-SBA experiments with single mAbs. (F) Scatter plot displaying the Mean Fluorescence Intensity (MFI) at the single bacterium level of the mAb binding against ST147NDM-1 c.i. 1(black lines show median with interquartile range). Median values ± sd are the following: 1480 ± 1057 a.u., n = 29842 bacteria examined over 2 independent experiments for LB; 2359 ± 1638 a.u., n = 11089 bacteria examined over 2 independent experiments for M9. Unpaired two-tailed t-test with 95% C.I., **** p < 0.0001. (G) Normalized luminescence values showing bactericidal activity of 08O09 against ST147NDM-1 grown in LB vs M9. In each experiment technical replicates (in brackets) were analysed. (H) Fold uptake by THP-1 macrophages of ST147NDM-1 c.i. 1-sfmCherry bacteria grown in LB vs M9 relative to the condition without mAb. In each experiment technical replicates (in brackets) were analysed.