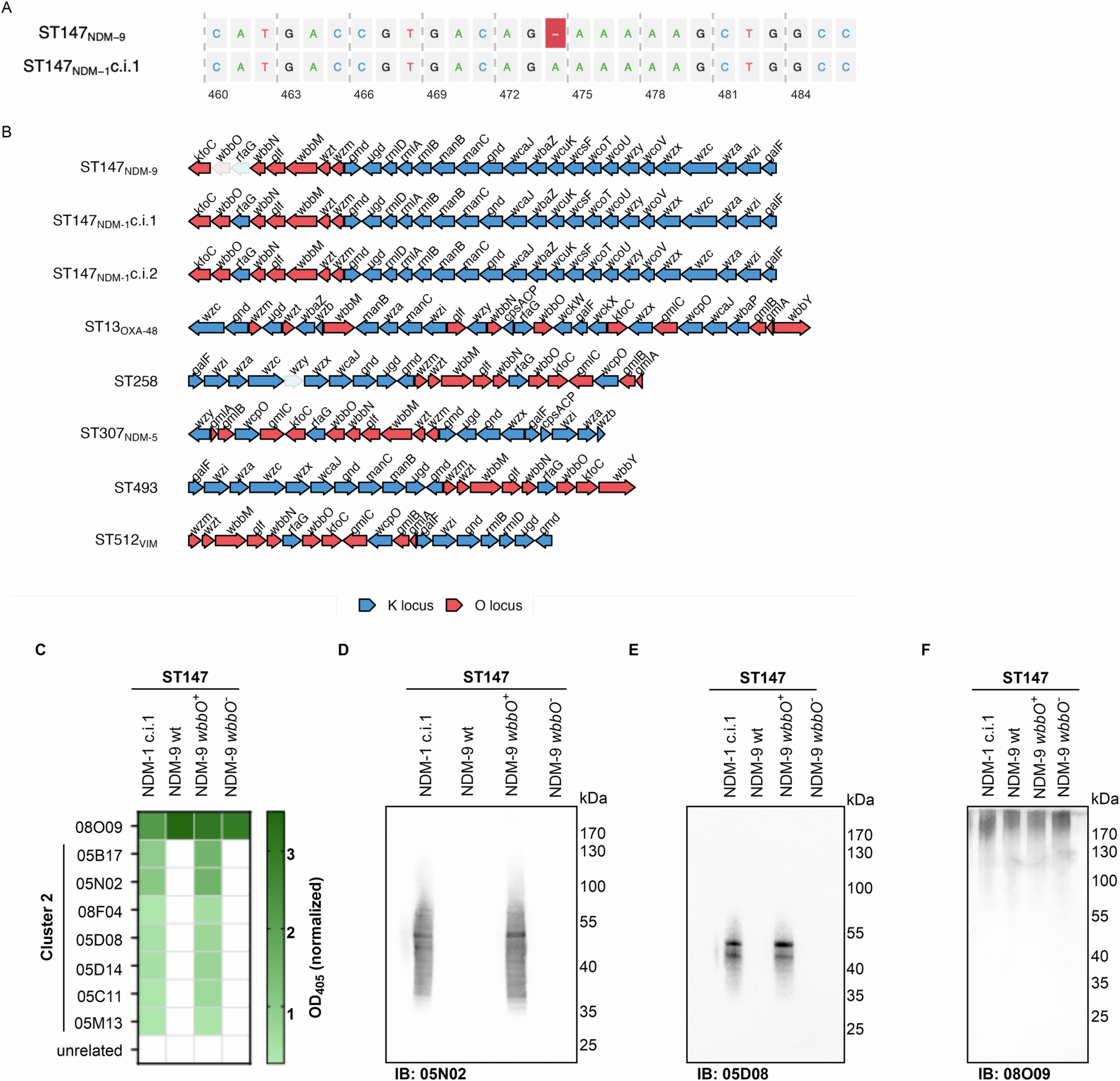
Extended Data Fig. 4: Characterization of ST147NDM-1 c.i.1 and ST147NDM-9, related to Fig. 2.
From: Monoclonal antibodies protect against pandrug-resistant Klebsiella pneumoniae

(A) Annotation of K and O locus on selected strains. Sequence fragment resulting from the alignment of wbbO gene in selected strains, illustrating the single-point deletion at position 474 causing a premature stop codon in ST147NDM-9. (B) For each sequence, the presence of K- (blue) and O-locus (red) genes is presented; genes with premature stop codons are visualized as shades. (C) Heatmap of ELISA values obtained with 08O09 (cluster 1 mAb) and cluster 2 mAbs against ST147NDM-1 c.i.1, ST147NDM-9 (wt), ST147NDM-9/pSEVA23a1_wbbO (wbbO+), ST147NDM-9/pSEVA23a1 (wbbO−) strains. (D-F) Immunoblot (IB) of 05N02 (panel D), 05D08 (panel E) and 08O09 (panel F) against ST147NDM-1 c.i.1, ST147NDM-9 (wt), ST147NDM-9/pSEVA23a1_wbbO (wbbO+), ST147NDM-9/pSEVA23a1 (wbbO−) strains. IBs were repeated two times for each mAb obtaining similar results.