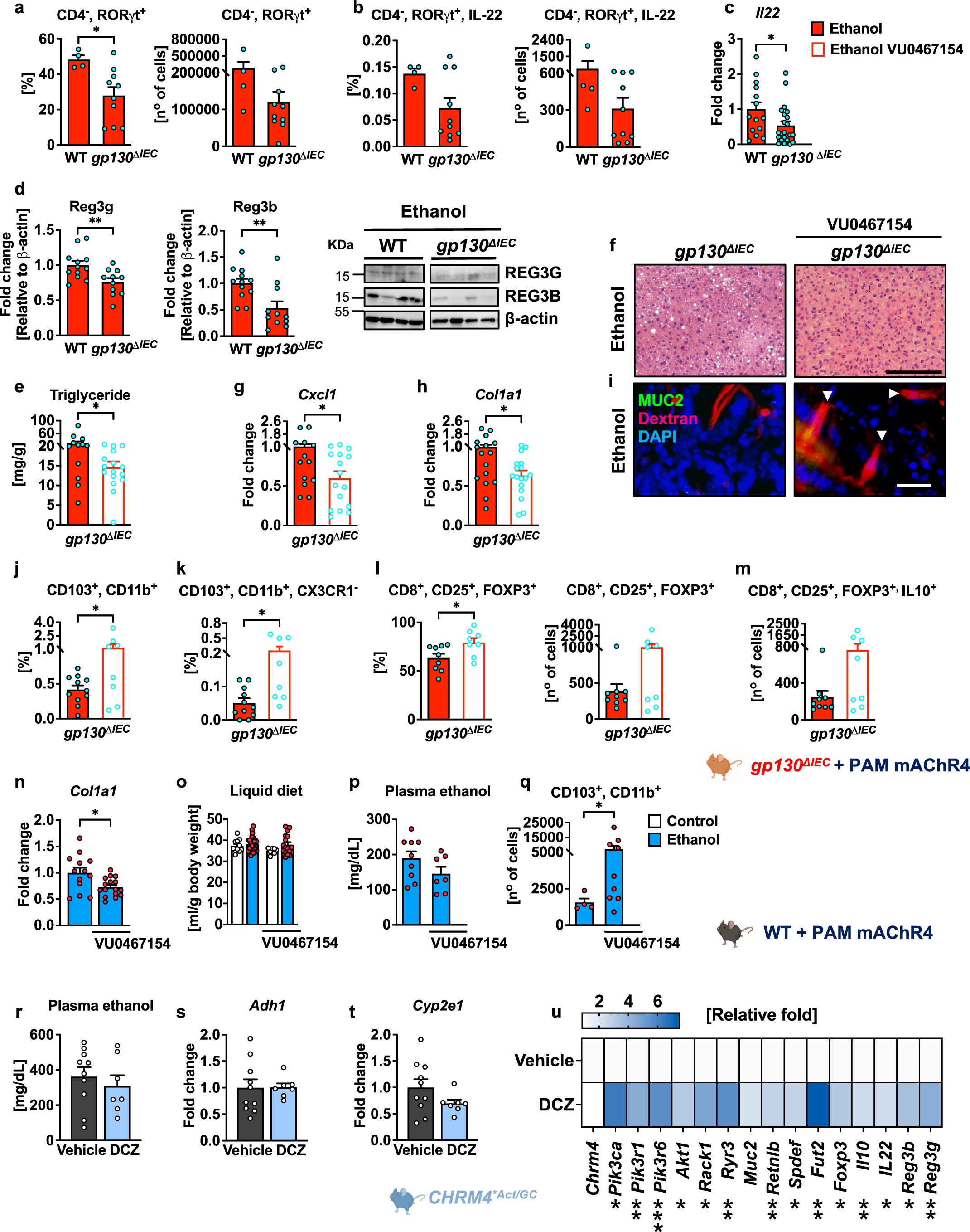
Extended Data Fig. 9: IEC-specific IL6ST ablation impairs protective SI immune responses, while mAChR4 agonism reverts it.
From: mAChR4 suppresses liver disease via GAP-induced antimicrobial immunity

(a–m) WT and gp130ΔIEC littermates were fed ethanol-containing (n = 4–22) Lieber DeCarli diet for 10 weeks; 8 independent experiments. Isolated LP cells were stimulated with PMA (10 ng ml−1) plus ionomycin (500 ng ml−1) for 4 h (a–c, m–n) or with flagellin (100 ng ml−1) for 2.5 h (k–l). Gating strategy (Supplementary Fig. 9a). (a) Frequencies at the gate of ILC3s (CD45+/CD4–/RORγt+) within total lymphocytes and total numbers. (b) Representative frequencies at the gate and within total lymphocytes and numbers of IL-22 expressing ILC3s. (c) Duodenal Il22 mRNA. (d) β-actin-normalized duodenal REG3B/G proteins and representative IBs. (e–m) gp130ΔIEC littermates were fed an ethanol-containing Lieber DeCarli diet (n = 8–17) for 10 weeks -/+ the mAChR4 PAM VU0467154 (5 mg kg−1), dissolved in the diet during the last 29 days; 7 independent experiments. (e) Liver triglycerides. (f) Representative H&E-stained liver sections. Scale bar=200 μm. (g–h) Liver Cxcl1 and Col1a1 mRNAs. (i) Representative TMR-dextran (red) showing GAPs (white arrowheads), Muc2 (green), and DAPI (blue) stained SI sections. Scale bar=25 μm. (j–k) Frequencies of APC subsets within the total mononuclear phagocytes-enriched population were gated based on CD45, MHCII, CD11c, CD103, CD11b, and CX3CR1 staining. Gating strategy (Supplementary Fig. 6a). (l) Frequencies at the gate of CD8+ Tregs (CD45+/CD8+/CD25+/FOXP3+) within the total lymphocyte population and total numbers. (m) Total number of IL-10 expressing CD8+ Tregs. Gating strategy (Supplementary Fig. 8b) (l–m). Note that the gp130ΔIEC samples were also used in Extended Data Fig. 8t–8u, all littermates. (n–q) WT mice were fed control (n = 7–11) or ethanol-containing (n = 4–27) Lieber DeCarli diets for 10 weeks -/+ VU0467154 (5 mg kg−1), dissolved in the diet during the last 29 days, 7 independent experiments. (n) Hepatic Col1a1 mRNA. (o) Liquid diet intake. (p) Ethanol in plasma. (q) The number of APC subsets within total mononuclear phagocytes based on CD45, MHCII, CD11c, CD103, and CD11b staining. Gating strategy (Supplementary Fig. 6a). (r–u) mAChR4Act/GC littermates were fed ethanol-containing Lieber DeCarli diet (n = 6–27) following the chronic and binge ethanol-feeding model for 10 days and treated with vehicle or 200 μg kg−1 DCZ in their diet; 14 independent experiments. (r) Plasma ethanol. (s–t) Liver Adh1 and Cyp2e1 mRNA amounts. (u) Duodenal Chrm4, Pik3ca, Pik3r1, Pik3r6, Akt1, Rack1, Ryr3, Muc2, Retnlb, Spdef, Fut2, Foxp3, Il10, Il22, Reg3b, Reg3g mRNA amounts. Diagonal ticks indicate a break in the y-axis scale (a, b, e, g–h, j–m, q). P values were determined using one-way ANOVA with Tukey’s test (o), or either the two-sided unpaired Student’s t-test (a–left panel, c, d–left panel, g, j, l–left, p, r–s), unpaired Welch’s test (a–right panel, e, h, n, q, u–Pikr1, Pikr6, Akt1, Rack1, Retnlb, Spdef, Fut2, Foxp3, Reg3g) or the Mann-Whitney U test (b, d–right panel, k, l–right, m, t, u–Chrm4, Pik3ca, Ryr3, Muc2, Il10, Il22, Reg3b). Results are presented as mean ± s.e.m. *P < 0.05, **P < 0.01, ***P < 0.001. The illustrations in m, q, and t were created using BioRender.