Fig. 2: Functional properties of excitatory and inhibitory cocaine-gated ion channels.
From: Cocaine chemogenetics blunts drug-seeking by synthetic physiology

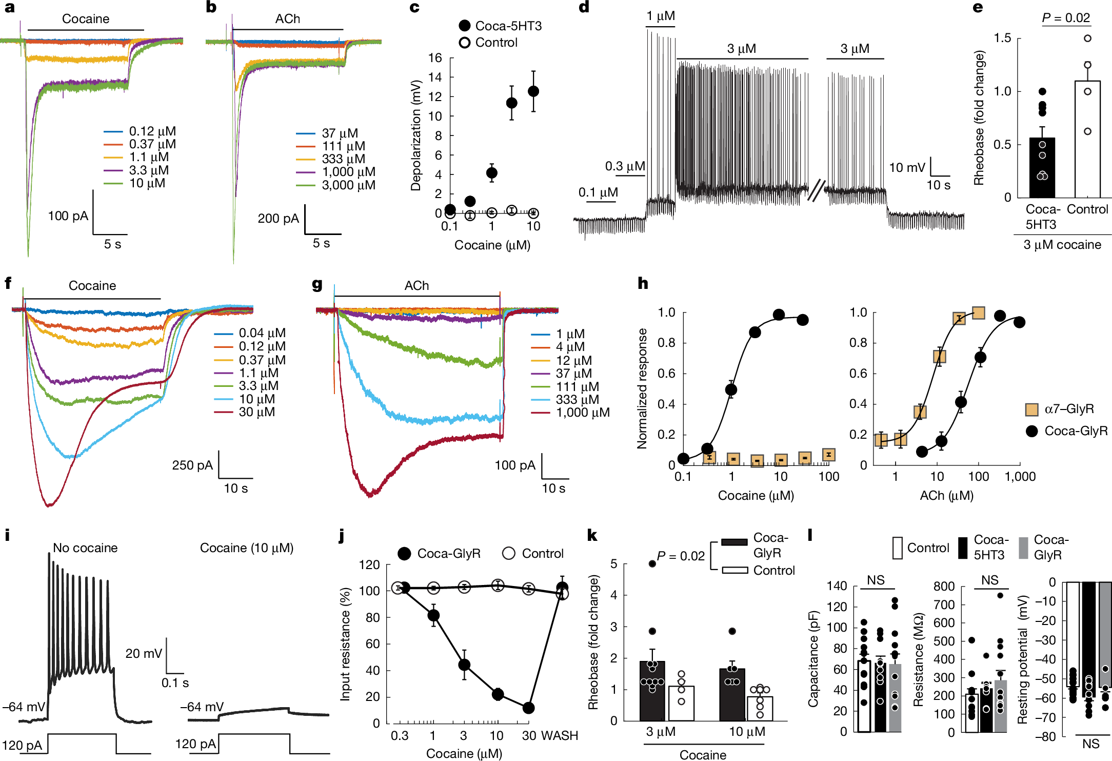
a,b, Cocaine-activated (a) and ACh-activated (b) currents from coca-5HT3. c, Depolarization in hippocampal neurons expressing coca-5HT3 (n = 11 cells) or GFP (n = 9 cells). d, Action-potential firing in a hippocampal neuron expressing coca-5HT3 in response to cocaine. Downward deflections indicate current injections to monitor membrane properties. e, The fold change in current necessary to elicit an action potential (rheobase) in neurons expressing coca-5HT3 (n = 9 cells) or GFP (n = 4 cells) in response to 3 µM cocaine. Statistical analysis was performed using a two-sided t-test; P = 0.023. f,g, Cocaine-activated (f) and ACh-activated (g) currents from coca-GlyR in HEK293 cells. h, Membrane potential assay of coca-GlyR potency for cocaine (left; n = 7 separate dose–responses) and ACh (right; n = 8 separate dose–responses) compared with unmodified α7–GlyR (n = 3 separate dose–responses each). i, Cocaine inhibits excitability to current injection of a hippocampal neuron expressing coca-GlyR. j, The input resistance of hippocampal neurons expressing coca-GlyR (n = 8 cells) or GFP (n = 13 cells) in the presence of cocaine. Recovery after cocaine removal (WASH). k, The fold change of current that elicits an action potential (rheobase) in neurons expressing coca-GlyR (n = 10 (3 µM) and n = 6 (10 µM) cells) or GFP (n = 4 (3 µM) and n = 7 (10 µM) cells) in response to cocaine (two-way ANOVA, transgene, F1,23 = 6.14, P = 0.02; dose, F1,23 = 0.69; P = 0.41; transgene × dose, F1,23 = 0.01, P = 0.93). l, The membrane properties of neurons expressing coca-5HT3 (n = 11 cells), coca-GlyR (n = 13 cells) or GFP (n = 14 cells). ANOVA for capacitance, F2,35 = 0.040, P = 0.96; Kruskal–Wallis ANOVA by ranks for resistance: H2 = 1.23, P = 0.54; Kruskal–Wallis ANOVA by ranks for resting potential: H2 = 3.58, P = 0.17. Data are mean ± s.e.m. Not significant (NS), P > 0.05.