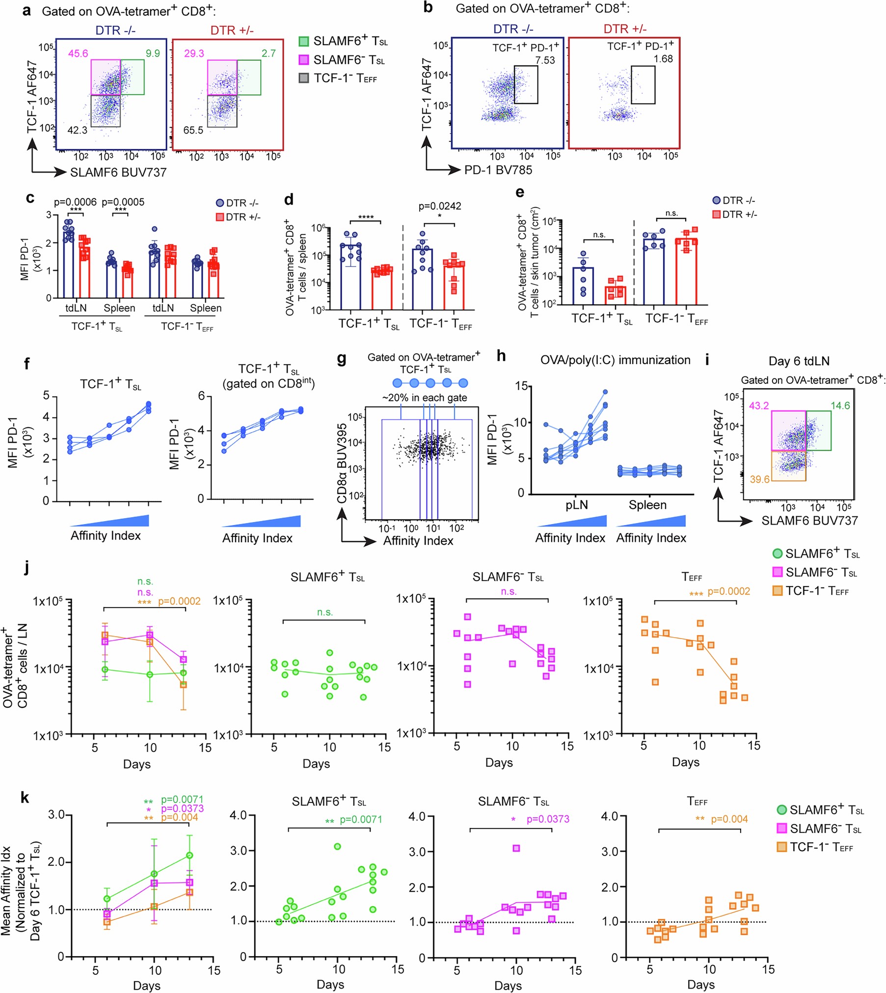
Extended Data Fig. 5: Late antigen presentation niche driven expansion and TCR affinity evolution of TSL in the draining lymph node.
From: Inhibitory PD-1 axis maintains high-avidity stem-like CD8+ T cells

a, Gating strategy to quantify SLAMF6+ TSL subset in Fig. 3d. b–e, Representative flow cytometric plots showing the loss of PD-1+ OVA-tetramer+ CD8+ T cells after diphtheria toxin depletion of cDC1 (b) and quantification of mean PD-1 intensity (c) in Day 10 tdLN. d–e, Quantification of OVA-tetramer+ CD8+ T cells recovered from Day 10 spleens (e) and 1 cm2 tumour-containing skin (g). Data from 3 independent experiments (n = 9 per group). f, Mean fluorescence intensity of PD-1 expression on OVA-tetramer+ TCF-1+ TSL across different bins of imputed affinity indices (as defined in Fig. 3e), gated on the entire sub-population (left panel) or along a band of cells with intermediate CD8α expression (~50% of the sub-population, right panel). g, Flow cytometry plot showing gating strategy of binning OVA-tetramer+ TCF-1+ TSL in Day 5 draining popliteal lymph node of OVA immunized mice, based on imputed TCR affinity indices. Mean fluorescence intensity of PD-1 in the dLNs and spleens is shown in (h). Data pooled from 2 independent experiments (n = 8). i, Gating strategy for OVA-tetramer+ CD8+ T cell subsets in (j, k). The absolute count of each subset (j) and the average imputed TCR affinity indices (normalized to Day 6 TCF-1+ TSL) (k) shown combined (left) or as individual subsets. Data from 2 independent experiments (n = 7 for Day 6, Day 13; n = 6 for Day 10). Error bars: means ± s.d. *p < 0.05, **p < 0.01, ***p < 0.001, ****p < 0.0001; unpaired two-tailed t-test for (c-e), one-way ANOVA with Tukey’s multiple comparisons for all others.