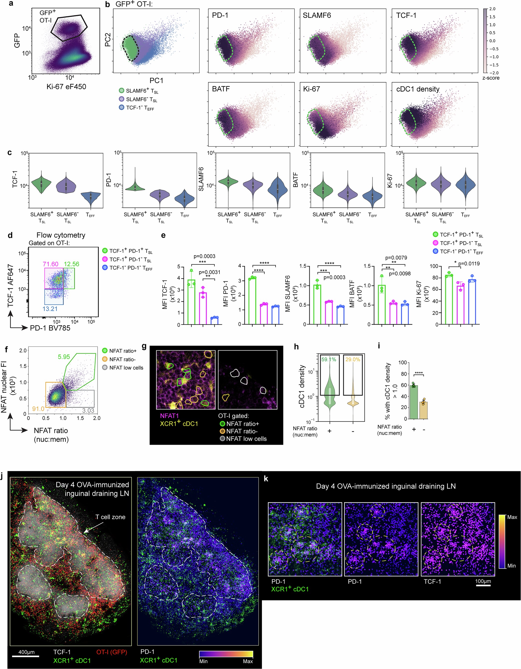
Extended Data Fig. 2: Phenotypic and functional state analysis of tumour antigen-specific OT-I cells in Day 8 tdLN.
From: Inhibitory PD-1 axis maintains high-avidity stem-like CD8+ T cells

a, Representative histo-cytometric plot showing gating strategy of OT-I cells in Day 8 tdLN based on GFP and Ki-67 co-expression. b, PCA plots of colour-coded OT-I subsets based on TCF-1 and PD-1 expression (Fig. 1c) (left panel) and the standardized expression for each marker (right panels). Dotted region indicates TCF-1+PD-1+SLAMF6+TSL. c, Protein expression levels for each OT-I subset as defined in Fig. 1c. Data shown are representative of 2 independent experiments (n = 4). d, Flow cytometric plot of OT-I cells recovered from Day 7 tdLN with subsets gated similarly to histo-cytometric data from Fig. 1c. e, Protein expression levels for each OT-I subset as gated in (d). f-i, Quantification of NFAT localization on OT-I. f, Gating strategy for NFAT localization (nuclear:membrane) ratio, with low NFAT expressing but positive ratio cells filtered out as false positive events (grey). g, Close up representative images showing examples of OT-I cell boundaries gated from (f) and the actual NFAT signal. h, i, Quantification of OT-I subset proximity to dense cDC1 regions based on cDC1 spatial density. Gates denote proportion of cells with cDC1 density value above the mean threshold (normalized value = 1.0). Data pooled from 2 independent experiments (n = 5). j-k, Day 4 inguinal draining lymph node (LN) from mice transferred with 500 OT-I.GFP and immunized with OVA/poly(I:C) on the flank skin. j, Cross-section image showing the demarcation of T cell zone (dashed boundaries) based on TCF-1 staining (left) and PD-1 intensity (masked on OT-I.GFP cells) (right). k, Close-up images showing co-localization of PD-1+ OT-I cells with cDC1, PD-1 intensity only and TCF-1 intensity only (both masked on OT-I cells) in the order from left to right. Data are representative of 2 independent experiments (n = 4). Box plots: median and 1st/3rd quartiles, whiskers: 1.5x inter-quartile range (c, h). Error bars: means ± s.d. *p < 0.05, **p < 0.01, ***p < 0.001, ****p < 0.0001; one-way ANOVA with Tukey’s multiple comparisons (e) and unpaired two-tailed t-test (i).